电脑桌面
添加内谋知识网--内谋文库,文书,范文下载到电脑桌面
安装后可以在桌面快捷访问

2024届许昌市重点中学中考联考化学试卷含解析.doc

2024届许昌市重点中学中考联考化学试卷含解析.doc_第1页
1/11
2024届许昌市重点中学中考联考化学试卷含解析.doc_第2页
2/11
2024届许昌市重点中学中考联考化学试卷含解析.doc_第3页
3/11
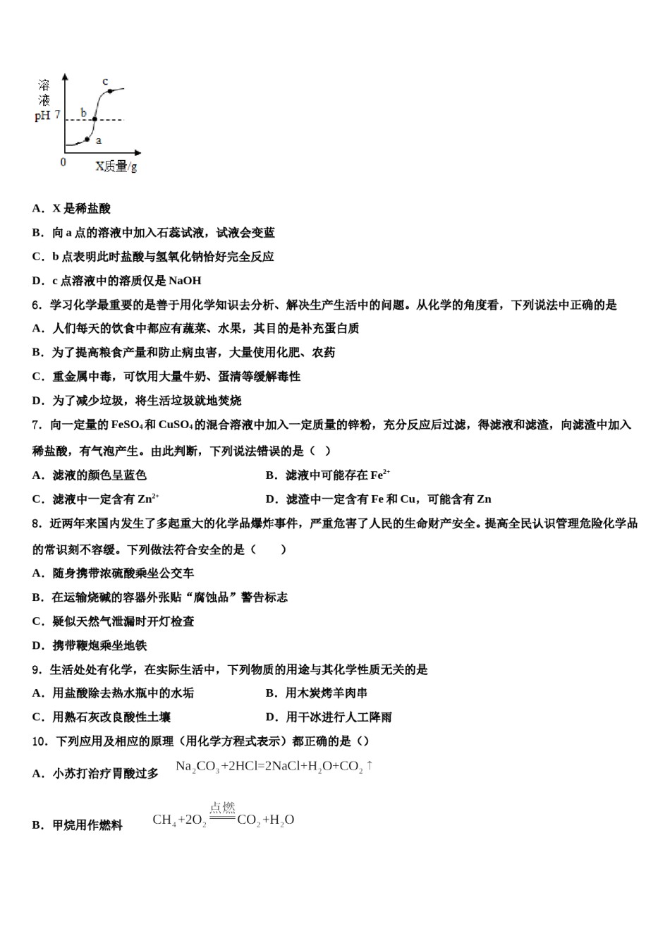
2024届许昌市重点中学中考联考化学试卷请考生注意:1.请用2B铅笔将选择题答案涂填在答题纸相应位置上,请用0.5毫米及以上黑色字迹的钢笔或签字笔将主观题的答案写在答题纸相应的答题区内。写在试题卷、草稿纸上均无效。2.答题前,认真阅读答题纸上的《注意事项》,按规定答题。一、单选题(本大题共10小题,共20分)1.下列实验现象描述正确的是A.在加热的条件下,一氧化碳还原氧化铜时黑色粉末逐渐变为红色B.电解水一段时间后,正负极产生气体的体积比约为2:1C.红磷在空气中燃烧生成五氧化二磷D.二氧化碳能使干燥的紫色石蕊纸花变红2.下列物质中氧元素仅以游离态存在的是A.空气B.水C.氧气D.氯酸钾3.以下是实验室制取、收集、干燥、存放气体的装置图,有关说法错误的是A.实验室用双氧水制取氧气,用石灰石和稀盐酸制取二氧化碳均可使用装置②B.实验室收集氧气和二氧化碳均可使用装置③,气体从导管b进入C.实验室干燥氧气和二氧化碳均可使用装置④,气体从导管a进入D.实验室收集的氧气和二氧化碳,均可如图⑤临时存放4.下列方法能鉴别空气、氧气和二氧化碳3瓶气体的是()A.闻气味B.将集气瓶倒扣在水中C.观察颜色D.将燃着的木条伸入集气瓶中5.X、Y分别是稀盐酸或氢氧化钠溶液中的一种。X与Y发生反应过程中溶液pH变化如图所示。则下列说法正确的是()A.X是稀盐酸B.向a点的溶液中加入石蕊试液,试液会变蓝C.b点表明此时盐酸与氢氧化钠恰好完全反应D.c点溶液中的溶质仅是NaOH6.学习化学最重要的是善于用化学知识去分析、解决生产生活中的问题。从化学的角度看,下列说法中正确的是A.人们每天的饮食中都应有蔬菜、水果,其目的是补充蛋白质B.为了提高粮食产量和防止病虫害,大量使用化肥、农药C.重金属中毒,可饮用大量牛奶、蛋清等缓解毒性D.为了减少垃圾,将生活垃圾就地焚烧7.向一定量的FeSO4和CuSO4的混合溶液中加入一定质量的锌粉,充分反应后过滤,得滤液和滤渣,向滤渣中加入稀盐酸,有气泡产生。由此判断,下列说法错误的是()A.滤液的颜色呈蓝色B.滤液中可能存在Fe2+C.滤液中一定含有Zn2+D.滤渣中一定含有Fe和Cu,可能含有Zn8.近两年来国内发生了多起重大的化学品爆炸事件,严重危害了人民的生命财产安全。提高全民认识管理危险化学品的常识刻不容缓。下列做法符合安全的是()A.随身携带浓硫酸乘坐公交车B.在运输烧碱的容器外张贴“腐蚀品”警告标志C.疑似天然气泄漏时开灯检查D.携带鞭炮乘坐地铁9.生活处处有化学,在实际生活中,下列物质的用途与其化学性质无关的是A.用盐酸除去热水瓶中的水垢B.用木炭烤羊肉串C.用熟石灰改良酸性土壤D.用干冰进行人工降雨10.下列应用及相应的原理(用化学方程式表示)都正确的是()A.小苏打治疗胃酸过多B.甲烷用作燃料C.盐酸除铁锈D.实验室中用过氧化氢溶液制取氧气二、填空题(本大题共1小题,共4分)11.下列是初中化学中常见的物质:铁、氢气、氧化铜、二氧化碳、硫酸、氢氧化钠、氯化铜。它们进行击鼓传花游戏,条件是相互之间能发生反应就可以进行传递。请把上述物质分别安排在A~G的位置上,使花束能从A传到G。其中A的固本俗称干冰。请回答:氢氧化钠应放在位置上。C和D反应的化学方程式为,反应类型为反应。上述物质除了发生从A到G的化学反应外,常温下还能相互发生化学反应的是(写名称)。当G换成另一个同类别物质时就能将花传回起点A,它是(写名称)。三、计算题(本大题共1小题,共5分)12.某化学兴趣小组的同学对一批铁样品(含有杂质,杂质不溶于水,也不与稀硫酸反应)进行分析,甲、乙、丙三位同学分别进行实验,其中只有一位同学所用的稀硫酸与铁样品恰好完全反应。实验数据如下表:甲乙丙稀硫酸150120120铁样品121215反应后的剩余物161.6131.6134.6(1)____同学所用的稀硫酸与铁样品恰好完全反应;共产生___g气体。计算样品中的铁的质量分数是_____?(最后结果精确到0.1%,下同)计算恰好完全反应后所得溶液中溶质的质量分数____?四、简答题(本大题共2小题,共8分)13.请按要求填写有关的内容实验室用大理石或石灰石与稀盐酸反应制二氧化碳,方程式_____实验室用...

1、当您付费下载文档后,您只拥有了使用权限,并不意味着购买了版权,文档只能用于自身使用,不得用于其他商业用途(如 [转卖]进行直接盈利或[编辑后售卖]进行间接盈利)。
2、本站所有内容均由合作方或网友上传,本站不对文档的完整性、权威性及其观点立场正确性做任何保证或承诺!文档内容仅供研究参考,付费前请自行鉴别。
3、如文档内容存在违规,或者侵犯商业秘密、侵犯著作权等,请点击“违规举报”。

碎片内容

2024届许昌市重点中学中考联考化学试卷含解析.doc

确认删除?