电脑桌面
添加内谋知识网--内谋文库,文书,范文下载到电脑桌面
安装后可以在桌面快捷访问

2024届贵州省黔西南市中考试题猜想化学试卷含解析.doc

2024届贵州省黔西南市中考试题猜想化学试卷含解析.doc_第1页
1/12
2024届贵州省黔西南市中考试题猜想化学试卷含解析.doc_第2页
2/12
2024届贵州省黔西南市中考试题猜想化学试卷含解析.doc_第3页
3/12
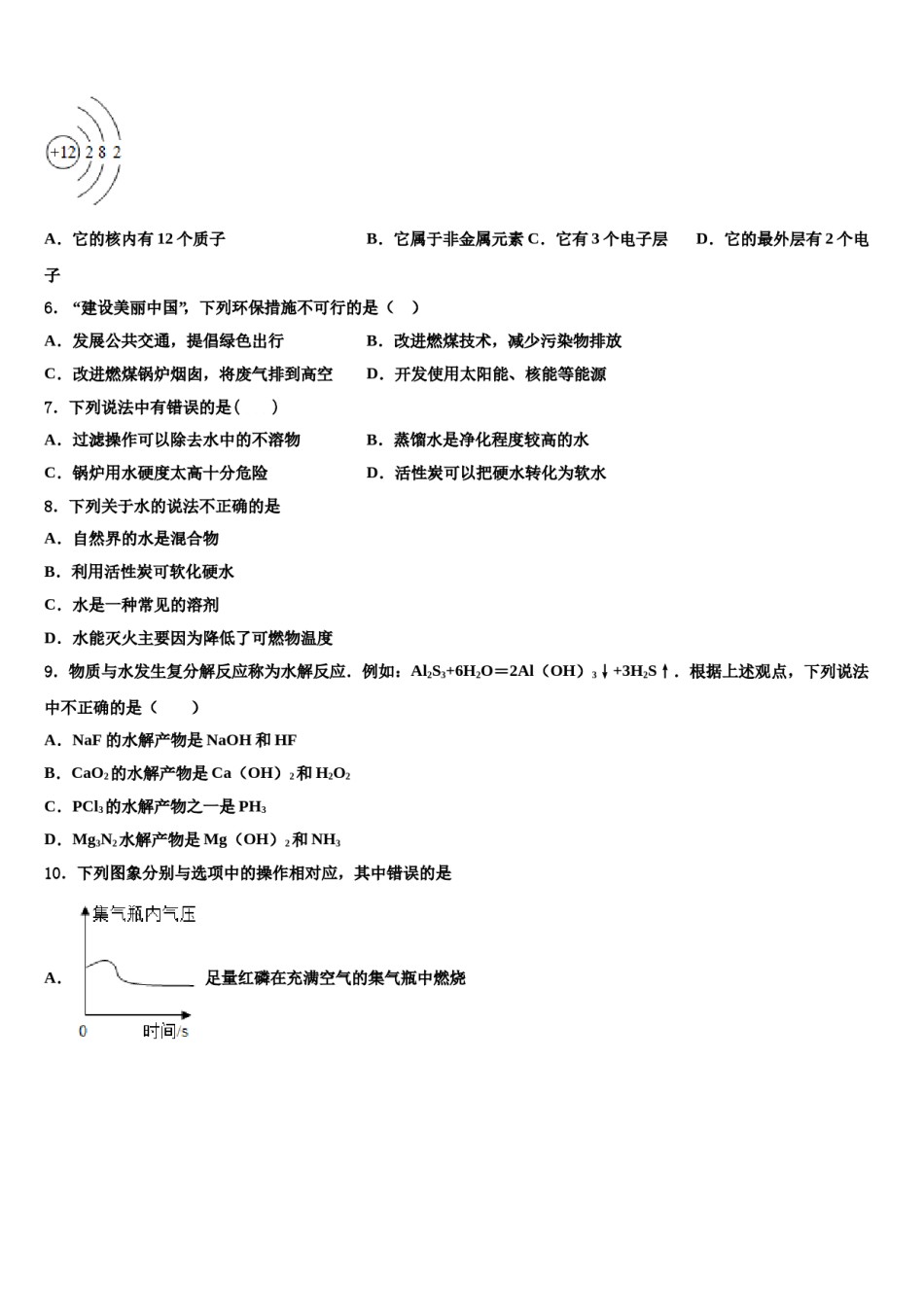
2024届贵州省黔西南市中考试题猜想化学试卷注意事项:1.答卷前,考生务必将自己的姓名、准考证号填写在答题卡上。2.回答选择题时,选出每小题答案后,用铅笔把答题卡上对应题目的答案标号涂黑,如需改动,用橡皮擦干净后,再选涂其它答案标号。回答非选择题时,将答案写在答题卡上,写在本试卷上无效。3.考试结束后,将本试卷和答题卡一并交回。一、选择题(本题包括12个小题,每小题3分,共36分.每小题只有一个选项符合题意)1.下列知识归纳,完全正确的一组是A.能量变化B.环境保护①电解水是将电能转化成化学能①小区设置废旧电池回收箱②溶解过程中有的吸热,有的放热②重复使用塑料袋和塑料盒③在化学反应中只有燃烧才能放出热量③工业“三废”处理达标后排放C.数字含义D.资源节约①Fe2+:一个亚铁离子带2个单位正电荷①废旧金属回收利用②SO3:一个三氧化硫分子中含有3个原子②提倡使用乙醇汽油③实验后用剩药品放回原瓶③:化合物中镁元素显+2价A.AB.BC.CD.D2.下列物质的分类正确的是()A.碱:烧碱、纯碱B.合成材料:合金、合成纤维C.氧化物:干冰、生石灰D.有机物:酒精、碳酸氢钠3.下列有关金属材料的叙述正确的是()A.“真金不怕火炼”是指金的熔点很高,受热不会熔化B.铁器表面的铁锈具有致密的结构,因此它能保护内部的铁不再锈蚀C.校内用钢架制作的自行车防雨棚应定期喷涂油漆防锈D.被腐蚀的铁制品不应该回收4.保持水化学性质的微粒是A.氢原子B.氧分子C.水分子D.水原子5.某原子结构示意图如下图所示,有关它的说法错误的是A.它的核内有12个质子B.它属于非金属元素C.它有3个电子层D.它的最外层有2个电子6.“建设美丽中国”,下列环保措施不可行的是()A.发展公共交通,提倡绿色出行B.改进燃煤技术,减少污染物排放C.改进燃煤锅炉烟囱,将废气排到高空D.开发使用太阳能、核能等能源7.下列说法中有错误的是()B.蒸馏水是净化程度较高的水A.过滤操作可以除去水中的不溶物C.锅炉用水硬度太高十分危险D.活性炭可以把硬水转化为软水8.下列关于水的说法不正确的是A.自然界的水是混合物B.利用活性炭可软化硬水C.水是一种常见的溶剂D.水能灭火主要因为降低了可燃物温度9.物质与水发生复分解反应称为水解反应.例如:Al2S3+6H2O=2Al(OH)3↓+3H2S↑.根据上述观点,下列说法中不正确的是()A.NaF的水解产物是NaOH和HFB.CaO2的水解产物是Ca(OH)2和H2O2C.PCl3的水解产物之一是PH3D.Mg3N2水解产物是Mg(OH)2和NH310.下列图象分别与选项中的操作相对应,其中错误的是A.足量红磷在充满空气的集气瓶中燃烧B.给水通电一段时间C.加热KClO3和MnO2的混合物制取O2D.向澄清石灰水中不断通入二氧化碳11.人体内的一些液体正常pH范围如下,其中呈酸性的是A.血浆7.35-7.45B.胆汁7.1-7.3C.胃液0.9-1.5D.胰液7.5-8.012.下列实验设计不能达到其对应实验目的的是()A.测定空气里氧气的含量B.检查装置的气密性C.验证质量守恒定律D.证明CO2密度比空气的大二、填空题(本题包括4个小题,每小题7分,共28分)13.一定条件下,4.8gCH4与一定质量的O2完全反应,生成水,同时得到10.0gCO和CO2的混合气体,则CO2的质量为________g;该反应的化学方程式为_____________。14.如图是甲、乙、丙三种物质的溶解度曲线.现有接近饱和的丙物质溶液,使其变成饱和溶液的方法有:①加入丙物质;②恒温蒸发溶剂;③.t2℃时,甲乙丙三种物质溶解度由小到大的顺序是.盐碱湖当地的居民,有“冬天捞碱,夏天晒盐”的结晶方法,冬天捞到的“碱”,其溶解度曲线与图中的相似.在t1℃时,将15g甲物质放入50g水中,充分溶解所得溶液质量g.t1℃时,将甲乙丙三种物质的饱和溶液升温至t2℃,所得溶液中演技的质量分数由大到小的顺序是.15.如图为四种等质量金属与一定量酸反应生成氢气质量与反应时间的关系,请回答下列问题:⑴金属铝与稀硫酸反应的化学方程式为________________。⑵反应结束发现有一种金属没有剩余,它是_________。而在所剩金属中质量最多的是__________。⑶据图可知,它们所所消耗酸的质量应______________。⑷在硝酸铜与硝酸亚铁的...

1、当您付费下载文档后,您只拥有了使用权限,并不意味着购买了版权,文档只能用于自身使用,不得用于其他商业用途(如 [转卖]进行直接盈利或[编辑后售卖]进行间接盈利)。
2、本站所有内容均由合作方或网友上传,本站不对文档的完整性、权威性及其观点立场正确性做任何保证或承诺!文档内容仅供研究参考,付费前请自行鉴别。
3、如文档内容存在违规,或者侵犯商业秘密、侵犯著作权等,请点击“违规举报”。

碎片内容

2024届贵州省黔西南市中考试题猜想化学试卷含解析.doc

确认删除?