电脑桌面
添加内谋知识网--内谋文库,文书,范文下载到电脑桌面
安装后可以在桌面快捷访问

2024届重庆巴蜀中学中考试题猜想化学试卷含解析.doc

2024届重庆巴蜀中学中考试题猜想化学试卷含解析.doc_第1页
1/13
2024届重庆巴蜀中学中考试题猜想化学试卷含解析.doc_第2页
2/13
2024届重庆巴蜀中学中考试题猜想化学试卷含解析.doc_第3页
3/13
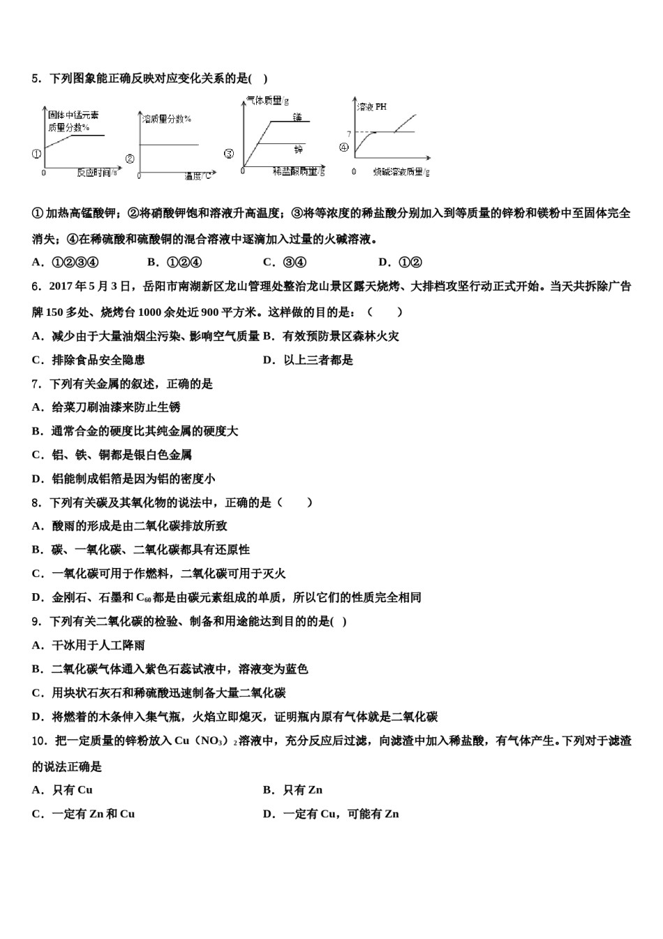
2024届重庆巴蜀中学中考试题猜想化学试卷注意事项:1.答题前,考生先将自己的姓名、准考证号码填写清楚,将条形码准确粘贴在条形码区域内。2.答题时请按要求用笔。3.请按照题号顺序在答题卡各题目的答题区域内作答,超出答题区域书写的答案无效;在草稿纸、试卷上答题无效。4.作图可先使用铅笔画出,确定后必须用黑色字迹的签字笔描黑。5.保持卡面清洁,不要折暴、不要弄破、弄皱,不准使用涂改液、修正带、刮纸刀。一、选择题(本题包括12个小题,每小题3分,共36分.每小题只有一个选项符合题意)1.除去下列物质中的杂质(括号内为杂质),所选用试剂及操作方法均正确的是选项物质选用的试剂及操作方法AKCl(MnO2)加水溶解、过滤、蒸发BNa2SO4溶液(NaCl)加入适量BaCl2溶液,过滤CH2(H2O)通入稀硫酸DCO2(CO)将混合气体点燃A.AB.BC.CD.D2.下列实验方案中,不能达到相应实验目的是()选项实验目的实验方案A鉴别Na2SO4、BaSO4两种白色粉末加水溶解,观察现象B除去CO中的CO2将混合气体依次通过足量NaOH溶液、浓硫酸C制备Cu(OH)2向氧化铜中加入足量NaOH溶液,过滤D比较铁和铜的金属活动性强弱铁丝、铜丝分别放入稀硫酸中,观察现象A.AB.BC.CD.D3.下列有关实验现象的描述正确的是()A.紫色石蕊能使酸变成红色B.一氧化碳与氧化铁反应生成银白色的固体C.镁条在空气中燃烧生成氧化镁D.盛放浓盐酸的瓶子打开瓶盖后能看到白雾4.在隔绝空气下,用木炭还原氧化铜.下列叙述正确的是()A.反应前后固体中氧原子的物质的量保持不变B.反应前后固体减轻的质量等于氧化铜中氧元素的质量C.反应中消耗的氧化铜与碳的物质的量一定相等D.反应中铜元素在固体中的质量分数逐渐变大5.下列图象能正确反映对应变化关系的是()①加热高锰酸钾;②将硝酸钾饱和溶液升高温度;③将等浓度的稀盐酸分别加入到等质量的锌粉和镁粉中至固体完全消失;④在稀硫酸和硫酸铜的混合溶液中逐滴加入过量的火碱溶液。A.①②③④B.①②④C.③④D.①②6.2017年5月3日,岳阳市南湖新区龙山管理处整治龙山景区露天烧烤、大排档攻坚行动正式开始。当天共拆除广告牌150多处、烧烤台1000余处近900平方米。这样做的目的是:()A.减少由于大量油烟尘污染、影响空气质量B.有效预防景区森林火灾C.排除食品安全隐患D.以上三者都是7.下列有关金属的叙述,正确的是A.给菜刀刷油漆来防止生锈B.通常合金的硬度比其纯金属的硬度大C.铝、铁、铜都是银白色金属D.铝能制成铝箔是因为铝的密度小8.下列有关碳及其氧化物的说法中,正确的是()A.酸雨的形成是由二氧化碳排放所致B.碳、一氧化碳、二氧化碳都具有还原性C.一氧化碳可用于作燃料,二氧化碳可用于灭火D.金刚石、石墨和C60都是由碳元素组成的单质,所以它们的性质完全相同9.下列有关二氧化碳的检验、制备和用途能达到目的的是()A.干冰用于人工降雨B.二氧化碳气体通入紫色石蕊试液中,溶液变为蓝色C.用块状石灰石和稀硫酸迅速制备大量二氧化碳D.将燃着的木条伸入集气瓶,火焰立即熄灭,证明瓶内原有气体就是二氧化碳10.把一定质量的锌粉放入Cu(NO3)2溶液中,充分反应后过滤,向滤渣中加入稀盐酸,有气体产生。下列对于滤渣的说法正确是B.只有ZnA.只有CuC.一定有Zn和CuD.一定有Cu,可能有Zn11.某同学学习了氧气的相关知识后,对所学知识进行总结,下列四个图象是他总结反映对应实验过程中相关量的变化,其中正确的是A.装有定量氧气的密闭容器内燃烧木炭B.一定量的高锰酸钾加热制取氧气C.用相等质量的氯酸钾来制取氧气D.过氧化氢和二氧化锰制取氧气12.下列说法正确的是A.汞是非金属元素B.不显电性的微粒一定是分子或原子C.氯化钠和硫酸铜都是由离子构成的物质D.同种元素组成的物质一定是纯净物二、填空题(本题包括4个小题,每小题7分,共28分)13.在实验室里配制50g溶质质量分数为6%的NaCl溶液。(1)通过计算可知,需要称量NaCl固体________g,量取水47ml;(2)量取和溶解过程中,用到的玻璃仪器除胶头滴管、玻璃棒外,还有______。(3)若测得配制的溶液溶质质量分数小于6%,则有可能量取水时______(选填“仰视”或“...

1、当您付费下载文档后,您只拥有了使用权限,并不意味着购买了版权,文档只能用于自身使用,不得用于其他商业用途(如 [转卖]进行直接盈利或[编辑后售卖]进行间接盈利)。
2、本站所有内容均由合作方或网友上传,本站不对文档的完整性、权威性及其观点立场正确性做任何保证或承诺!文档内容仅供研究参考,付费前请自行鉴别。
3、如文档内容存在违规,或者侵犯商业秘密、侵犯著作权等,请点击“违规举报”。

碎片内容

2024届重庆巴蜀中学中考试题猜想化学试卷含解析.doc

确认删除?