电脑桌面
添加内谋知识网--内谋文库,文书,范文下载到电脑桌面
安装后可以在桌面快捷访问

2024届重庆市南开(融侨)中学中考一模化学试题含解析.doc

2024届重庆市南开(融侨)中学中考一模化学试题含解析.doc_第1页
1/12
2024届重庆市南开(融侨)中学中考一模化学试题含解析.doc_第2页
2/12
2024届重庆市南开(融侨)中学中考一模化学试题含解析.doc_第3页
3/12
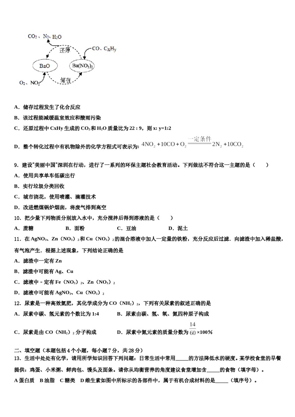
2024届重庆市南开(融侨)中学中考一模化学试题请考生注意:1.请用2B铅笔将选择题答案涂填在答题纸相应位置上,请用0.5毫米及以上黑色字迹的钢笔或签字笔将主观题的答案写在答题纸相应的答题区内。写在试题卷、草稿纸上均无效。2.答题前,认真阅读答题纸上的《注意事项》,按规定答题。一、选择题(本题包括12个小题,每小题3分,共36分.每小题只有一个选项符合题意)1.一些水果的pH如下,其中酸性最强的是()A.杨梅pH=2.5B.苹果pH=4.1C.菠萝pH=5.1D.柿子pH=8.52.对下图启普发生器的分析正确的是A.启普发生器的主要优点是可以使反应平稳进行B.图甲中活塞一定处于关闭状态C.关闭图乙中的活塞,固液一定会分离D.可用于以双氧水和二氧化锰粉末为原料制取氧气3.如图是甲、乙两种固体物质在水中的溶解度曲线。下列说法不正确的是()A.t1℃时,甲、乙两种物质的饱和溶液中溶质的质量分数相等B.t2℃时,甲的饱和溶液中溶质的质量分数为50%C.质量相同的甲、乙饱和溶液,由t2℃降温到t1℃,甲比乙析出晶体的质量多D.t2℃时,将20g甲物质加入50g水中,充分溶解后溶液的质量为70g4.下列化学用语书写正确的是()A.二个铵根离子:2NH4B.氧化铜中铜元素显+2价:C.硫酸镁:MgSO3D.2个氮分子:2N5.实验室常备的氢氧化钠属于危化品,你认为其包装箱上应贴的标识是()A.B.C.D.6.下列实验操作中,现象与对应结论均正确的是选现象结论操作项A向某待测液中加氯化钙溶液白色沉淀该溶液为AgNO3溶液B燃着的木条伸入集气瓶中火焰熄灭瓶中气体是二氧化碳C稀盐酸中加氢氧化钠稀溶液无明显现象盐酸与NaOH不反应在盐酸中同时插入铁片和银铁片冒气泡,银片无现D活动性顺序:Fe>Ag片象A.AB.BC.CD.D7.在空气的成分中,体积分数约占21%的是()A.氮气B.二氧化碳C.氧气D.稀有气体8.汽车尾气三效催化剂表面物质转化的关系如右下图所示,下列说法错误的是()A.储存过程发生了化合反应B.该过程能减缓温室效应和酸雨污染C.还原过程中CxHy生成的CO2和H2O质量比为22:9,则x:y=1:2D.整个转化过程中有机物除外的化学方程式可表示为:9.建设“美丽中国”深圳在行动,进行了一系列的环保主题社会教育活动。下列做法不符合这一主题的是()A.使用共享单车低碳出行B.实行垃圾分类回收C.城市浇花,使用喷灌、滴灌技术D.改进燃煤锅炉烟囱,将废气排到高空10.把少量下列物质分别放入水中,充分搅拌后得到溶液的是()A.蔗糖B.面粉C.豆油D.泥土11.在AgNO3、Zn(NO3)2和Cu(NO3)2的混合溶液中加人一定量的铁粉,充分反应后过滤.向滤渣中加入稀盐酸,有气泡产生.根据上述现象,下列结论正确的是A.滤渣中一定有ZnB.滤渣中可能有Ag、CuC.滤液中﹣定有Fe(NO3)2、Zn(NO3)2D.滤液中可能有AgNO3、Cu(NO3)212.尿素是一种高效氮肥,其化学成分为CO(NH2)2,下列有关尿素的叙述正确的是A.尿素中碳、氢元素的个数比为1:4B.尿素由碳、氢、氧、氮四种原子构成C.尿素是由CO(NH2)2分子构成D.尿素中氮元素的质量分数为×100%二、填空题(本题包括4个小题,每小题7分,共28分)13.生活中处处有化学,请用所学知识回答下列问题:日常生活中常用_____的方法降低水的硬度。某学校食堂的早餐提供:鸡蛋、小米粥、鲜肉包、馒头及面条。请你从均衡营养的角度建议食堂增加含_____的食物(填字母)。A蛋白质B油脂C糖类D维生素如图中所标示的各部件中,属于有机合成材料的是_____(填序号)。指出图中用到的防锈方法(写1条)_____。丙烷(C3H8)是家用液化石油气的主要成分之一,它和甲烷在空气中燃烧的生成物相同。请写出丙烷燃烧的化学方程式_____。14.实验室有碳酸钾和碳酸钙的固体混合物33.8克,使之与足量的盐酸反应反应,将反应后的溶液蒸干得到37.1克固体,则原混合物中金属元素的质量分数约是()A.40%B.56.5%C.46.7%D.58%15.如图中的①、②分别是钠元素、氯元素在元素周期表中的信息,A、B、C是三种粒子的结构示意图。试回答下列问题:(1)钠元素的原子序数为_____,画出它的原子结构示意图_____。(2)C表示的粒子符号是_____。(3)A、B、C中属于同种元素的粒子是__...

1、当您付费下载文档后,您只拥有了使用权限,并不意味着购买了版权,文档只能用于自身使用,不得用于其他商业用途(如 [转卖]进行直接盈利或[编辑后售卖]进行间接盈利)。
2、本站所有内容均由合作方或网友上传,本站不对文档的完整性、权威性及其观点立场正确性做任何保证或承诺!文档内容仅供研究参考,付费前请自行鉴别。
3、如文档内容存在违规,或者侵犯商业秘密、侵犯著作权等,请点击“违规举报”。

碎片内容

2024届重庆市南开(融侨)中学中考一模化学试题含解析.doc

确认删除?