电脑桌面
添加内谋知识网--内谋文库,文书,范文下载到电脑桌面
安装后可以在桌面快捷访问

2024届重庆市荣昌区中考化学对点突破模拟试卷含解析.doc

2024届重庆市荣昌区中考化学对点突破模拟试卷含解析.doc_第1页
1/12
2024届重庆市荣昌区中考化学对点突破模拟试卷含解析.doc_第2页
2/12
2024届重庆市荣昌区中考化学对点突破模拟试卷含解析.doc_第3页
3/12
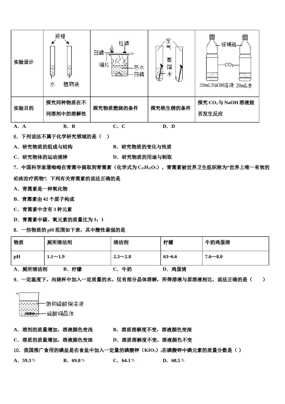
2024届重庆市荣昌区中考化学对点突破模拟试卷请考生注意:1.请用2B铅笔将选择题答案涂填在答题纸相应位置上,请用0.5毫米及以上黑色字迹的钢笔或签字笔将主观题的答案写在答题纸相应的答题区内。写在试题卷、草稿纸上均无效。2.答题前,认真阅读答题纸上的《注意事项》,按规定答题。一、单选题(本大题共10小题,共20分)1.室温下,向含有MgCl2、FeCl2、CuCl2的混合溶液中加入一定质量的镁粉,充分反应后,过滤,得到滤渣和滤液。将滤渣晾干后称量,质量为a克。取少许滤渣,加入稀盐酸,有气泡冒出。则下列判断中,正确的是()A.滤液一定是无色溶液B.滤液中一定含有MgCl2、FeCl2、CuCl2C.加入镁粉的质量一定小于a克D.滤渣一定是Mg、Fe、Cu三种单质的混合物2.空气是人类生存所必需的重要资源。下列措施不利于建设“蓝天工程”的是A.严禁露天焚烧农作物秸秆B.生产中加大煤炭和石油等燃料的使用量C.加强植树造林,增大绿化面积D.大力推行汽车使用天然气或氢气为燃料3.2018年3月,生态文明被历史性地写入宪法,下列做法属于保护生态环境的是()A.随意焚烧秸秆B.发展清洁能源C.乱丢废旧电池D.提倡毁林造田4.下列有关叙述、对应的化学方程式,所属基本反应类型都正确的是A.用苏打治疗胃酸过多:复分解反应B.用铁桶盛装硫酸铜溶液:置换反应C.二氧化硫与氢氧化钠溶液反应:复分解反应D.工业制二氧化碳:分解反应5.设计对比实验,控制变量是学习化学的重要方法,下列对比实验不能达到实验目的的是编号ABCD实验设计实验目的探究同种物质在不探究物质燃烧的条件探究铁生锈的条件探究CO2与NaOH溶液能同溶剂中的溶解性否发生反应A.AB.BC.CD.D6.下列说法不属于化学研究领域的是()A.研究物质的组成与结构B.研究物质的变化与性质C.研究物体的运动规律D.研究物质的用途与制取7.中国科学家屠呦呦在青蒿中提取到青蒿素(化学式为C15H22O5),青蒿素被世界卫生组织称为“世界上唯一有效的疟疾治疗药物”,下列有关青蒿素的说法正确的是A.青蒿素是一种氧化物B.青蒿素由42个原子构成C.青蒿素中含有3种元素D.青蒿素中碳、氧元素的质量比为3:18.一些物质的pH范围如下表,其中酸性最强的是物质厕所清洁剂清洁剂柠檬牛奶鸡蛋清pH1.1~1.92.3~2.863~6.67.6~8.0A.厕所清洁剂B.柠檬C.牛奶D.鸡蛋清9.一定温度下,向烧杯中加入一定质量的水,仅有部分晶体溶解,所得溶液与原溶液相比,说法正确的是()A.溶剂的质量增加,溶液颜色变浅B.溶质溶解度不变,溶液颜色变深C.溶质的质量增加,溶液颜色变深D.溶质溶解度不变,溶液颜色不变10.我国推广食用的碘盐是在食盐中加入一定量的碘酸钾(KIO3),在碘酸钾中碘元素的质量分数是()A.59.3﹪B.69.8﹪C.64.1﹪D.68.5﹪二、填空题(本大题共1小题,共4分)11.水是生命之源,“珍惜水、节约水、保护水”是每个公民的义务和责任.(1)下列“水”属于纯净物的是___________(填序号)。A.蒸馏水B.河水C.自来水(2)用如图甲装置进行电解水的实验,b中收集到的气体是______,该实验说明水是由__________组成的。(3)烟台地区水资源丰富,但分别不均。有些村民用地下水作为生活用水,人们常用________检验地下水是硬水还是软水;生活中可用_________的方法降低水的硬度;某同学自制如图乙所示简易净水器,活性炭的主要作用是___________。(4)高铁酸钾(K2FeO4)是一种新型、高效的多功能水处理剂.高铁酸钾受热时发生的反应为4K2FeO42R+4K2O+3O2↑,则R是___________(填化学式)(5)请举一例生活中节约用水的具体措施______________________。三、计算题(本大题共1小题,共5分)12.马英同学取某地石灰石样品12g进行测定实验,现将100g稀盐酸分五次加入石灰石样品中(杂质不溶于水也不参与反应),充分反应后测得生成气体的总质量如表所示:第1次第2次第3次第4次第5次加入稀盐酸的质量/g2020202020生成气体的总质量/g1.12.2m4.44.4试求:m的值为________g。石灰石样品中碳酸钙的质量分数______。(写出计算过程,计算结果精确至0.1%)四、简答题(本大题共2小题,共8分)13.化学是一门实用的学科,在医...

1、当您付费下载文档后,您只拥有了使用权限,并不意味着购买了版权,文档只能用于自身使用,不得用于其他商业用途(如 [转卖]进行直接盈利或[编辑后售卖]进行间接盈利)。
2、本站所有内容均由合作方或网友上传,本站不对文档的完整性、权威性及其观点立场正确性做任何保证或承诺!文档内容仅供研究参考,付费前请自行鉴别。
3、如文档内容存在违规,或者侵犯商业秘密、侵犯著作权等,请点击“违规举报”。

碎片内容

2024届重庆市荣昌区中考化学对点突破模拟试卷含解析.doc

确认删除?