电脑桌面
添加内谋知识网--内谋文库,文书,范文下载到电脑桌面
安装后可以在桌面快捷访问

2024届黑龙江省哈尔滨六十九中考化学最后一模试卷含解析.doc

2024届黑龙江省哈尔滨六十九中考化学最后一模试卷含解析.doc_第1页
1/12
2024届黑龙江省哈尔滨六十九中考化学最后一模试卷含解析.doc_第2页
2/12
2024届黑龙江省哈尔滨六十九中考化学最后一模试卷含解析.doc_第3页
3/12
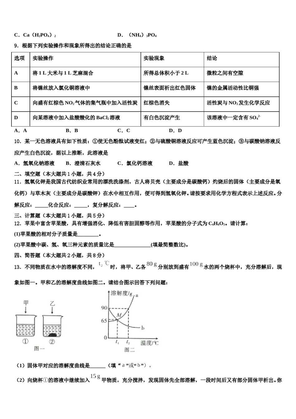
2024届黑龙江省哈尔滨六十九中考化学最后一模试卷注意事项1.考试结束后,请将本试卷和答题卡一并交回.2.答题前,请务必将自己的姓名、准考证号用0.5毫米黑色墨水的签字笔填写在试卷及答题卡的规定位置.3.请认真核对监考员在答题卡上所粘贴的条形码上的姓名、准考证号与本人是否相符.4.作答选择题,必须用2B铅笔将答题卡上对应选项的方框涂满、涂黑;如需改动,请用橡皮擦干净后,再选涂其他答案.作答非选择题,必须用05毫米黑色墨水的签字笔在答题卡上的指定位置作答,在其他位置作答一律无效.5.如需作图,须用2B铅笔绘、写清楚,线条、符号等须加黑、加粗.一、单选题(本大题共10小题,共20分)1.电影《流浪地球》中提到了氢气。氢气在物质分类中属于()A.单质B.化合物C.氧化物D.混合物2.某温度下一定量的硝酸钾溶液,若将该溶液恒温蒸发掉20g水,溶液恰好达到饱和状态;若在原溶液中加入6g硝酸钾,充分搅拌后,仍有2g不溶解。该温度下硝酸钾的溶解度为()A.20g/100g水B.15g/100g水C.10g/100g水D.5g/100g水3.如图所示,在烧杯甲中装入蒸馏水,滴入2滴酚酞试剂,得到无色溶液。在烧杯乙中装入浓氨水。用一只大烧杯把甲、乙罩在一起。几分钟后,发现甲中的溶液变成红色。对上述现象的解释正确的是甲内滴入的酚酞要过一会儿才能变色,与乙无关;大烧杯壁上沾有某种物质,散发出的肉眼看不见的微粒与甲中的溶液接触,使其变红;乙中的浓氨水中有肉眼见不到的微粒逸出,有些微粒进入了甲中的溶液,使溶液成分改变,并使溶液变红。氨水能使酚酞溶液变红A.(1)(4)B.(2)(3)C.(1)(2)D.(3)(4)4.用如图所示的装置进行水的电解实验时,有以下描述:①甲试管应该连接在电源的正极②甲、乙两试管收集到的气体的质量比约为2∶1③甲试管内产生的气体能燃烧,且燃烧时火焰呈淡蓝色④乙试管内产生的气体能使带火星的木条复燃以上描述中错误的是()A.①②③④B.③C.①②D.①②③5.下列互为同素异形体的是()A.木炭和焦炭B.白磷和红磷C.氧化铁和氧化亚铁D.水和双氧水6.下列各组鉴别或除杂所用的方法或试剂正确的是A.区分氧气与氮气一一用燃着的木条B.鉴别羊毛线和腈纶线一一手感法C.除去CO2混有的CO一一通入氧气中点燃D.鉴别硝酸钾和尿素一一用熟石灰粉末研磨7.下列图象能正确反映对应变化关系的是()Mg、Zn、Fe与稀盐等质量等质量分数的将铜片加入一定量向一定质量的氯化锌酸反应盐酸与足量的镁粉、锌的硝酸银溶液中和盐酸溶液中加入锌粉粒A.AB.BC.CD.D8.小红发现庭院所种植的植物许多倒伏了,并且伴有叶色发黄。建议最好给这些植物施用的一种化肥是()A.NH4HCO3B.KNO3C.Ca(H2PO4)2D.(NH4)3PO49.根据下列实验操作和现象所得出的结论正确的是选项实验操作实验现象结论A将1L大米与1L芝麻混合所得总体积小于2L微粒之间有空隙B将镍丝放入氯化铜溶液中镍丝表面析出红色固体镍的金属活动性比铜强C向盛有红棕色NO2气体的集气瓶中加入活性炭红棕色消失活性炭与NO2发生化学反应D向某溶液中加入盐酸酸化的BaCl2溶液有白色沉淀产生该溶液中一定含有SO42-A.AB.BC.CD.D10.某一无色溶液具有如下性质:①使无色酚酞试液变红;②与硫酸铜溶液反应可产生蓝色沉淀;③与碳酸钠溶液反应产生白色沉淀,据以上推断,此溶液是C.氯化钙溶液D.盐酸A.氢氧化钠溶液B.澄清石灰水二、填空题(本大题共1小题,共4分)11.氢氧化钾是我国古代纺织业常用的漂洗洗涤剂,古人将贝壳(主要成分是碳酸钙)灼烧后的固体(主要成分是氧化钙)与草木灰(主要成分是碳酸钾)在水中相互作用,便可得到氢氧化钾。请按要求用化学方程式表示上述反应。分解反应:_____化合反应:_____,复分解反应:____。三、计算题(本大题共1小题,共5分)12.苹果中富含苹果酸,具有增强消化、降低有害胆固醇等作用,苹果酸的分子式为C4H6O5。请计算:(1)苹果酸的相对分子质量是________。(2)苹果酸中碳、氢、氧三种元素的质量比是______________(填最简整数比)。四、简答题(本大题共2小题,共8分)13.不同物质在水中的溶解度不同,时,将甲、乙各分别放到盛有水的两...

1、当您付费下载文档后,您只拥有了使用权限,并不意味着购买了版权,文档只能用于自身使用,不得用于其他商业用途(如 [转卖]进行直接盈利或[编辑后售卖]进行间接盈利)。
2、本站所有内容均由合作方或网友上传,本站不对文档的完整性、权威性及其观点立场正确性做任何保证或承诺!文档内容仅供研究参考,付费前请自行鉴别。
3、如文档内容存在违规,或者侵犯商业秘密、侵犯著作权等,请点击“违规举报”。

碎片内容

2024届黑龙江省哈尔滨六十九中考化学最后一模试卷含解析.doc

确认删除?