电脑桌面
添加内谋知识网--内谋文库,文书,范文下载到电脑桌面
安装后可以在桌面快捷访问

【首发】广东省深圳市2023-2024学年中考联考化学试卷含解析.doc

【首发】广东省深圳市2023-2024学年中考联考化学试卷含解析.doc_第1页
1/11
【首发】广东省深圳市2023-2024学年中考联考化学试卷含解析.doc_第2页
2/11
【首发】广东省深圳市2023-2024学年中考联考化学试卷含解析.doc_第3页
3/11
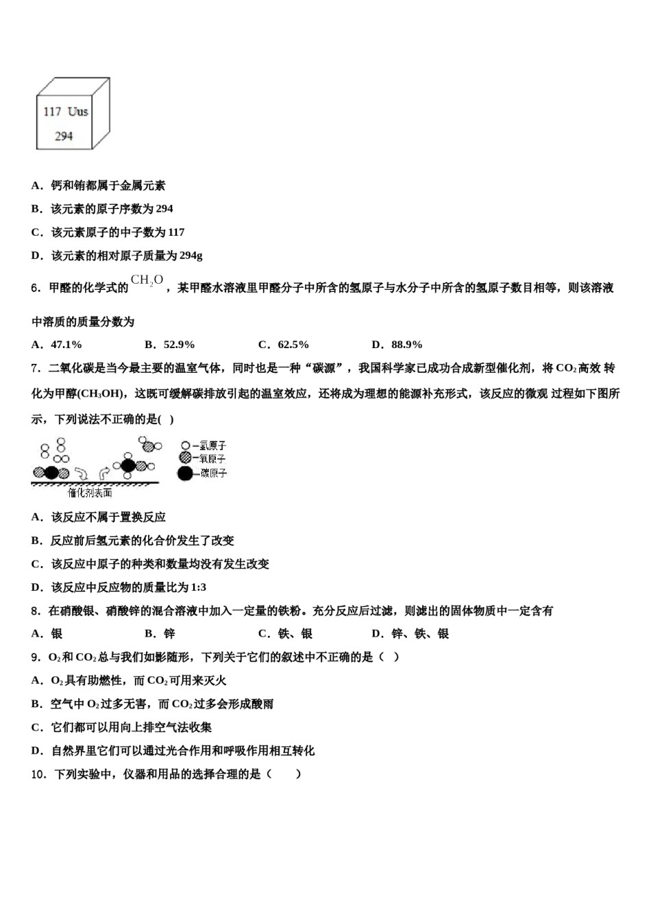
【首发】广东省深圳市2023-2024学年中考联考化学试卷考生须知:1.全卷分选择题和非选择题两部分,全部在答题纸上作答。选择题必须用2B铅笔填涂;非选择题的答案必须用黑色字迹的钢笔或答字笔写在“答题纸”相应位置上。2.请用黑色字迹的钢笔或答字笔在“答题纸”上先填写姓名和准考证号。3.保持卡面清洁,不要折叠,不要弄破、弄皱,在草稿纸、试题卷上答题无效。一、单选题(本大题共10小题,共20分)1.一定条件下,甲、乙、丙、丁四种物质在密闭容器中充分反应,测得反应前后各物质的质量如下表所示。下列说法正确的是物质甲乙丙丁反应前质量/g1209065反应后质量/g8610822aA.表中“a”值为10B.丁可能是该反应的催化剂C.该反应为化合反应D.反应中乙、丙变化的质量比为15:l2.常温下,下列各组离子能在pH=13的无色透明溶液中大量共存的是A.K+、Cu2+、Cl-、SO42-B.Na+、Ba2+、Cl-、NO3-C.Mg2+、Na+、Cl、CO32-D.H+、NH4+、NO3-、HCO3-3.下列物质的化学式不正确的是()A.干冰—CO2B.消石灰—Ca(OH)2C.纯碱一NaOHD.小苏打一NaHCO34.对“大棚”农作物施用“汽水”(碳酸溶液),是近年来在种植生产中兴起的一种新方法。对于其作用的下列几种叙述:①加速植物光合作用;②冬天有助于农作物“防冻”;③有利于改良碱性土壤,调节pH;④可促进土壤中的Ca2+、Mg2+被植物吸收。其中正确的是()A.①②③B.②③④C.①③④D.全部5.近年来科学家用钙原子轰击铕原子合成117号元素(部分信息如图示)。下列说法正确的是A.钙和铕都属于金属元素B.该元素的原子序数为294C.该元素原子的中子数为117D.该元素的相对原子质量为294g6.甲醛的化学式的,某甲醛水溶液里甲醛分子中所含的氢原子与水分子中所含的氢原子数目相等,则该溶液中溶质的质量分数为A.47.1%B.52.9%C.62.5%D.88.9%7.二氧化碳是当今最主要的温室气体,同时也是一种“碳源”,我国科学家已成功合成新型催化剂,将CO2高效转化为甲醇(CH3OH),这既可缓解碳排放引起的温室效应,还将成为理想的能源补充形式,该反应的微观过程如下图所示,下列说法不正确的是()A.该反应不属于置换反应B.反应前后氢元素的化合价发生了改变C.该反应中原子的种类和数量均没有发生改变D.该反应中反应物的质量比为1:38.在硝酸银、硝酸锌的混合溶液中加入一定量的铁粉。充分反应后过滤,则滤出的固体物质中一定含有A.银B.锌C.铁、银D.锌、铁、银9.O2和CO2总与我们如影随形,下列关于它们的叙述中不正确的是()A.O2具有助燃性,而CO2可用来灭火B.空气中O2过多无害,而CO2过多会形成酸雨C.它们都可以用向上排空气法收集D.自然界里它们可以通过光合作用和呼吸作用相互转化10.下列实验中,仪器和用品的选择合理的是()A.用KMnO4制O2﹣﹣①②B.检验一瓶气体是否为O2﹣⑦⑧⑨C.用大理石和稀盐酸制CO2﹣﹣②③④⑤D.收集CO2气体﹣﹣⑥⑦二、填空题(本大题共1小题,共4分)11.观察与思考:(1)图1是水电解的实验装置图,其中a与电源的_____(填“正极”或“负极”)相连;该实验说明了水是由_____组成的。(2)图2是水电解过程的微观模拟示意图,试分析在化学变化前后一定不变的是_____(填序号)。A元素的种类B分子的种类C原子的种类D分子的数目E原子的数目F元素的化合价联想与启示:(1)水电解过程中发生反应的化学方程式为_____。上述化学方程式不仅表示了该化学反应的事实,还能表示:①_____。②_____。(2)自然界的水因含有多种杂质面不能直接饮用。需要经过自来水厂处理后才能饮用。目前很多自来水厂用氯气进行消毒消毒过程中发生的化学反应可用如下微观模拟示意图表示:写出图中所示反应的化学方式_____。三、计算题(本大题共1小题,共5分)12.小明称取用侯氏制碱法制得的纯碱样品(杂质仅为氯化钠)12.4g,加入到100g溶质质量分数为7.3%的稀盐酸中,恰好完全反应。求所得溶液的溶质质量分数为__________。四、简答题(本大题共2小题,共8分)13.根据图文回答问题。烹调食物所用燃料天然气的主要成分是_____(填化学式),观察到火焰呈黄色戒橙色时,需将灶具的空气进风口调_____(填“大”戒“小”)...

1、当您付费下载文档后,您只拥有了使用权限,并不意味着购买了版权,文档只能用于自身使用,不得用于其他商业用途(如 [转卖]进行直接盈利或[编辑后售卖]进行间接盈利)。
2、本站所有内容均由合作方或网友上传,本站不对文档的完整性、权威性及其观点立场正确性做任何保证或承诺!文档内容仅供研究参考,付费前请自行鉴别。
3、如文档内容存在违规,或者侵犯商业秘密、侵犯著作权等,请点击“违规举报”。

碎片内容

【首发】广东省深圳市2023-2024学年中考联考化学试卷含解析.doc

确认删除?