电脑桌面
添加内谋知识网--内谋文库,文书,范文下载到电脑桌面
安装后可以在桌面快捷访问

上海市金山区2024年中考化学对点突破模拟试卷含解析.doc

上海市金山区2024年中考化学对点突破模拟试卷含解析.doc_第1页
1/14
上海市金山区2024年中考化学对点突破模拟试卷含解析.doc_第2页
2/14
上海市金山区2024年中考化学对点突破模拟试卷含解析.doc_第3页
3/14
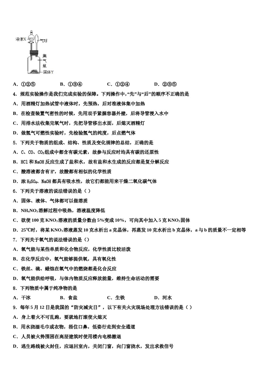
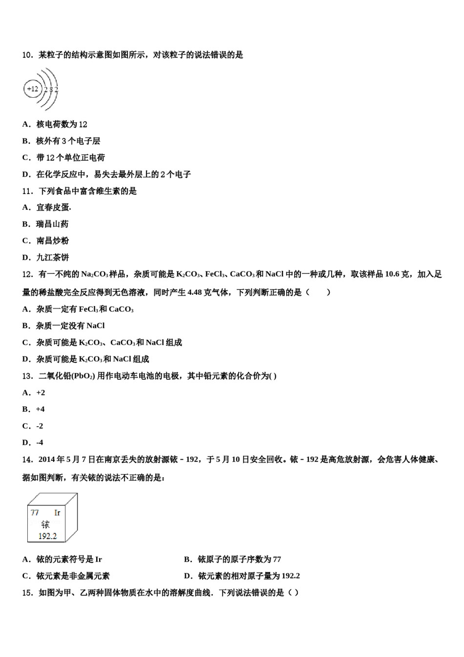
上海市金山区2024年中考化学对点突破模拟试卷注意事项1.考试结束后,请将本试卷和答题卡一并交回.2.答题前,请务必将自己的姓名、准考证号用0.5毫米黑色墨水的签字笔填写在试卷及答题卡的规定位置.3.请认真核对监考员在答题卡上所粘贴的条形码上的姓名、准考证号与本人是否相符.4.作答选择题,必须用2B铅笔将答题卡上对应选项的方框涂满、涂黑;如需改动,请用橡皮擦干净后,再选涂其他答案.作答非选择题,必须用05毫米黑色墨水的签字笔在答题卡上的指定位置作答,在其他位置作答一律无效.5.如需作图,须用2B铅笔绘、写清楚,线条、符号等须加黑、加粗.一、单选题(本大题共15小题,共30分)1.下列对化肥的认识错误的是A.KNO3是一种复合肥B.熟石灰可以用于改良酸性土壤C.(NH4)3PO4可与碱性化肥混合使用D.化肥能提高粮食产量,施用要适量2.下列四个图象分别对应四种实验操作过程,其中正确的是A.甲表示分别向等质量且足量的Zn中加入等质量、不同浓度的稀硫酸B.乙表示向一定质量的稀盐酸中逐渐加入镁条,充分反应C.丙表示向一定质量的稀硫酸中逐滴加入氢氧化钡溶液至过量D.丁表示高温加热一定质量的石灰石3.如图所示,将液体X加入到集气瓶中与固体Y作用,观察到气球逐渐变大,如表中液体X和固体Y的组合,符合题意的是()①②③④⑤X稀盐酸水水双氧水水Y铁粉氢氧化钠氯化钠二氧化锰硝酸铵A.①②⑤B.①③④C.①②④D.②③⑤4.规范实验操作是我们完成实验的保障。下列操作中,“先”与“后”的顺序不正确的是A.用酒精灯加热试管中液体时,先预热,后对准液体集中加热B.在检查装置气密性的时候,先用双手紧握容器外壁,后将导管浸入水中C.用排水法收集完氧气时,先把导管移出水面,后熄灭酒精灯D.做氢气可燃性实验时,先检验氢气的纯度,后点燃气体5.下列关于物质的组成、结构、性质及变化规律的总结,正确的是A.C、CO、CO2组成中都含有碳元素,故参与反应时均具有碳的还原性B.HCl和NaOH反应生成了盐和水,故有盐和水生成的反应都是复分解反应C.酸溶液都含有H+,故酸都有相似的化学性质D.浓H2SO4、NaOH都具有吸水性,故它们都能用来干燥二氧化碳气体6.下列关于溶液的说法错误的是()A.固体、液体、气体都可以做溶质B.NH4NO3溶解过程中吸热,溶液温度降低C.欲使100克KNO3溶液的质量分数由5%变成10%,可向其中加入5克KNO3固体D.25℃时,将某KNO3溶液蒸发10克水析出a克晶体,再蒸发10克水析出b克晶体,a与b的质量不一定相等7.下列关于氧气的说法错误的是()A.氧气能与某些单质和化合物反应,化学性质比较活泼B.在化学反应中,氧气能够提供氧,具有氧化性C.铁丝、硫、蜡烛在氧气中的燃烧都是化合反应D.氧气能供给呼吸,与体内物质反应释放能量,维持生命活动的需要8.下列物质中属于纯净物的是A.干冰B.食盐C.生铁D.河水9.每年5月12日是我国的“防灾减灾日”,以下有关火灾现场处理方法错误的是()A.身上着火不可乱跑,要就地打滚使火熄灭B.用水浇湿毛巾或衣物,捂住口鼻,低姿行走到安全通道C.人员被火势围困在高层建筑时使用楼内电梯撤退D.逃生路线被火封住,应退回室内,关闭门窗,向门窗浇水,发出求救信号10.某粒子的结构示意图如图所示,对该粒子的说法错误的是A.核电荷数为12B.核外有3个电子层C.带12个单位正电荷D.在化学反应中,易失去最外层上的2个电子11.下列食品中富含维生素的是A.宜春皮蛋.B.瑞昌山药C.南昌炒粉D.九江茶饼12.有一不纯的Na2CO3样品,杂质可能是K2CO3、FeCl3、CaCO3和NaCl中的一种或几种,取该样品10.6克,加入足量的稀盐酸完全反应得到无色溶液,同时产生4.48克气体,下列判断正确的是()A.杂质一定有FeCl3和CaCO3B.杂质一定没有NaClC.杂质可能是K2CO3、CaCO3和NaCl组成D.杂质可能是K2CO3和NaCl组成13.二氧化铅(PbO2)用作电动车电池的电极,其中铅元素的化合价为()A.+2B.+4C.-2D.-414.2014年5月7日在南京丢失的放射源铱﹣192,于5月10日安全回收。铱﹣192是高危放射源,会危害人体健康、据如图判断,有关铱的说法不正确的是:A.铱的元素符号是IrB.铱原子的原子序数为77C.铱...

1、当您付费下载文档后,您只拥有了使用权限,并不意味着购买了版权,文档只能用于自身使用,不得用于其他商业用途(如 [转卖]进行直接盈利或[编辑后售卖]进行间接盈利)。
2、本站所有内容均由合作方或网友上传,本站不对文档的完整性、权威性及其观点立场正确性做任何保证或承诺!文档内容仅供研究参考,付费前请自行鉴别。
3、如文档内容存在违规,或者侵犯商业秘密、侵犯著作权等,请点击“违规举报”。

碎片内容

上海市金山区2024年中考化学对点突破模拟试卷含解析.doc

确认删除?