电脑桌面
添加内谋知识网--内谋文库,文书,范文下载到电脑桌面
安装后可以在桌面快捷访问

上海市闵行区24校2024届中考适应性考试化学试题含解析.doc

上海市闵行区24校2024届中考适应性考试化学试题含解析.doc_第1页
1/12
上海市闵行区24校2024届中考适应性考试化学试题含解析.doc_第2页
2/12
上海市闵行区24校2024届中考适应性考试化学试题含解析.doc_第3页
3/12
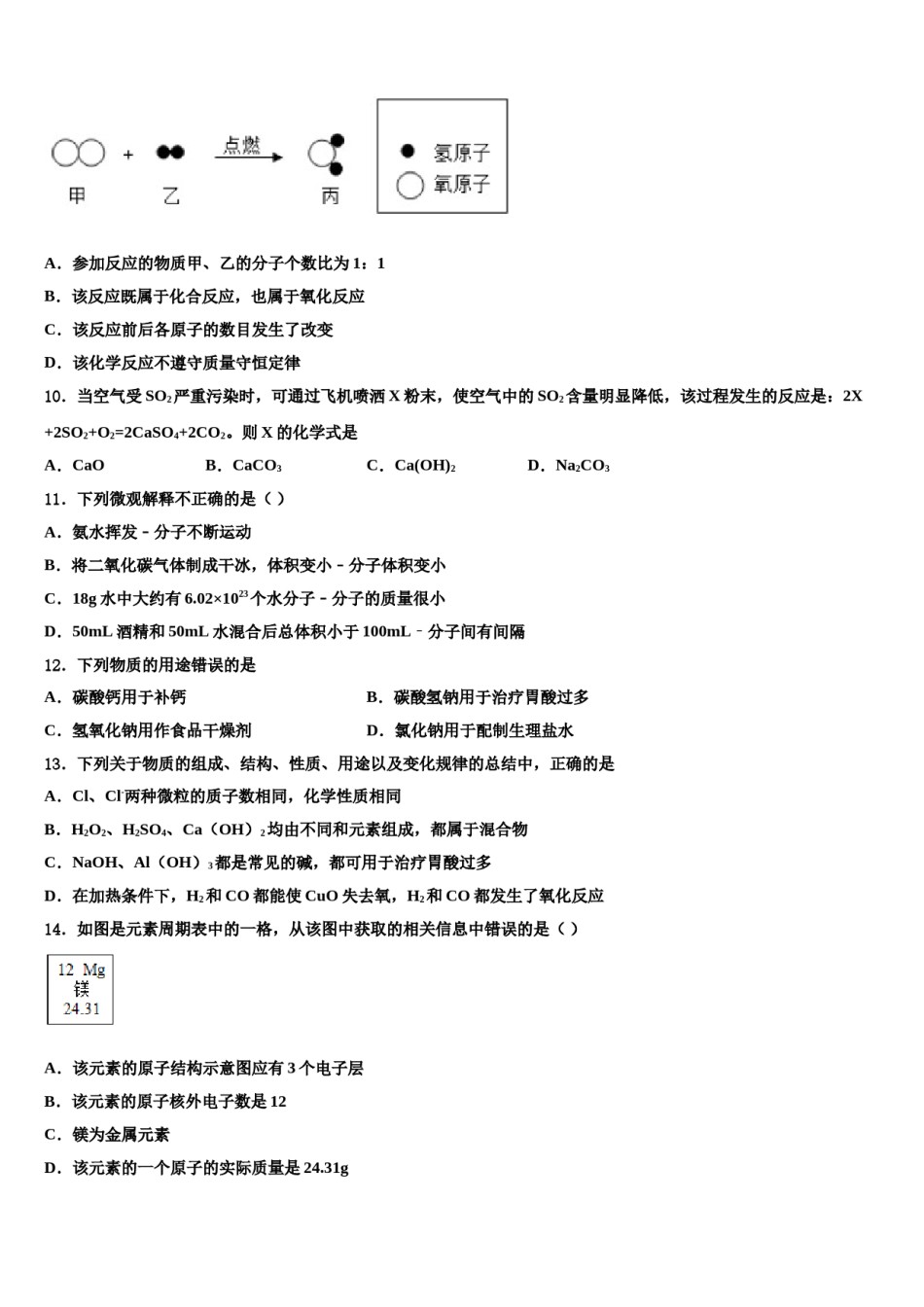
上海市闵行区24校2024届中考适应性考试化学试题注意事项:1.答题前,考生先将自己的姓名、准考证号填写清楚,将条形码准确粘贴在考生信息条形码粘贴区。2.选择题必须使用2B铅笔填涂;非选择题必须使用0.5毫米黑色字迹的签字笔书写,字体工整、笔迹清楚。3.请按照题号顺序在各题目的答题区域内作答,超出答题区域书写的答案无效;在草稿纸、试题卷上答题无效。4.保持卡面清洁,不要折叠,不要弄破、弄皱,不准使用涂改液、修正带、刮纸刀。一、单选题(本大题共15小题,共30分)1.如图是稀HCl和NaOH溶液反应的pH变化曲线图,据图分析能得出的结论正确的是A.该反应是NaOH溶液滴入稀盐酸B.a克是指加入NaOH溶液的质量C.A点时,溶液的溶质为NaOH、NaClD.B点表示稀盐酸和加入的NaOH溶液质量一定相同2.如图是“氮元素化合价与物质类别的关系图”,有关说法错误的是()A.a点物质属于单质B.c点物质的化学式为HNO3C.d点物质能使无色酚酞试液变红D.e点物质和f点物质不可能是同一种物质3.公安干警在缉毒行动中,训练有素的缉毒犬屡建奇功,它可以嗅出毒品的原因是A.分子在不断运动B.分子是可分的C.分子体积极小D.分子间有空隙4.分类法是化学学习和研究的重要方法之一,下列分类正确的是()A.金属材料:不锈钢、黄金、氧化铁B.干燥剂:浓硫酸、氧化钙、氢氧化钠C.氧化物:干冰、冰水混合物、氢氧化钙D.人体中的常量元素:铁、锌、铝5.手机、笔记本电脑及其他便携式电子设备需要用到大量的锂电池,其电源的正极材料为钴酸锂(LiCoO2)(Li元素的化合价为+1)下列有关钴酸锂的说法正确的是()A.属于氧化物B.钴元素化合价为+2C.含有两种金属单质D.Li、Co、O三种元素质量比是7∶59∶326.下列实验操作或实验设计中正确的是A.用100mL量筒量取8.5mL盐酸B.收集氢气C.验证质量守恒定律D.分离碘酒中的碘7.下列说法中,正确的是()A.盐溶液都呈中性B.有挥发性的药品都需要密封保存C.温度达到着火点的可燃物都一定燃烧D.有单质和化合物生成的反应都是置换反应8.下列基本实验操作正确的是A.B.C.D.9.构建模型是化学学习的常用方法,如图为某化学反应的微观过程示意图,下列有关说法中,正确的是()A.参加反应的物质甲、乙的分子个数比为1:1B.该反应既属于化合反应,也属于氧化反应C.该反应前后各原子的数目发生了改变D.该化学反应不遵守质量守恒定律10.当空气受SO2严重污染时,可通过飞机喷洒X粉末,使空气中的SO2含量明显降低,该过程发生的反应是:2X+2SO2+O2=2CaSO4+2CO2。则X的化学式是A.CaOB.CaCO3C.Ca(OH)2D.Na2CO311.下列微观解释不正确的是()A.氨水挥发﹣分子不断运动B.将二氧化碳气体制成干冰,体积变小﹣分子体积变小C.18g水中大约有6.02×1023个水分子﹣分子的质量很小D.50mL酒精和50mL水混合后总体积小于100mL﹣分子间有间隔12.下列物质的用途错误的是B.碳酸氢钠用于治疗胃酸过多A.碳酸钙用于补钙C.氢氧化钠用作食品干燥剂D.氯化钠用于配制生理盐水13.下列关于物质的组成、结构、性质、用途以及变化规律的总结中,正确的是A.Cl、Cl-两种微粒的质子数相同,化学性质相同B.H2O2、H2SO4、Ca(OH)2均由不同和元素组成,都属于混合物C.NaOH、Al(OH)3都是常见的碱,都可用于治疗胃酸过多D.在加热条件下,H2和CO都能使CuO失去氧,H2和CO都发生了氧化反应14.如图是元素周期表中的一格,从该图中获取的相关信息中错误的是()A.该元素的原子结构示意图应有3个电子层B.该元素的原子核外电子数是12C.镁为金属元素D.该元素的一个原子的实际质量是24.31g15.氧化钙和过氧化钙(CaO2)的混合物12.8g溶于足量水后,加入足量的Na2CO3溶液,溶液中的Ca2+全部转化为沉淀,过滤、干燥,得到20gCaCO3。则原12.8g混合物中钙元素与氧元素的质量之比为(已知2CaO2+2H2O===2Ca(OH)2+O2↑)()A.5:2B.5:3C.5:4D.1:1二、填空题(本大题共1小题,共6分)16.“共享单车”是指在公共场所提供共享服务的自行车,由于符合“低碳出行”的理念,颇受年轻人的喜爱。“低碳出行”中“低碳”指的是较低的______气体排放;如图所示自行车中...

1、当您付费下载文档后,您只拥有了使用权限,并不意味着购买了版权,文档只能用于自身使用,不得用于其他商业用途(如 [转卖]进行直接盈利或[编辑后售卖]进行间接盈利)。
2、本站所有内容均由合作方或网友上传,本站不对文档的完整性、权威性及其观点立场正确性做任何保证或承诺!文档内容仅供研究参考,付费前请自行鉴别。
3、如文档内容存在违规,或者侵犯商业秘密、侵犯著作权等,请点击“违规举报”。

碎片内容

上海市闵行区24校2024届中考适应性考试化学试题含解析.doc

确认删除?