电脑桌面
添加内谋知识网--内谋文库,文书,范文下载到电脑桌面
安装后可以在桌面快捷访问

上海市闵行区名校2023-2024学年中考化学全真模拟试题含解析.doc

上海市闵行区名校2023-2024学年中考化学全真模拟试题含解析.doc_第1页
1/10
上海市闵行区名校2023-2024学年中考化学全真模拟试题含解析.doc_第2页
2/10
上海市闵行区名校2023-2024学年中考化学全真模拟试题含解析.doc_第3页
3/10
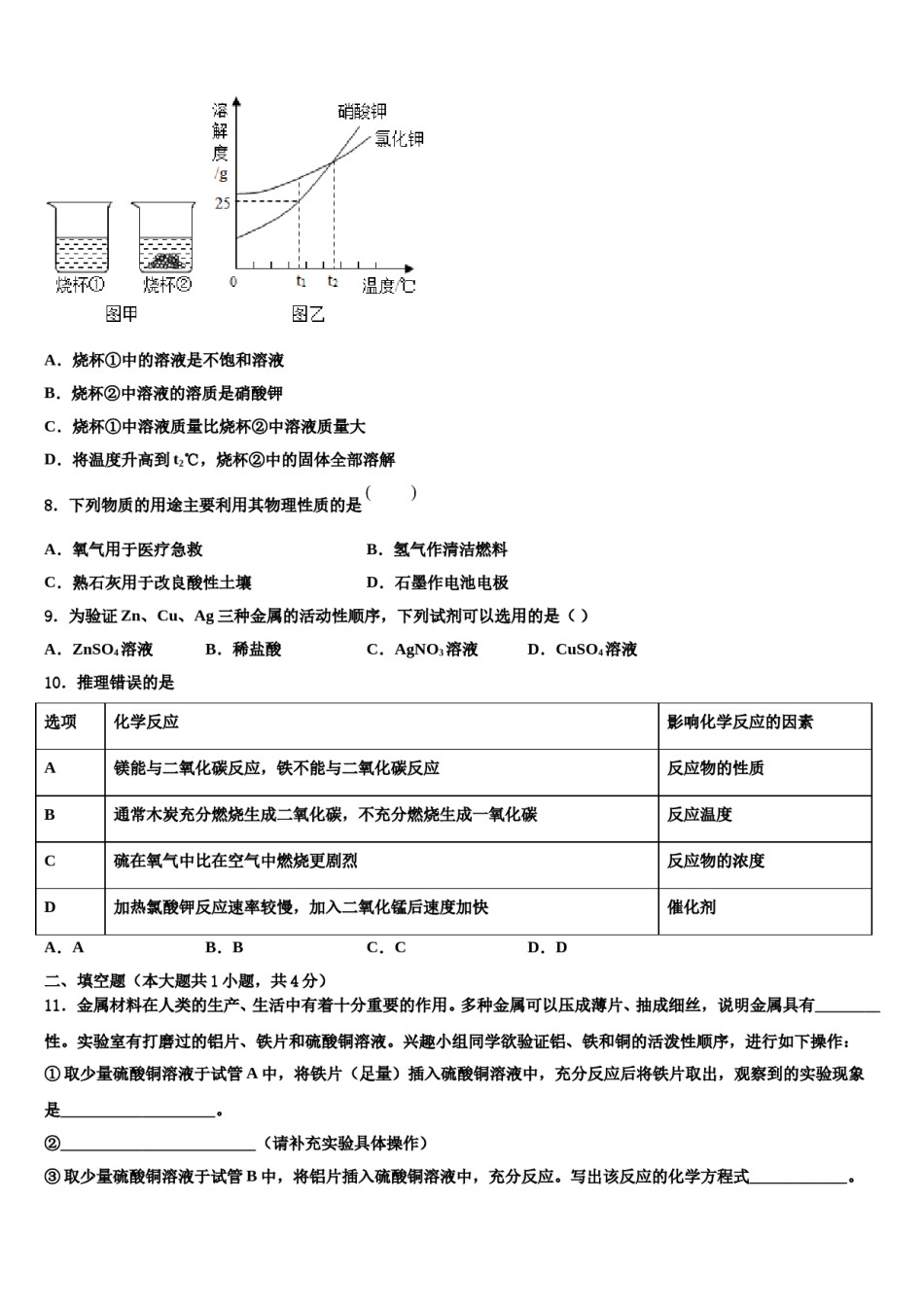
上海市闵行区名校2023-2024学年中考化学全真模拟试题注意事项:1.答卷前,考生务必将自己的姓名、准考证号填写在答题卡上。2.回答选择题时,选出每小题答案后,用铅笔把答题卡上对应题目的答案标号涂黑,如需改动,用橡皮擦干净后,再选涂其它答案标号。回答非选择题时,将答案写在答题卡上,写在本试卷上无效。3.考试结束后,将本试卷和答题卡一并交回。一、单选题(本大题共10小题,共20分)1.中华传统文化博大精深。下列古诗中不涉及化学变化的是()A.日照香炉生紫烟,遥看瀑布挂前川B.爆竹声中一岁除,春风送暖入屠苏C.粉身碎骨浑不怕,要留清白在人间D.春蚕到死丝方尽,蜡炬成灰泪始干2.对人类生存环境会造成危害的是A.生活污水处理达标后排放B.化肥和杀虫剂的乱施滥用C.废旧电池回收D.使用太阳能热水器3.从分子的角度分析,下列解释不正确的是A.墙里开花墙外香,说明分子在不断运动B.热胀冷缩,说明分子的大小随温度的升降而改变C.二氧化碳和干冰都能灭火,说明同种分子构成的物质化学性质相同D.H2在Cl2中燃烧生成HCl,说明分子可以分成原子,原子重新组合成新分子4.用试管加热固体时,有时因操作不正确而出现试管炸裂的现象,其原因分析不可能是()A.加热前试管外壁有水B.没有预热试管C.试管口略向上倾斜了D.试管夹夹在试管中上部了5.下列变化属于化学变化的是A.钢铁锈蚀B.海水晒盐C.冰雪消融D.玉石雕刻6.向盐酸与氯化铜的混合液中加入过量铁粉,充分反应后过滤,下列有关该实验的叙述正确的是()A.一定有气体生成B.溶液中有氯化铜C.滤出的固体可能是纯净物D.溶液质量一定减小7.在t1℃时,将等质量的硝酸钾和氯化钾分别加入到各盛有10g水的两个烧杯中,充分搅拌后现象如图甲所示,硝酸钾和氯化钾的溶解度曲线如图乙所示。下列说法错误的是()A.烧杯①中的溶液是不饱和溶液B.烧杯②中溶液的溶质是硝酸钾C.烧杯①中溶液质量比烧杯②中溶液质量大D.将温度升高到t2℃,烧杯②中的固体全部溶解8.下列物质的用途主要利用其物理性质的是A.氧气用于医疗急救B.氢气作清洁燃料C.熟石灰用于改良酸性土壤D.石墨作电池电极9.为验证Zn、Cu、Ag三种金属的活动性顺序,下列试剂可以选用的是()A.ZnSO4溶液B.稀盐酸C.AgNO3溶液D.CuSO4溶液10.推理错误的是选项化学反应影响化学反应的因素A镁能与二氧化碳反应,铁不能与二氧化碳反应反应物的性质B通常木炭充分燃烧生成二氧化碳,不充分燃烧生成一氧化碳反应温度C硫在氧气中比在空气中燃烧更剧烈反应物的浓度D加热氯酸钾反应速率较慢,加入二氧化锰后速度加快催化剂A.AB.BC.CD.D二、填空题(本大题共1小题,共4分)11.金属材料在人类的生产、生活中有着十分重要的作用。多种金属可以压成薄片、抽成细丝,说明金属具有________性。实验室有打磨过的铝片、铁片和硫酸铜溶液。兴趣小组同学欲验证铝、铁和铜的活泼性顺序,进行如下操作:①取少量硫酸铜溶液于试管A中,将铁片(足量)插入硫酸铜溶液中,充分反应后将铁片取出,观察到的实验现象是___________________。②________________________(请补充实验具体操作)③取少量硫酸铜溶液于试管B中,将铝片插入硫酸铜溶液中,充分反应。写出该反应的化学方程式____________。结论:三种金属的活泼性由强到弱顺序是_____________________。金属腐蚀造成的损失巨大,对金属腐蚀的控制尤为重要。下列对金属的防护措施不合理的是______(填序号)。a.齿轮表面涂油b.将钢材深埋保存c.将钢刀浸泡在盐水中d.车圈镀铬三、计算题(本大题共1小题,共5分)12.某氢氧化钙粉末中含有碳酸钙杂质。取样品25g于锥形瓶中,加适量水,搅拌,再滴加稀盐酸,充分反应(化学方程式为:CaCO3+2HCl=CaCl2+H2O+CO2↑)后,测得加入稀盐酸的质量与生成气体的质量关系如下图所示。生成二氧化碳的质量是_____________g。计算样品中碳酸钙的质量分数为______________。四、简答题(本大题共2小题,共8分)13.工业上可用二氧化硫生产硫酸,反应的化学方程式为:2SO2+O2+2H2O=2H2SO1.欲将16吨二氧化硫气体完全转化为硫酸,则参加反应的氧气的质量是多少?14....

1、当您付费下载文档后,您只拥有了使用权限,并不意味着购买了版权,文档只能用于自身使用,不得用于其他商业用途(如 [转卖]进行直接盈利或[编辑后售卖]进行间接盈利)。
2、本站所有内容均由合作方或网友上传,本站不对文档的完整性、权威性及其观点立场正确性做任何保证或承诺!文档内容仅供研究参考,付费前请自行鉴别。
3、如文档内容存在违规,或者侵犯商业秘密、侵犯著作权等,请点击“违规举报”。

碎片内容

上海市闵行区名校2023-2024学年中考化学全真模拟试题含解析.doc

确认删除?