电脑桌面
添加内谋知识网--内谋文库,文书,范文下载到电脑桌面
安装后可以在桌面快捷访问

上海市静安区名校2024年中考化学最后冲刺模拟试卷含解析.doc

上海市静安区名校2024年中考化学最后冲刺模拟试卷含解析.doc_第1页
1/9
上海市静安区名校2024年中考化学最后冲刺模拟试卷含解析.doc_第2页
2/9
上海市静安区名校2024年中考化学最后冲刺模拟试卷含解析.doc_第3页
3/9
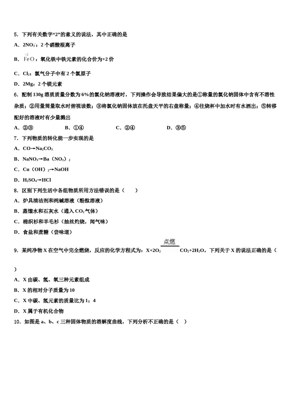
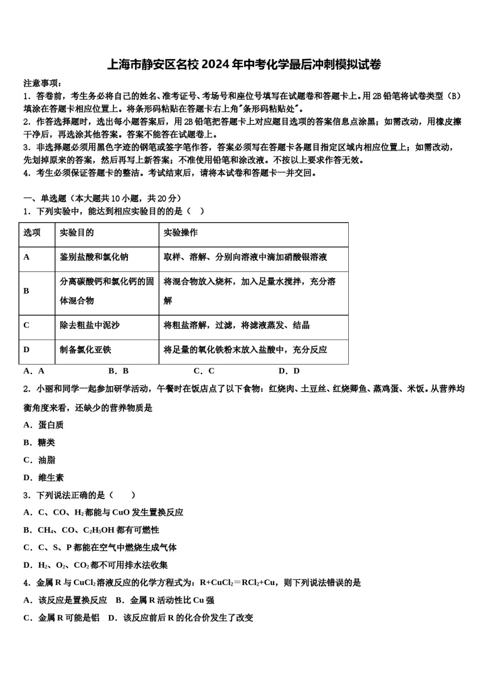
上海市静安区名校2024年中考化学最后冲刺模拟试卷注意事项:1.答卷前,考生务必将自己的姓名、准考证号、考场号和座位号填写在试题卷和答题卡上。用2B铅笔将试卷类型(B)填涂在答题卡相应位置上。将条形码粘贴在答题卡右上角"条形码粘贴处"。2.作答选择题时,选出每小题答案后,用2B铅笔把答题卡上对应题目选项的答案信息点涂黑;如需改动,用橡皮擦干净后,再选涂其他答案。答案不能答在试题卷上。3.非选择题必须用黑色字迹的钢笔或签字笔作答,答案必须写在答题卡各题目指定区域内相应位置上;如需改动,先划掉原来的答案,然后再写上新答案;不准使用铅笔和涂改液。不按以上要求作答无效。4.考生必须保证答题卡的整洁。考试结束后,请将本试卷和答题卡一并交回。一、单选题(本大题共10小题,共20分)1.下列实验中,能达到相应实验目的的是()选项实验目的实验操作A鉴别盐酸和氯化钠取样、溶解、分别向溶液中滴加硝酸银溶液分离碳酸钙和氯化钙的固将混合物放入烧杯,加入足量水搅拌,充分溶B体混合物解C除去粗盐中泥沙将粗盐溶解,过滤,将滤液蒸发、结晶D制备氯化亚铁将足量的氧化铁粉末放入盐酸中,充分反应A.AB.BC.CD.D2.小丽和同学一起参加研学活动,午餐时在饭店点了以下食物:红烧肉、土豆丝、红烧卿鱼、蒸鸡蛋、米饭。从营养均衡角度来看,还缺少的营养物质是A.蛋白质B.糖类C.油脂D.维生素3.下列说法正确的是()A.C、CO、H2都能与CuO发生置换反应B.CH4、CO、C2H5OH都有可燃性C.C、S、P都能在空气中燃烧生成气体D.H2、O2、CO2都不可用排水法收集4.金属R与CuCl2溶液反应的化学方程式为:R+CuCl2=RCl2+Cu,则下列说法错误的是A.该反应是置换反应B.金属R活动性比Cu强C.金属R可能是铝D.该反应前后R的化合价发生了改变5.下列有关数字“2”的意义的说法,其中正确的是A.2NO3-:2个硝酸根离子B.:氧化铁中铁元素的化合价为+2价C.Cl2:氯气分子中有2个氯原子D.2Mg:2个镁元素6.配制130g溶质质量分数为6%的氯化钠溶液时,下列操作会导致结果偏大的是①称量的氯化钠固体中含有不溶性杂质;②用量筒量取水时俯视读数;③将氯化钠固体放在托盘天平的右盘称量;④往烧杯中加水时有水洒出;⑤转移配好的溶液时有少量溅出A.②③B.①④C.②④D.③⑤7.下列物质的转化能一步实现的是A.CO→Na2CO3B.NaNO3→Ba(NO3)2C.Cu(OH)2→NaOHD.H2SO4→HCl8.区别下列生活中各组物质所用方法错误的是()A.炉具清洁剂和纯碱溶液(酚酞溶液)B.蒸馏水和石灰水(通入CO2气体)C.棉织衫和羊毛衫(抽丝灼烧,闻气味)D.食盐和蔗糖(尝味道)9.某纯净物X在空气中完全燃烧,反应的化学方程式为:X+2O2CO2+2H2O,下列关于X的说法正确的是()A.X由碳、氢、氧三种元素组成B.X的相对分子质量为10C.X中碳、氢元素的质量比为1:4D.X属于有机化合物10.如图是a、b、c三种固体物质的溶解度曲线,下列分析不正确的是()A.t2℃时,125gb的饱和溶液中含有b物质25gB.t3℃时,分别将等质量的a、b饱和溶液降温至t2℃,析出的固体质量关系是:a>bC.分别将t1℃时a、c的饱和溶液升温到t2℃,均变为不饱和溶液D.a中含有少量b时,可采用冷却a的热饱和溶液的方法提纯a二、填空题(本大题共1小题,共4分)11.共享单车是人们常用的代步工具,既环保又轻便,请根据下图完成下列各题(1)图中所标各物质,属于金属材料的是_____(写出一种即可,下同),属于有机合成材料的是_____。(2)车轮的钢圈及车身的钢架比使用纯金属的优点有_____(写一个即可)。(3)自行车停在潮湿的空气中会锈蚀,通常用盐酸除铁锈,该反应的化学方程式为_____。(4)共享单车在为人们的出行带来方便的同时,由于随意停放对环境造成的影响是_____。三、计算题(本大题共1小题,共5分)12.单氟磷酸钠(Na2PO3F)易溶于水,有杀菌作用,防龋齿效果好,是牙膏行业常用的活性添加剂。牙膏中单氟磷酸钠的含量若达到0.76%,就可使龋齿减少17%-38%。单氟磷酸钠中钠元素与氧元素的原子个数比为_____,钠元素与氧元素的质量比为____;(填最简整数比)。四、简答题(本大题共2小题,共8分)13.使用化...

1、当您付费下载文档后,您只拥有了使用权限,并不意味着购买了版权,文档只能用于自身使用,不得用于其他商业用途(如 [转卖]进行直接盈利或[编辑后售卖]进行间接盈利)。
2、本站所有内容均由合作方或网友上传,本站不对文档的完整性、权威性及其观点立场正确性做任何保证或承诺!文档内容仅供研究参考,付费前请自行鉴别。
3、如文档内容存在违规,或者侵犯商业秘密、侵犯著作权等,请点击“违规举报”。

碎片内容

上海市静安区名校2024年中考化学最后冲刺模拟试卷含解析.doc

确认删除?