电脑桌面
添加内谋知识网--内谋文库,文书,范文下载到电脑桌面
安装后可以在桌面快捷访问

云南省腾冲市重点达标名校2024年中考联考化学试题含解析.doc

云南省腾冲市重点达标名校2024年中考联考化学试题含解析.doc_第1页
1/12
云南省腾冲市重点达标名校2024年中考联考化学试题含解析.doc_第2页
2/12
云南省腾冲市重点达标名校2024年中考联考化学试题含解析.doc_第3页
3/12
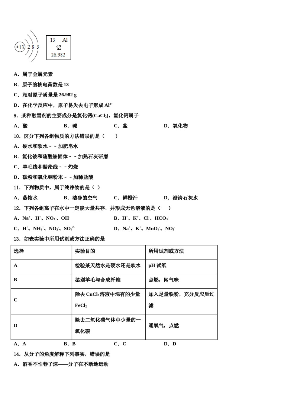
云南省腾冲市重点达标名校2024年中考联考化学试题注意事项铅笔作答;第二部分必须用黑1.考生要认真填写考场号和座位序号。2.试题所有答案必须填涂或书写在答题卡上,在试卷上作答无效。第一部分必须用2B色字迹的签字笔作答。3.考试结束后,考生须将试卷和答题卡放在桌面上,待监考员收回。一、单选题(本大题共15小题,共30分)1.下列各组中的物质充分混合后,所得溶液的质量比反应前溶液的总质量减少的是A.二氧化硫和氢氧化钠溶液B.氢氧化铜固体和稀硫酸C.铁和硫酸铜溶液D.氯化钠溶液和稀盐酸2.下列各组物质能在溶液中大量共存且无色的是A.K2SO4NaNO3KClB.Na2SO4Ba(OH)2KClC.Na2CO3KNO3HClD.CuSO4NaClKNO33.壹元钱的硬币外观有银白色的金属光泽,有些同学认为它可能是铁制的。就这些同学的“认为”而言,应属于科学探究中的()B.观察C.假设D.做结论A.实验4.下列有关金属的说法错误的是()A.金属具有金属光泽,常温下金属都是固体B.生铁和钢是含碳量不同的铁合金,其中生铁的含碳量大于钢的含碳量C.炒完菜后,应及时除掉锅底的水,这样可以防止铁锅生锈D.金属的回收利用是保护金属资源的有效途径之一5.中考期间,小芳妈妈为她制定的早餐食谱是:馒头、煎鸡蛋、牛奶,从膳食平衡角度看,你认为最好还应补充()A.豆浆B.牛肉C.蔬菜D.米饭6.对“大棚”农作物施用“汽水”(碳酸溶液),是近年来在种植生产中兴起的一种新方法。对于其作用的下列几种叙述:①加速植物光合作用;②冬天有助于农作物“防冻”;③有利于改良碱性土壤,调节pH;④可促进土壤中的Ca2+、Mg2+被植物吸收。其中正确的是()A.①②③B.②③④C.①③④D.全部7.工业用CaO和硝酸反应制Ca(NO3)2·4H2O晶体,为确保制备过程既不补充水分,又无水剩余,则应选用的硝酸质量分数B.63%C.70%D.84%A.30%8.根据图的信息判断,下列关于铝的说法错误的是A.属于金属元素B.原子的核电荷数是13C.相对原子质量是26.982gD.在化学反应中,原子易失去电子形成Al3+9.某种融雪剂的主要成分是氯化钙(CaCl2),氯化钙属于A.酸B.碱C.盐D.氧化物10.区分下列各组物质的方法错误的是()A.硬水和软水﹣﹣加肥皂水B.氯化铵和硫酸铵固体﹣﹣加熟石灰研磨C.羊毛线和腈纶线﹣﹣灼烧D.碳粉和氧化铜粉末﹣﹣加稀盐酸11.下列物质中,属于纯净物的是()A.蒸馏水B.洁净的空气C.鲜橙汁D.澄清石灰水12.下列各组离子在水中一定能大量共存,并形成无色溶液的是()A.Na+、H+、NO3-、OH-B.H+、K+、Cl-、HCO3-C.H+、NH4+、NO3-、SO42-D.Na+、K+、MnO4-、NO3-13.如表实验中所用试剂或方法正确的是选择实验目的所用试剂或方法A检验某天然水是硬水还是软水pH试纸B鉴别羊毛与合成纤维点燃,闻气味除去CuCl2溶液中混有的少量加入足量铁粉,充分反应后过CFeCl2滤除去二氧化碳气体中少量的一通氧气,点燃D.DD氧化碳A.AB.BC.C14.从分子的角度解释下列事实,错误的是A.酒香不怕巷子深——分子在不断地运动B.1滴水大约有1.67×1021个水分子——分子很小C.醋酸是酸的,蔗糖是甜的——不同种分子性质不同D.将空气液化,体积变小——分子体积变小15.下列反应的化学方程式书写错误的是A.铁丝伸入稀盐酸中:2Fe+6HCl=2FeCl3+3H2↑B.硝酸银溶液与盐酸混合:AgNO3+HCl=AgCl↓+HNO3C.二氧化碳通入石灰水中:CO2+Ca(OH)2=CaCO3↓+H2OD.氢氧化钡溶液与稀硫酸混合:Ba(OH)2+H2SO4=BaSO4↓+2H2O二、填空题(本大题共1小题,共6分)16.溴在制药、感光材料方面有着独特的作用。下图是溴元素在元素周期表中的截图。据图完成下列各题:(1)溴元素的原子序数是______;(2)通常的溴原子的中子数为______;(3)溴的化学式______;(4)溴单质在物质分类中属于______。三、简答题(本大题共2小题,共25分)17.(8分)我国化工专家侯德榜发明了侯氏制碱法,为世界制碱工业作出了突出贡献。主产品Na2CO3的俗名为_______,副产品氯化铵在农业上常可用作________。工业制法获得的Na2CO3中常含有NaCl杂质,用下述方法可以测定固体样品中NaCl的质量分数。请分析实验操作流程,回答下列问题:①“研磨”的...

1、当您付费下载文档后,您只拥有了使用权限,并不意味着购买了版权,文档只能用于自身使用,不得用于其他商业用途(如 [转卖]进行直接盈利或[编辑后售卖]进行间接盈利)。
2、本站所有内容均由合作方或网友上传,本站不对文档的完整性、权威性及其观点立场正确性做任何保证或承诺!文档内容仅供研究参考,付费前请自行鉴别。
3、如文档内容存在违规,或者侵犯商业秘密、侵犯著作权等,请点击“违规举报”。

碎片内容

云南省腾冲市重点达标名校2024年中考联考化学试题含解析.doc

确认删除?