电脑桌面
添加内谋知识网--内谋文库,文书,范文下载到电脑桌面
安装后可以在桌面快捷访问

内蒙古自治区包头市重点名校2023-2024学年中考联考化学试题含解析.doc

内蒙古自治区包头市重点名校2023-2024学年中考联考化学试题含解析.doc_第1页
1/14
内蒙古自治区包头市重点名校2023-2024学年中考联考化学试题含解析.doc_第2页
2/14
内蒙古自治区包头市重点名校2023-2024学年中考联考化学试题含解析.doc_第3页
3/14
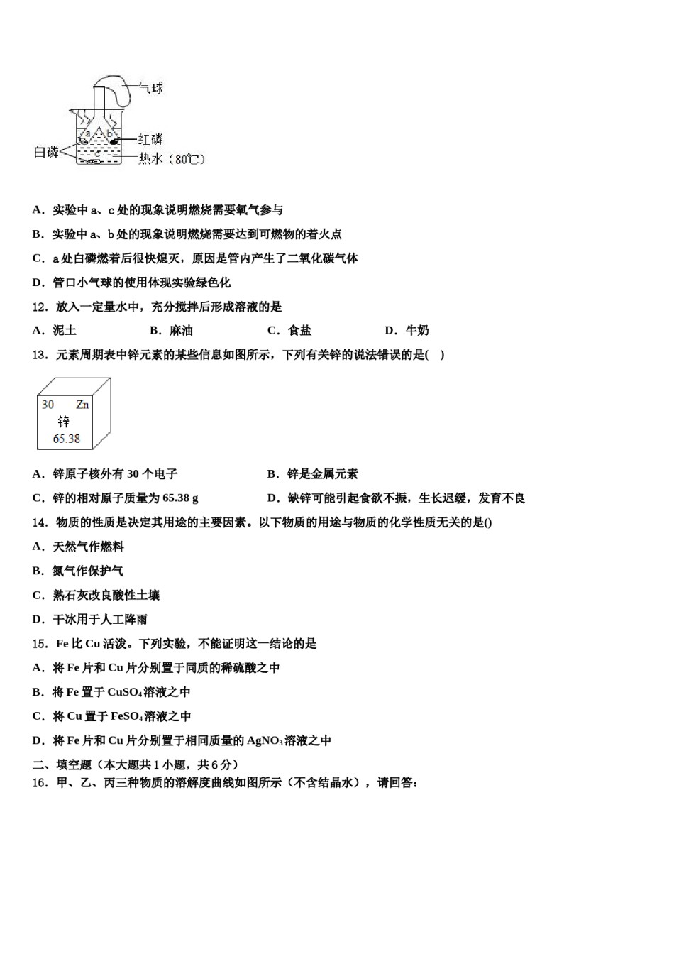
内蒙古自治区包头市重点名校2023-2024学年中考联考化学试题请考生注意:1.请用2B铅笔将选择题答案涂填在答题纸相应位置上,请用0.5毫米及以上黑色字迹的钢笔或签字笔将主观题的答案写在答题纸相应的答题区内。写在试题卷、草稿纸上均无效。2.答题前,认真阅读答题纸上的《注意事项》,按规定答题。一、单选题(本大题共15小题,共30分)1.下列物质在氧气中燃烧,对其实验现象的描述与事实不符的是A.红磷:产生大量白雾B.硫:发出明亮的蓝紫色火焰C.镁条:发出耀眼白光D.细铁丝:火星四射,生成黑色固体2.下列各组物质的溶液,不另加试剂就不能将它们区别开来的一组是()A.Fe2(SO4)3、NaOH、H2SO4、Ba(OH)2B.K2CO3、Na2SO4、KNO3、BaCl2C.Ca(NO3)2、Na2CO3、NaCl、HNO3D.K2CO3、H2SO4、HNO3、BaCl23.右图是某固体物质A的溶解度曲线,下列说法的是()4.下列物质露置于空气中,一段时间后,质量增加的是A.碳酸钙B.氯化钠C.浓盐酸D.氢氧化钠5.类比推理是一种重要的学习方法,下列推理正确的是()A.氯化钠、碳酸铜等盐中都含有金属元素,所以盐中一定含有金属元素B.煮沸将水中钙镁离子除去从而将硬水软化,同时蒸馏也可以将硬水软化C.离子是带电的原子或原子团,同理带电的粒子就是离子D.碳单质和一氧化碳都具有还原性,同理二氧化碳也具有还原性6.将稀硫酸加入CuO和Fe粉的混合物中进行反应,当反应停止后,滤出不溶物,并向滤液中投入一枚铁钉,片刻后取出铁钉,发现无任何变化.根据上述现象确定下哪个结论是正确的A.不溶物一定是CuB.不溶物中一定含有Cu、FeC.滤液中一定含有FeSO4,但不一定含有CuSO4D.滤液中一定含有FeSO4,一定不含有CuSO47.由电解水的有关实验可得到的结论是①水由氢、氧两种元素组成②水中有氢气和氧气③电解1体积的水可以得到2体积的氢气和1体积的氧气④化学反应里分子可以再分成原子,而原子不可再分A.①②B.③④C.②③D.①④8.逻辑推理是学习化学常用的思维方法,下列推理正确的是A.二氧化碳使饱和石灰水变浑浊是化学变化,则升温使饱和石灰水变浑浊也是化学变化B.碱溶液能使无色酚酞溶液变红,所以能使无色酚酞溶液变红的溶液一定是碱溶液C.铁在潮湿的空气中容易生锈,所以隔绝氧气和水一定可以防止铁生锈D.物质世界是由一百多种元素组成的,因此可以利用元素周期表中的元素任意组合新物质9.在密闭容器中加入甲、乙、丙、丁四种物质,使之充分反应,反应前后测得有关数据如表:物质甲乙丙丁反应前质量/g181232反应后质量/gX26212下列说法中,不正确的是()A.反应后物质甲的质量为13gB.乙是反应物C.反应中乙、丁的质量比为5:4D.物质丙可能是该反应的催化剂10.现有甲、乙、丙三种金属,如果把甲和乙分别放入稀硫酸中,甲溶解并产生氢气,乙不反应;如果把乙和丙分别放入硝酸银溶液中,过一会儿,在乙的表面有银析出,而丙没有变化,根据以上事实,则甲、乙、丙的金属活动性由强到弱的顺序是A.甲>乙>丙B.乙>甲>丙C.乙>丙>甲D.丙>乙>甲11.如图是探究燃烧条件的实验,有关该实验的说法错误的是A.实验中a、c处的现象说明燃烧需要氧气参与B.实验中a、b处的现象说明燃烧需要达到可燃物的着火点C.a处白磷燃着后很快熄灭,原因是管内产生了二氧化碳气体D.管口小气球的使用体现实验绿色化12.放入一定量水中,充分搅拌后形成溶液的是A.泥土B.麻油C.食盐D.牛奶13.元素周期表中锌元素的某些信息如图所示,下列有关锌的说法错误的是()A.锌原子核外有30个电子B.锌是金属元素C.锌的相对原子质量为65.38gD.缺锌可能引起食欲不振,生长迟缓,发育不良14.物质的性质是决定其用途的主要因素。以下物质的用途与物质的化学性质无关的是()A.天然气作燃料B.氮气作保护气C.熟石灰改良酸性土壤D.干冰用于人工降雨15.Fe比Cu活泼。下列实验,不能证明这一结论的是A.将Fe片和Cu片分别置于同质的稀硫酸之中B.将Fe置于CuSO4溶液之中C.将Cu置于FeSO4溶液之中D.将Fe片和Cu片分别置于相同质量的AgNO3溶液之中二、填空题(本大题共1小题,共6分)16.甲、乙、丙三种物质的溶解度曲线如图所示(不含...

1、当您付费下载文档后,您只拥有了使用权限,并不意味着购买了版权,文档只能用于自身使用,不得用于其他商业用途(如 [转卖]进行直接盈利或[编辑后售卖]进行间接盈利)。
2、本站所有内容均由合作方或网友上传,本站不对文档的完整性、权威性及其观点立场正确性做任何保证或承诺!文档内容仅供研究参考,付费前请自行鉴别。
3、如文档内容存在违规,或者侵犯商业秘密、侵犯著作权等,请点击“违规举报”。

碎片内容

内蒙古自治区包头市重点名校2023-2024学年中考联考化学试题含解析.doc

确认删除?