电脑桌面
添加内谋知识网--内谋文库,文书,范文下载到电脑桌面
安装后可以在桌面快捷访问

内蒙古自治区呼伦贝尔市满洲里市重点中学2024年中考化学猜题卷含解析.doc

内蒙古自治区呼伦贝尔市满洲里市重点中学2024年中考化学猜题卷含解析.doc_第1页
1/12
内蒙古自治区呼伦贝尔市满洲里市重点中学2024年中考化学猜题卷含解析.doc_第2页
2/12
内蒙古自治区呼伦贝尔市满洲里市重点中学2024年中考化学猜题卷含解析.doc_第3页
3/12
内蒙古自治区呼伦贝尔市满洲里市重点中学2024年中考化学猜题卷注意事项:1.答题前,考生先将自己的姓名、准考证号码填写清楚,将条形码准确粘贴在条形码区域内。2.答题时请按要求用笔。3.请按照题号顺序在答题卡各题目的答题区域内作答,超出答题区域书写的答案无效;在草稿纸、试卷上答题无效。4.作图可先使用铅笔画出,确定后必须用黑色字迹的签字笔描黑。5.保持卡面清洁,不要折暴、不要弄破、弄皱,不准使用涂改液、修正带、刮纸刀。一、单选题(本大题共10小题,共20分)1.工业上,锻烧石灰石(主要成分是CaCO3)可制得生石灰(CaO),现有一包CaCO3和CaO的固体混合物。己知Ca元素与C元素的质量比是5∶l,则此混合物中Ca元素与O元素的质量比是()A.15∶16B.15∶14C.5∶4D.15∶82.下列各组物质按单质、氧化物、混合物的顺序排列的是A.红磷、冰水混合物、石油B.氮气、五氧化二磷、纯碱C.稀有气体、二氧化碳、牛奶D.铁、高锰酸钾、空气3.酒精灯的火焰太小时,将灯芯拨得松散一些,可能火焰更旺,其原理是()A.降低可燃物的着火点B.提高可燃物的着火点C.增加空气中氧气含量D.增大可燃物与空气的接触面4.下列变化属于物理变化的是A.冰山融化B.钢铁生锈C.酸雨侵蚀D.煤的干馏5.下列有关实验现象的描述,正确的是B.木炭在空气中燃烧生成二氧化碳A.铁丝在氧气中燃烧生成黑色固体C.硫在空气中燃烧发出蓝紫色火焰D.镁粉在空气中燃烧产生大量白雾6.检验一瓶二氧化碳气体中是否混有少量一氧化碳,正确操作方法是()A.点燃气体,观察气体是否燃烧B.通入灼热的氧化铜,观察固体颜色是否变化C.闻气体的气味,是否闻到有特殊气味D.倒入少量澄清的石灰水,观察溶液是否变浑浊7.CO的实验室制取原理为H2C2O4CO↑+CO2+X。则x的化学式为A.H2O2B.H2OC.CH4D.H28.下列物质的用途错误的是()A.车圈表面镀铬防锈B.用焦炭制墨汁书写字画C.用碳酸氢钠自制汽水D.刷石灰浆保护树木9.被誉为“21世纪神奇材料”的石墨烯以其神奇特性承载着人们的无数想象。石墨烯是从石墨中分离出来的一层或几层碳原子构成的石墨片,用石墨烯和铝合金可制出一种具备特殊性能的烯合金,下列对石墨烯和烯合金的说法错误的是()A.石墨烯在一定条件下能与氧气反应B.石墨烯是一种新型的化合物C.烯合金具有优良的导电性D.烯合金是一种新型材料10.下列所示的化学反应基本类型是A.化合反应B.分解反应C.置换反应D.复分解反应二、填空题(本大题共1小题,共4分)11.水和溶液在生产生活中重要的作用.自来水厂常用的净水方法有沉淀、_____、吸附、消毒等,吸附过程中需要用到的物质是_____;在日常生活中鉴别硬水和软水常用_____,常用来降低水的硬度的方法是_____,水是一种宝贵的自然资源,我们必须爱护水资源.预防水污染的措施有_____(写一条即可).如图是甲、乙两种物质的溶解度曲线,回答下列问题:①t1℃时,甲、乙两种溶液中溶质的质量分数一定相等_____(填“对”或“错”);②若固体甲中含有少量乙时可用_____方法提纯甲(填“蒸发结晶”或“冷却结晶”);③t2℃用等质量的甲、乙两种物质配制甲、乙的饱和溶液需要水的质量甲_____乙(填“>”“<”或“=”);④配制一定溶质质量分数的甲物质溶液,以下操作中会导致所配制溶液溶质质量分数偏低的是_____.A量筒量取水时仰视读数B配制好的溶液向细口瓶转移时溅出C固体甲中含有杂质.三、计算题(本大题共1小题,共5分)12.我国民间有端午挂艾草的习俗。艾草含有丰富的黄酮素(化学式为C15H10O2),有很高的药用价值。请回答:黄酮素含有_____种元素,碳、氢的原子个数比是_____(最简整数比)。黄酮素的相对分子质量是_____。黄酮素中碳、氢、氧元素的质量比为_____。黄酮素分子中碳元素的质量分数是为_____(计算结果精确到0.1%)。四、简答题(本大题共2小题,共8分)13.学习了金属的有关知识后,同学们知道了如何鉴别黄金和黄铜(铜锌合金,俗名“愚人金”),为进一步定量分析黄铜的成分,某同学进行了如下实验:称量黄铜样品20g放入锥形瓶中,向其中不断加入稀硫酸,收集生产的气体与所加稀硫酸的质量关系如...

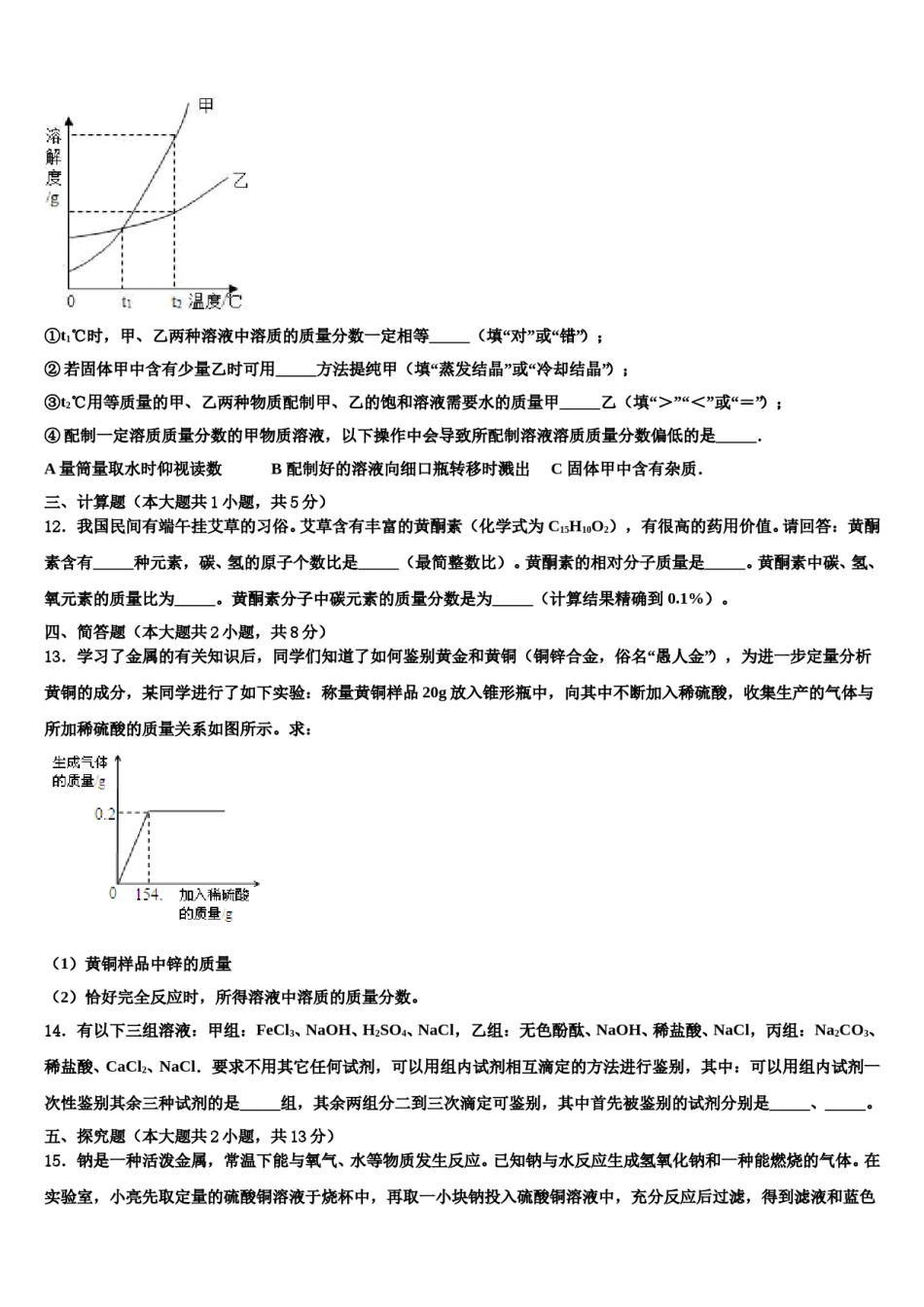
1、当您付费下载文档后,您只拥有了使用权限,并不意味着购买了版权,文档只能用于自身使用,不得用于其他商业用途(如 [转卖]进行直接盈利或[编辑后售卖]进行间接盈利)。
2、本站所有内容均由合作方或网友上传,本站不对文档的完整性、权威性及其观点立场正确性做任何保证或承诺!文档内容仅供研究参考,付费前请自行鉴别。
3、如文档内容存在违规,或者侵犯商业秘密、侵犯著作权等,请点击“违规举报”。

碎片内容

内蒙古自治区呼伦贝尔市满洲里市重点中学2024年中考化学猜题卷含解析.doc

确认删除?