电脑桌面
添加内谋知识网--内谋文库,文书,范文下载到电脑桌面
安装后可以在桌面快捷访问

内蒙古自治区通辽市开鲁县2024年中考化学全真模拟试题含解析.doc

内蒙古自治区通辽市开鲁县2024年中考化学全真模拟试题含解析.doc_第1页
1/10
内蒙古自治区通辽市开鲁县2024年中考化学全真模拟试题含解析.doc_第2页
2/10
内蒙古自治区通辽市开鲁县2024年中考化学全真模拟试题含解析.doc_第3页
3/10
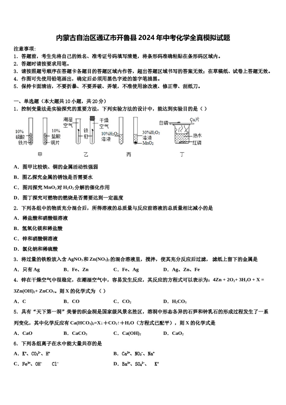
内蒙古自治区通辽市开鲁县2024年中考化学全真模拟试题注意事项:1.答题前,考生先将自己的姓名、准考证号码填写清楚,将条形码准确粘贴在条形码区域内。2.答题时请按要求用笔。3.请按照题号顺序在答题卡各题目的答题区域内作答,超出答题区域书写的答案无效;在草稿纸、试卷上答题无效。4.作图可先使用铅笔画出,确定后必须用黑色字迹的签字笔描黑。5.保持卡面清洁,不要折暴、不要弄破、弄皱,不准使用涂改液、修正带、刮纸刀。一、单选题(本大题共10小题,共20分)1.控制变量法是实验探究的重要方法,下列实验方法的设计中,能达到实验目的是()A.图甲比较铁、铜的金属活动性强弱B.图乙探究金属的锈蚀是否需要水C.图丙探究MnO2对H2O2分解的催化作用D.图丁探究可燃物的燃烧是否需要达到一定温度2.下列各组中的物质充分混合后,所得溶液的总质量与反应前溶液的总质量相比减小的是A.稀盐酸和硝酸银溶液B.氢氧化镁和稀盐酸C.锌和硝酸铜溶液D.氯化钠和稀硫酸3.将过量的铁粉放入含AgNO3和Zn(NO3)2的混合溶液里,搅拌,使其充分反应后过滤,滤纸上留下的金属是A.只有AgB.Fe、ZnC.Fe、AgD.Ag、Zn、Fe4.锌在干燥空气中很稳定,在潮湿空气中,容易发生反应,其反应的方程式可以表示为:4Zn+2O2+3H2O+X=3Zn(OH)2+ZnCO3。则X的化学式为()A.CB.COC.CO2D.H2CO35.具有“天下第一洞”美誉的织金洞是国家级风景名胜区,溶洞中形态各异的石笋和钟乳石的形成过程发生了一系列变化,其中化学反应有Ca(HCO3)2=X↓+CO2↑+H2O(方程式已配平),则X的化学式是A.CaOB.CaCO3C.Ca(OH)2D.CaO26.下列各组离子在水中能大量共存的是B.Ca2+、NO3-、Na+A.K+、CO32-、H+C.Fe3+、OH-Cl-D.Ba2+、SO42-、K+7.下列物质的用途不正确的是()A在较低的温度和压强下,用B用黄铜制造轴承齿轮等机C洗涤剂具有乳化D用聚四氟乙烯作内衬的不甲烷等为原料制造金刚石薄膜器零件功能去除油污粘锅A.AB.BC.CD.D8.汽车尾气中的CO在四氧化三钻(Co3O4)纳米棒的催化作用下,低温即与O2反应生成CO2。下列关于该反应的说法中,正确的是A.反应中涉及的物质都是氧化物B.可降低汽车尾气对大气的污染C.反应后Co3O4质量减少D.反应前后氧元素的化合价不变9.下列实验操作中,正确的是A.用滴管滴加液体时,滴管下端要紧贴试管内壁B.加热试管中的液体应直接加热,不必进行预热C.实验时,若固体药品的用量没有说明时,应取1g~2gD.向试管里倾倒液体时,试剂瓶紧挨试管口10.用试管加热固体时,有时因操作不正确而出现试管炸裂的现象,其原因分析不可能是()A.加热前试管外壁有水B.没有预热试管C.试管口略向上倾斜了D.试管夹夹在试管中上部了二、填空题(本大题共1小题,共4分)11.分析下图,回答有关问题:(1)钙的相对原子质量为_____。(2)图2为钙原子的结构示意图,其中x的数值为_____。(3)钙原子在化学反应中,易_____(填“得到”或“失去电子,形成的离子符号为_____。(4)元素周期表中同一主族的元素具有相似的化学性质,例如钙(Ca)和钡(Ba)有相似的化学性质,则图3中n=_____,m=_____。三、计算题(本大题共1小题,共5分)12.为了测定稀硫酸溶液的质量分数,某小组取样品10g,放入烧杯中,用氯化钡溶液与其反应来进行测定,实验过程如图所示。(1)生成沉淀的质量为_____g。(2)求该硫酸溶液溶质的质量分数为____?四、简答题(本大题共2小题,共8分)13.如图中的①、②分别是氟元素、钙元素在元素周期表中的信息,A、B、C、D分别是四种粒子的结构示意图.根据题中信息回答:钙原子的核电荷数为_____;氟元素的相对原子质量为_____,原子结构示意图为_____(填序号,下同);原子结构示意图D中X=_____;A、B、C、D中属于同种元素的粒子是_____;A、B、C、D四种粒子中易得到电子的是_____;钙元素与氧元素按照原子个数比1:1组成化合物的化学式为_____.14.2019年5月26日长沙地铁4号线正式载客运营,这标志着长沙地铁建设进入新的里程碑。请结合你所学的化学知识回答下列问题:地铁建设过程中的列车轨道使用锰钢制成,锰钢属于________。(填“金属材料”或“合成材...

1、当您付费下载文档后,您只拥有了使用权限,并不意味着购买了版权,文档只能用于自身使用,不得用于其他商业用途(如 [转卖]进行直接盈利或[编辑后售卖]进行间接盈利)。
2、本站所有内容均由合作方或网友上传,本站不对文档的完整性、权威性及其观点立场正确性做任何保证或承诺!文档内容仅供研究参考,付费前请自行鉴别。
3、如文档内容存在违规,或者侵犯商业秘密、侵犯著作权等,请点击“违规举报”。

碎片内容

内蒙古自治区通辽市开鲁县2024年中考化学全真模拟试题含解析.doc

确认删除?