电脑桌面
添加内谋知识网--内谋文库,文书,范文下载到电脑桌面
安装后可以在桌面快捷访问

内蒙古通辽市库伦旗2024届中考化学对点突破模拟试卷含解析.doc

内蒙古通辽市库伦旗2024届中考化学对点突破模拟试卷含解析.doc_第1页
1/11
内蒙古通辽市库伦旗2024届中考化学对点突破模拟试卷含解析.doc_第2页
2/11
内蒙古通辽市库伦旗2024届中考化学对点突破模拟试卷含解析.doc_第3页
3/11
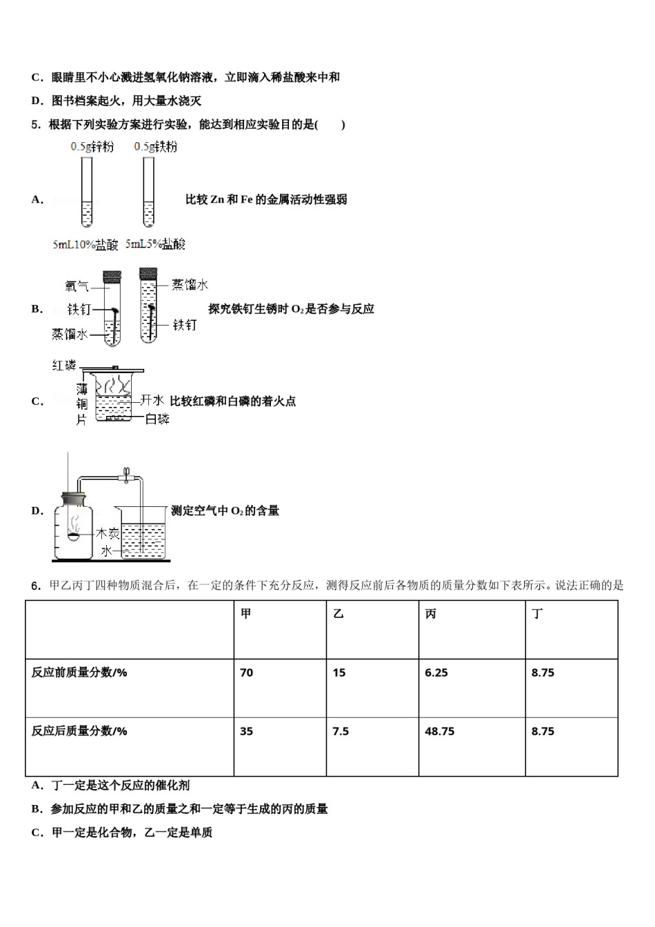
内蒙古通辽市库伦旗2024届中考化学对点突破模拟试卷考生须知:1.全卷分选择题和非选择题两部分,全部在答题纸上作答。选择题必须用2B铅笔填涂;非选择题的答案必须用黑色字迹的钢笔或答字笔写在“答题纸”相应位置上。2.请用黑色字迹的钢笔或答字笔在“答题纸”上先填写姓名和准考证号。3.保持卡面清洁,不要折叠,不要弄破、弄皱,在草稿纸、试题卷上答题无效。一、单选题(本大题共10小题,共20分)1.建构模型是学习化学的重要方法,则下列有关模型的建构正确的是()A.空气中各物质的体积分数由小到大B.金属的活动性由弱到强C.物质的溶解度由小到大D.物质中硫元素的化合价由高到低2.恩施地区水资源总量较丰富,下列有关水的说法错误的是A.煮沸可降低水的硬度B.可用肥皂水区别硬水和软水C.水通电在正极获得氧气D.活性炭可将自来水变为纯净水3.为达到实验目的,下列实验方案正确的是()选项实验目的实验方法A区别固体氢氧化钠、硝酸铵、氯化钠取等质量固体,分别溶于同温、同体积的水中,测定温度变化B除去NaOH溶液中少量的Na2CO3滴加适量的稀盐酸,充分反应C除去FeSO4溶液中少量的CuSO4加适量的铝粉,充分反应后,过滤D鉴别N2和CO2用燃着的木条分别伸入集气瓶中,观察现象A.AB.BC.CD.D4.下列突发事故的处理措施正确的是()A.有人不慎跌入含有大量二氧化碳的深洞中,不采取任何防护措施,立即下洞救人B.厨房中的煤气大量泄漏时,立即关闭气阀,不能打开抽油烟机排气C.眼睛里不小心溅进氢氧化钠溶液,立即滴入稀盐酸来中和D.图书档案起火,用大量水浇灭5.根据下列实验方案进行实验,能达到相应实验目的是()A.比较Zn和Fe的金属活动性强弱B.探究铁钉生锈时O2是否参与反应C.比较红磷和白磷的着火点D.测定空气中O2的含量6.甲乙丙丁四种物质混合后,在一定的条件下充分反应,测得反应前后各物质的质量分数如下表所示。说法正确的是甲乙丙丁反应前质量分数/%70156.258.75反应后质量分数/%357.548.758.75A.丁一定是这个反应的催化剂B.参加反应的甲和乙的质量之和一定等于生成的丙的质量C.甲一定是化合物,乙一定是单质D.该反应可能是分解反应7.下列有关物质组成、分类的说法正确的是()A.氯酸钾中含氧元素,是氧化物B.空气中含有多种元素,是化合物C.硝酸钾含有两种营养元素,是复合肥料D.过氧化氢溶液只含氢、氧两种元素,是纯净物8.下列变化中,属于化学变化的是B.河水结冰A.干冰升华C.汽油挥发D.粮食酿酒9.日常生活常接触到“含氟牙膏”、“高钙牛奶、“碘盐”、“富硒茶叶”、“加铁酱油”等用品,这里的氟、钙、碘、硒、铁指的是B.分子C.原子D.单质A.元素10.联合国宣布将2019年定为“国际化学元素周期表年”.编制出元素周期表的科学家是A.道尔顿B.门捷列夫C.张青莲D.拉瓦锡二、填空题(本大题共1小题,共4分)11.金属是重要的资源,在日常生活中已得到越来越广泛的应用。自行车上由有机合成材料制成的是_____(填序号)。A橡胶轮胎B钢制车架C塑料挡泥板自行车的车架用钢制而不用纯铁制造的原因是钢比纯铁的_____.如图,向一定量硝酸银溶液中加入铜和锌的混合物粉末,充分反应后过滤得到溶液甲和固体乙。若溶液甲为无色,则固体乙中一定含有的物质是_____(填名称)。三、计算题(本大题共1小题,共5分)12.为了测定某赤铁矿石中氧化铁的质量分数,取矿石样品40g,加入盐酸,恰好完全反应时,共用去盐酸219g,过滤、洗涤、干燥后得滤渣8g(矿石中的杂质既不溶于水也不与盐酸反应).计算:赤铁矿石中氧化铁的质量分数;盐酸的溶质质量分数.四、简答题(本大题共2小题,共8分)13.CaCl2溶液和NaHCO3溶液反应生成CaCO3沉淀。为表示这个反应写出了下列两个反应方程式:CaCl2+NaHCO3═CaCO3↓+NaCl+HClCaCl2+2NaHCO3═CaCO3↓+2NaCl+CO2↑+H2O你认为哪一个反应的化学方程式不合理,并简述理由。_____。14.化学小组同学用如图所示装置探究铁的金属活动性。若要证明Fe在金属活动性顺序中位于氢前,X溶液可选用______,其现象为______若X溶液为少量硫酸铜溶液,请反应的化学方程式为______。待充分反应后,取出铁片,放入金属R,现察...

1、当您付费下载文档后,您只拥有了使用权限,并不意味着购买了版权,文档只能用于自身使用,不得用于其他商业用途(如 [转卖]进行直接盈利或[编辑后售卖]进行间接盈利)。
2、本站所有内容均由合作方或网友上传,本站不对文档的完整性、权威性及其观点立场正确性做任何保证或承诺!文档内容仅供研究参考,付费前请自行鉴别。
3、如文档内容存在违规,或者侵犯商业秘密、侵犯著作权等,请点击“违规举报”。

碎片内容

内蒙古通辽市库伦旗2024届中考化学对点突破模拟试卷含解析.doc

确认删除?