电脑桌面
添加内谋知识网--内谋文库,文书,范文下载到电脑桌面
安装后可以在桌面快捷访问

北京三十一中2024年中考化学猜题卷含解析.doc

北京三十一中2024年中考化学猜题卷含解析.doc_第1页
1/14
北京三十一中2024年中考化学猜题卷含解析.doc_第2页
2/14
北京三十一中2024年中考化学猜题卷含解析.doc_第3页
3/14
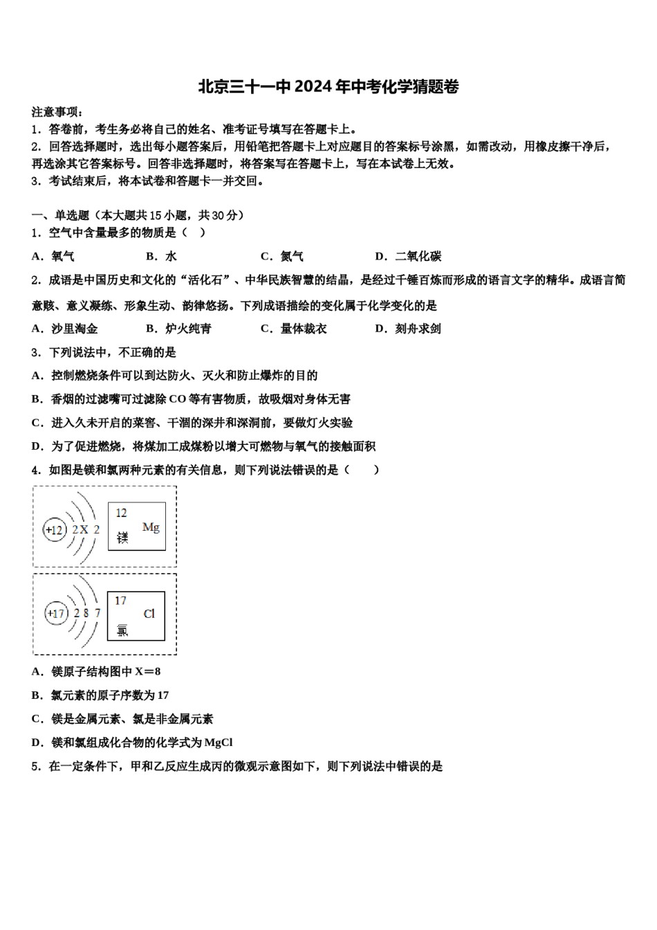
北京三十一中2024年中考化学猜题卷注意事项:1.答卷前,考生务必将自己的姓名、准考证号填写在答题卡上。2.回答选择题时,选出每小题答案后,用铅笔把答题卡上对应题目的答案标号涂黑,如需改动,用橡皮擦干净后,再选涂其它答案标号。回答非选择题时,将答案写在答题卡上,写在本试卷上无效。3.考试结束后,将本试卷和答题卡一并交回。一、单选题(本大题共15小题,共30分)1.空气中含量最多的物质是()A.氧气B.水C.氮气D.二氧化碳2.成语是中国历史和文化的“活化石”、中华民族智慧的结晶,是经过千锤百炼而形成的语言文字的精华。成语言简意赅、意义凝练、形象生动、韵律悠扬。下列成语描绘的变化属于化学变化的是A.沙里淘金B.炉火纯青C.量体裁衣D.刻舟求剑3.下列说法中,不正确的是A.控制燃烧条件可以到达防火、灭火和防止爆炸的目的B.香烟的过滤嘴可过滤除CO等有害物质,故吸烟对身体无害C.进入久未开启的菜窖、干涸的深井和深洞前,要做灯火实验D.为了促进燃烧,将煤加工成煤粉以增大可燃物与氧气的接触面积4.如图是镁和氯两种元素的有关信息,则下列说法错误的是()A.镁原子结构图中X=8B.氯元素的原子序数为17C.镁是金属元素、氯是非金属元素D.镁和氯组成化合物的化学式为MgCl5.在一定条件下,甲和乙反应生成丙的微观示意图如下,则下列说法中错误的是A.参加反应的甲、乙两种物质质量比为7∶4火碱液B.反应前后分子的个数没有改变C.一个X分子中含有三个原子D.该反应属于化合反应6.下表中为家庭中一些常见物质的pH物质食醋牙膏食盐水肥皂水pH3971013蚊子、蚂蚁等昆虫叮咬人时,会向人体注入一种叫蚁酸(具有酸的性质)的物质,使皮肤红肿、痛痒。要消除这种症状,可在叮咬处涂抹下列物质中的()A.牙膏或肥皂水B.食盐水C.火碱液D.食醋7.下列变化属于化学变化的是A.滴水成冰B.生米煮成熟饭C.干冰升华D.海水晒盐8.2019年世界环境日将由中国主办,倡导“绿水青山就是金山银山”。下列做法符合这一主题的是()A.选用含磷洗衣粉B.增加植被面积C.多开私家车出行D.任意排放生活污水9.如图所示实验操作正确的是()A.滴加液体B.闻气体气味C.熄灭酒精灯D.稀释浓硫酸10.市场上有“含铁酱油”、“高钙牛奶”等商品,这里的“铁、钙”指的是A.元素B.原子C.单质D.分子11.下列变化过程中,只发生物理变化的是()A.牛奶变酸B.食醋除水垢C.煤的干馏D.海水晒盐12.在“2A+3B=2C+4D”的反应中,已知16g物质A完全反应生成22g物质C和18g物质D。若A的相对分子质量为32,则物质B的相对分子质量是A.16B.32C.48D.6413.除去下列各物质中的少量杂质,所用方法正确的是选项物质杂质除杂方法AKNO3K2CO3加适量稀盐酸,蒸发结晶BMnO2KCl溶解、过滤、蒸发CCO2CO点燃DCuFe加过量的稀硫酸,过滤、洗涤、干燥A.AB.BC.CD.D14.一定条件下,下列物质在密闭容器内充分反应,测得反应前后各物质的质量如下:纯净物乙醇氧气二氧化碳水X反应前质量/g2.34000反应后质量/g002.22.7待测下列说法正确的是()A.反应后X的质量为1.5gB.X中一定含有碳元素和氧元素C.X中一定含有碳元素和氢元素D.X中两种元素的质量比是1:115.豆浆被称为“植物奶”,其中的异黄酮(C15H10O2)具有防癌功能,下列关于异黄酮的说法错误的是A.异黄酮是由分子构成的B.异黄酮中碳、氢、氧三种元素的质量比为15:10:2C.异黄酮是由碳、氢、氧三种元素组成D.异黄酮的相对分子质量为222二、填空题(本大题共1小题,共6分)16.酸、碱、盐常用来分析和检验各种物质,进而指导人们的实践活动。(1)氢氧化钠和氢氧化钙是碱的代表物质,请你用一种盐检验这两种无色溶液,写出实验现象和结论_____。(2)碳酸钠和熟石灰是丰富、廉价的自然资源,写出工业制取烧碱的化学方程式_____。三、简答题(本大题共2小题,共25分)17.(8分)某化工厂用石灰石和废铜屑等设计生产石青、波尔多液的工艺流程如下:一、产品制备流程图中X的化学式为__________;反应②的总化学方程式为__________________________;硫酸铜晶体(CuSO4•5H2O)的溶解度如下表:温度/℃010203040506080100溶...

1、当您付费下载文档后,您只拥有了使用权限,并不意味着购买了版权,文档只能用于自身使用,不得用于其他商业用途(如 [转卖]进行直接盈利或[编辑后售卖]进行间接盈利)。
2、本站所有内容均由合作方或网友上传,本站不对文档的完整性、权威性及其观点立场正确性做任何保证或承诺!文档内容仅供研究参考,付费前请自行鉴别。
3、如文档内容存在违规,或者侵犯商业秘密、侵犯著作权等,请点击“违规举报”。

碎片内容

北京三十一中2024年中考化学猜题卷含解析.doc

确认删除?