电脑桌面
添加内谋知识网--内谋文库,文书,范文下载到电脑桌面
安装后可以在桌面快捷访问

北京市海淀区首师大附重点达标名校2024年中考考前最后一卷化学试卷含解析.doc

北京市海淀区首师大附重点达标名校2024年中考考前最后一卷化学试卷含解析.doc_第1页
1/12
北京市海淀区首师大附重点达标名校2024年中考考前最后一卷化学试卷含解析.doc_第2页
2/12
北京市海淀区首师大附重点达标名校2024年中考考前最后一卷化学试卷含解析.doc_第3页
3/12
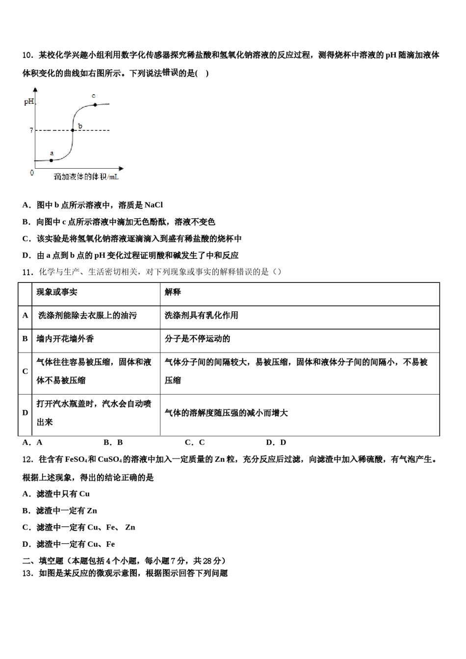
北京市海淀区首师大附重点达标名校2024年中考考前最后一卷化学试卷注意事项1.考试结束后,请将本试卷和答题卡一并交回.2.答题前,请务必将自己的姓名、准考证号用0.5毫米黑色墨水的签字笔填写在试卷及答题卡的规定位置.3.请认真核对监考员在答题卡上所粘贴的条形码上的姓名、准考证号与本人是否相符.4.作答选择题,必须用2B铅笔将答题卡上对应选项的方框涂满、涂黑;如需改动,请用橡皮擦干净后,再选涂其他答案.作答非选择题,必须用05毫米黑色墨水的签字笔在答题卡上的指定位置作答,在其他位置作答一律无效.5.如需作图,须用2B铅笔绘、写清楚,线条、符号等须加黑、加粗.一、选择题(本题包括12个小题,每小题3分,共36分.每小题只有一个选项符合题意)1.已知Na2CO3样品中含有少量的NaCl,为测定该固体混合物中Na2CO3的质量分数,分别取ag样品,按下列方案进行实验,能达到目的的是A.与足量稀硫酸充分反应,用排水法收集到Vml气体B.与足量稀硫酸充分反应,称量反应后的溶液,质量为m1gC.与足量Ca(OH)2溶液充分反应,将反应后的混合物过滤、洗涤、干燥.得到m2g固体D.与少量Ca(OH)2溶液充分反应,将反应后的混合物过滤、洗涤、干燥,得到m3g固体2.逻辑推理是化学学习中常用的思维方法,则下列推理正确的是()A.化合物都是由不同种元素组成的,不同元素组成的纯净物一定化合物B.不同种分子构成的物质是混合物,混合物一定由不同种分子构成C.单质由同一种元素组成,同种元素组成的物质是单质D.氧化物中只含两种元素,所以含两种元素且有一种为氧元素的物质一定是氧化物3.小丽和同学一起参加研学活动,午餐时在饭店点了以下食物:红烧肉、土豆丝、红烧卿鱼、蒸鸡蛋、米饭。从营养均衡角度来看,还缺少的营养物质是A.蛋白质B.糖类C.油脂D.维生素4.下列物品所用的主要材料中不属于有机合成材料的是()A.汽车轮胎B.纯棉T恤C.可降解饭盒D.尼龙连衣裙5.中和反应在工农业生产和日常生活中有广泛的用途。下列应用一定与中和反应原理无关的是()A.施用熟石灰改良酸性土壤B.服用含Al(OH)3的药物治疗胃酸过多C.用熟石灰和硫酸铜配制波尔多液D.用NaOH溶液洗涤石油产品中的残余硫酸6.如图变化中,不属于化学变化的是A.葡萄酿成酒B.铁矿石冶炼成钢铁C.海水晒盐D.石油合成塑料和橡胶7.农作物在缺氮的情况下,生长迟缓、叶色发黄。这时需施用的化肥是A.KClB.NH4HCO3C.K2SO4D.Ca(H2PO4)28.已知某化学反应可以表述为X+Y=M+N,则下列有关说法不正确的是()A.若生成物之一M为H2O,则该反应可能是复分解反应B.若生成物之一M为H2O,则该反应一定不可能是置换反应C.若反应物之一X为氧气,则该反应属于氧化反应D.若生成物之一为盐,则反应物的物质类别可以为单质、氧化物、碱、盐9.偏二甲肼(C2H8N2)与N2O4反应放出的能量能把火箭送入太空。该化学方程式为C2H8N2+2N2O4=2X↑+3N2↑+4H2O↑。下列说法正确的是A.X的化学式为COB.偏二甲肼中碳的质量分数为40%C.该反应属于分解反应D.生成N2和H2O的质量比为14:910.某校化学兴趣小组利用数字化传感器探究稀盐酸和氢氧化钠溶液的反应过程,测得烧杯中溶液的pH随滴加液体体积变化的曲线如右图所示。下列说法错误的是()A.图中b点所示溶液中,溶质是NaClB.向图中c点所示溶液中滴加无色酚酞,溶液不变色C.该实验是将氢氧化钠溶液逐滴滴入到盛有稀盐酸的烧杯中D.由a点到b点的pH变化过程证明酸和碱发生了中和反应11.化学与生产、生活密切相关,对下列现象或事实的解释错误的是()现象或事实解释A洗涤剂能除去衣服上的油污洗涤剂具有乳化作用B墙内开花墙外香分子是不停运动的气体往往容易被压缩,固体和液气体分子间的间隔较大,易被压缩,固体和液体分子间的间隔小,不易被压缩C体不易被压缩打开汽水瓶盖时,汽水会自动喷气体的溶解度随压强的减小而增大D出来A.AB.BC.CD.D12.往含有FeSO4和CuSO4的溶液中加入一定质量的Zn粒,充分反应后过滤,向滤渣中加入稀硫酸,有气泡产生。根据上述现象,得出的结论正确的是A.滤渣中只有CuB.滤渣中一定有ZnC.滤渣中一定有Cu、Fe、ZnD.滤渣中一定有Cu、Fe二、填空题(本...

1、当您付费下载文档后,您只拥有了使用权限,并不意味着购买了版权,文档只能用于自身使用,不得用于其他商业用途(如 [转卖]进行直接盈利或[编辑后售卖]进行间接盈利)。
2、本站所有内容均由合作方或网友上传,本站不对文档的完整性、权威性及其观点立场正确性做任何保证或承诺!文档内容仅供研究参考,付费前请自行鉴别。
3、如文档内容存在违规,或者侵犯商业秘密、侵犯著作权等,请点击“违规举报”。

碎片内容

北京市海淀区首师大附重点达标名校2024年中考考前最后一卷化学试卷含解析.doc

确认删除?