电脑桌面
添加内谋知识网--内谋文库,文书,范文下载到电脑桌面
安装后可以在桌面快捷访问

吉林省农安县前岗中学2024年中考化学押题卷含解析.doc

吉林省农安县前岗中学2024年中考化学押题卷含解析.doc_第1页
1/12
吉林省农安县前岗中学2024年中考化学押题卷含解析.doc_第2页
2/12
吉林省农安县前岗中学2024年中考化学押题卷含解析.doc_第3页
3/12
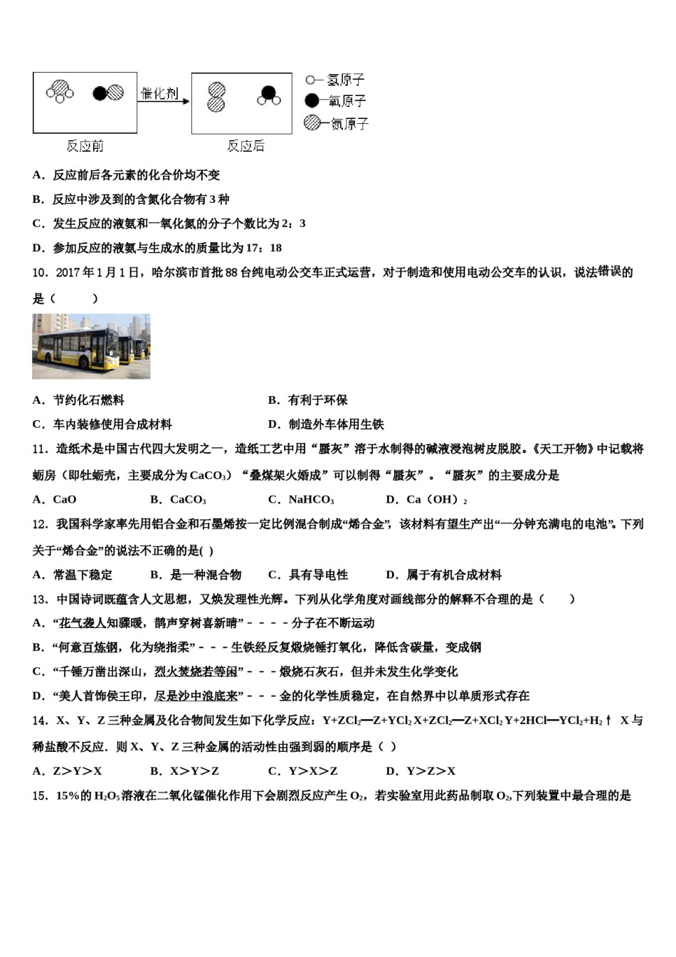
吉林省农安县前岗中学2024年中考化学押题卷注意事项铅笔作答;第二部分必须用黑1.考生要认真填写考场号和座位序号。2.试题所有答案必须填涂或书写在答题卡上,在试卷上作答无效。第一部分必须用2B色字迹的签字笔作答。3.考试结束后,考生须将试卷和答题卡放在桌面上,待监考员收回。一、单选题(本大题共15小题,共30分)1.有关“物质的量”说法正确的是()A.属于基本物理量,符号是molB.物质的量相同则微粒个数相同C.描述对象一定是微粒D.物质的量乘以质量等于摩尔质量2.下列说法中正确的是A.中和反应有盐和水生成,所以有盐和水生成的化学反应一定是中和反应B.单质只含一种元素,所以含一种元素的物质一定是单质C.离子是带电的原子或原子团,所以带电的微粒一定是离子D.溶液是由溶质和溶剂组成,所以溶液一定是混合物3.下列整理的与化学有关的知识有错误的一组是保护环境的措施灭火实例与原理A减少化石燃料使用——减少雾霾B油锅着火时用锅盖盖灭——隔绝空气生活污水限排——减少水污染住宅失火时用水浇灭——降低温度垃圾分类回收——减少固体废弃物灭森林火灾设置隔离带——隔离可燃物日常物质的区别化学中常见的“三”C硬水和软水——加肥皂水并搅拌D三种可燃性气体——H2、CO、O2酱油和醋——闻气味三种加热仪器——试管、烧杯、蒸发皿铜芯导线和铝芯导线——观察颜色三种构成物质的粒子——分子、原子、离子A.AB.BC.CD.D4.下列图中所示的实验操作正确的是A.取用大理石B.称量定质量的氯化钠C.读液体体积D.检查装置的气密性5.下图表示三种物质在密闭容器中反应前后质量比例的变化,下列说法正确的是A.该反应中CaO起催化作用B.该反应中CO2是生成物C.该反应是复分解反应D.该反应是化合反应6.下列关于金属及合金的说法正确的是A.铁矿石属于金属材料B.玻璃钢是一种合金C.只要有水铁就会生锈D.铝合金的硬度大于纯铝7.质量相等的金属镁和铝分别加入质量相等、溶质质量分数相等的两份稀硫酸中,反应完毕后,金属均有剩余。则下列描述正确的是()A.反应后溶液质量相等B.铝反应后的溶液质量大C.镁产生的氢气质量大D.生成的氢气质量相等8.关于催化剂的说法中正确的是A.催化剂只有二氧化锰一种B.催化剂对所有化学反应的催化效果都一样C.催化剂只适用于分解反应D.催化剂在化学反应前后质量和化学性质都不变9.一氧化氮是一种大气污染物,利用它与液氨的反应可减少其排放。结合微观示意图分析,下列结论正确的是()A.反应前后各元素的化合价均不变B.反应中涉及到的含氮化合物有3种C.发生反应的液氨和一氧化氮的分子个数比为2:3D.参加反应的液氨与生成水的质量比为17:1810.2017年1月1日,哈尔滨市首批88台纯电动公交车正式运营,对于制造和使用电动公交车的认识,说法错误的是()A.节约化石燃料B.有利于环保C.车内装修使用合成材料D.制造外车体用生铁11.造纸术是中国古代四大发明之一,造纸工艺中用“蜃灰”溶于水制得的碱液浸泡树皮脱胶。《天工开物》中记载将蛎房(即牡蛎壳,主要成分为CaCO3)“叠煤架火婚成”可以制得“蜃灰”。“蜃灰”的主要成分是A.CaOB.CaCO3C.NaHCO3D.Ca(OH)212.我国科学家率先用铝合金和石墨烯按一定比例混合制成“烯合金”,该材料有望生产出“一分钟充满电的电池”。下列关于“烯合金”的说法不正确的是()A.常温下稳定B.是一种混合物C.具有导电性D.属于有机合成材料13.中国诗词既蕴含人文思想,又焕发理性光辉。下列从化学角度对画线部分的解释不合理的是()A.“花气袭人知骤暖,鹊声穿树喜新晴”﹣﹣﹣﹣分子在不断运动B.“何意百炼钢,化为绕指柔”﹣﹣﹣生铁经反复煅烧锤打氧化,降低含碳量,变成钢C.“千锤万凿出深山,烈火焚烧若等闲”﹣﹣﹣煅烧石灰石,但并未发生化学变化D.“美人首饰侯王印,尽是沙中浪底来”﹣﹣﹣金的化学性质稳定,在自然界中以单质形式存在14.X、Y、Z三种金属及化合物间发生如下化学反应:Y+ZCl2═Z+YCl2X+ZCl2═Z+XCl2Y+2HCl═YCl2+H2↑X与稀盐酸不反应.则X、Y、Z三种金属的活动性由强到弱的顺序是()A.Z>Y>XB.X>Y>ZC.Y>X>ZD.Y>Z>X...

1、当您付费下载文档后,您只拥有了使用权限,并不意味着购买了版权,文档只能用于自身使用,不得用于其他商业用途(如 [转卖]进行直接盈利或[编辑后售卖]进行间接盈利)。
2、本站所有内容均由合作方或网友上传,本站不对文档的完整性、权威性及其观点立场正确性做任何保证或承诺!文档内容仅供研究参考,付费前请自行鉴别。
3、如文档内容存在违规,或者侵犯商业秘密、侵犯著作权等,请点击“违规举报”。

碎片内容

吉林省农安县前岗中学2024年中考化学押题卷含解析.doc

确认删除?