电脑桌面
添加内谋知识网--内谋文库,文书,范文下载到电脑桌面
安装后可以在桌面快捷访问

吉林省松原市2024年中考化学考前最后一卷含解析.doc

吉林省松原市2024年中考化学考前最后一卷含解析.doc_第1页
1/14
吉林省松原市2024年中考化学考前最后一卷含解析.doc_第2页
2/14
吉林省松原市2024年中考化学考前最后一卷含解析.doc_第3页
3/14
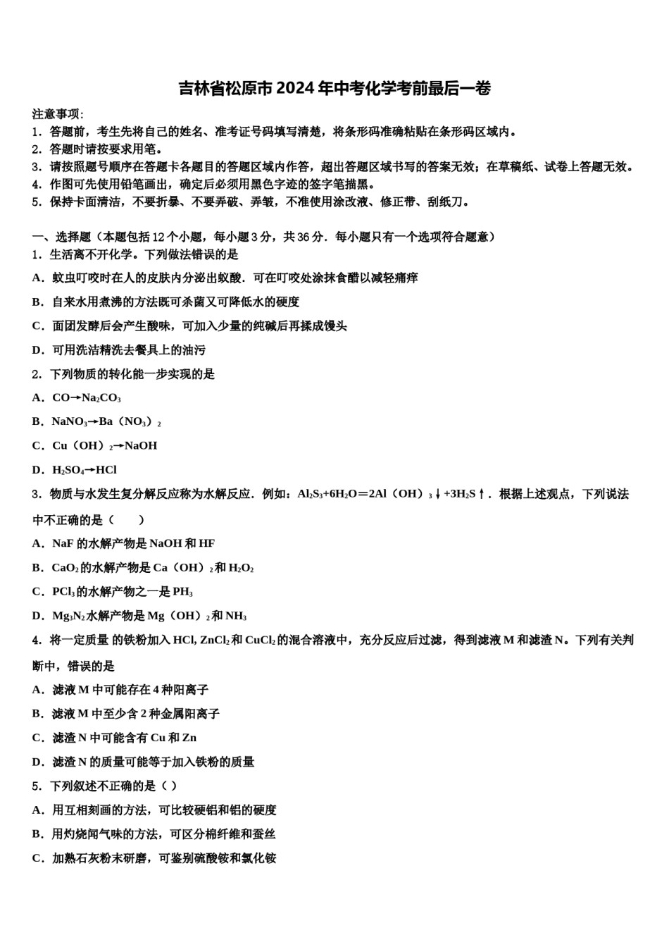
吉林省松原市2024年中考化学考前最后一卷注意事项:1.答题前,考生先将自己的姓名、准考证号码填写清楚,将条形码准确粘贴在条形码区域内。2.答题时请按要求用笔。3.请按照题号顺序在答题卡各题目的答题区域内作答,超出答题区域书写的答案无效;在草稿纸、试卷上答题无效。4.作图可先使用铅笔画出,确定后必须用黑色字迹的签字笔描黑。5.保持卡面清洁,不要折暴、不要弄破、弄皱,不准使用涂改液、修正带、刮纸刀。一、选择题(本题包括12个小题,每小题3分,共36分.每小题只有一个选项符合题意)1.生活离不开化学。下列做法错误的是A.蚊虫叮咬时在人的皮肤内分泌出蚁酸.可在叮咬处涂抹食醋以减轻痛痒B.自来水用煮沸的方法既可杀菌又可降低水的硬度C.面团发酵后会产生酸味,可加入少量的纯碱后再揉成馒头D.可用洗洁精洗去餐具上的油污2.下列物质的转化能一步实现的是A.CO→Na2CO3B.NaNO3→Ba(NO3)2C.Cu(OH)2→NaOHD.H2SO4→HCl3.物质与水发生复分解反应称为水解反应.例如:Al2S3+6H2O=2Al(OH)3↓+3H2S↑.根据上述观点,下列说法中不正确的是()A.NaF的水解产物是NaOH和HFB.CaO2的水解产物是Ca(OH)2和H2O2C.PCl3的水解产物之一是PH3D.Mg3N2水解产物是Mg(OH)2和NH34.将一定质量的铁粉加入HCl,ZnCl2和CuCl2的混合溶液中,充分反应后过滤,得到滤液M和滤渣N。下列有关判断中,错误的是A.滤液M中可能存在4种阳离子B.滤液M中至少含2种金属阳离子C.滤渣N中可能含有Cu和ZnD.滤渣N的质量可能等于加入铁粉的质量5.下列叙述不正确的是()A.用互相刻画的方法,可比较硬铝和铝的硬度B.用灼烧闻气味的方法,可区分棉纤维和蚕丝C.加熟石灰粉末研磨,可鉴别硫酸铵和氯化铵D.将冷碟子放在蜡烛火焰的上方,可得到炭黑6.根据下列溶解度曲线和A物质的部分温度是的溶解度判断下列说法正确的是温度/℃0204060溶解度/gA物质20284560A.由上图可知,KNO3和NaCl的溶解度均大于A物质的溶解度B.10℃时,将40gNaCl放入50g水中,充分溶解,所得溶液是NaCl的不饱和溶液C.将30℃时NaCl、KNO3、和A物质的饱和溶液各降温至10℃,所得溶液的溶质质量分数大小为:KNO3>NaCl>AD.20℃时,将KNO3、NaCl和A物质各30g分别配制成恰好饱和溶液,所得溶液的质量大小为A>KNO3=NaCl7.化学实验操作应严谨规范,下列操作符合要求的是A.看B.听C.闻D.吹8.下列各组离子在水中一定能大量共存,并形成无色溶液的是()A.Na+、H+、NO3-、OH-B.H+、K+、Cl-、HCO3-C.H+、NH4+、NO3-、SO42-D.Na+、K+、MnO4-、NO3-9.氯气(Cl2)能与水发生如下反应:Cl2+H2O=HCl+HClO,其中HClO是一种酸,将Cl2通入氢氧化钠溶液中,反应的生成物有B.NaClO、H2OC.NaCl、NaClOD.NaCl、H2OA.NaCl、NaClO、H2O10.下列实验操作不正确的是A.加热液体B.稀释浓硫酸C.蒸发食盐水D.检查装置气密性11.2019年2月14日晚,《中国诗词大会》的四季元老、北大机器人博士陈更终于圆梦,夺得第四季节目的总冠军。下列诗词中,不涉及化学变化的是()A.野火烧不尽,春风吹又生B.春蚕到死丝方尽,蜡炬成灰泪始干C.北国风光,千里冰封,万里雪飘D.爆竹声中一岁除,春风送暖入屠苏12.某反应的微观示意图如下,下列说法正确的是A.图中甲、乙、丙三种物质均是由分子构成的B.图中甲、乙、丙三种物质既有单质又有化合物C.该反应说明原子在化学反应中可再分D.该反应前后分子种类、原子种类均没有改变二、填空题(本题包括4个小题,每小题7分,共28分)13.云南很多地方都有温泉,小艳同学取某地温泉水样,冷却至室温后进行探究。①测得温泉水样的pH=7.4,可知该温泉水样呈______性。②加入______后震荡,发现泡沫较少,浮渣较多,说明该温泉水样为硬水。③小艳同学发现长时间烧煮该温泉水的水壶中有水垢,她用厨房里的______(填标号)将水垢除去。A食盐水B食醋C料酒D酱油云南水资源丰富,但分布不均,节约用水,人人有责。下列属于节水措施的是______(填标号)。A使用节水龙头B洗衣服的水用来冲厕所C淘米的水用来浇花D公园草坪用大水漫灌如图为电解水的实验装置图。通电一段时间后,玻璃管b中...

1、当您付费下载文档后,您只拥有了使用权限,并不意味着购买了版权,文档只能用于自身使用,不得用于其他商业用途(如 [转卖]进行直接盈利或[编辑后售卖]进行间接盈利)。
2、本站所有内容均由合作方或网友上传,本站不对文档的完整性、权威性及其观点立场正确性做任何保证或承诺!文档内容仅供研究参考,付费前请自行鉴别。
3、如文档内容存在违规,或者侵犯商业秘密、侵犯著作权等,请点击“违规举报”。

碎片内容

吉林省松原市2024年中考化学考前最后一卷含解析.doc

确认删除?