电脑桌面
添加内谋知识网--内谋文库,文书,范文下载到电脑桌面
安装后可以在桌面快捷访问

吉林省白城市大安市2024年中考考前最后一卷化学试卷含解析.doc

吉林省白城市大安市2024年中考考前最后一卷化学试卷含解析.doc_第1页
1/12
吉林省白城市大安市2024年中考考前最后一卷化学试卷含解析.doc_第2页
2/12
吉林省白城市大安市2024年中考考前最后一卷化学试卷含解析.doc_第3页
3/12
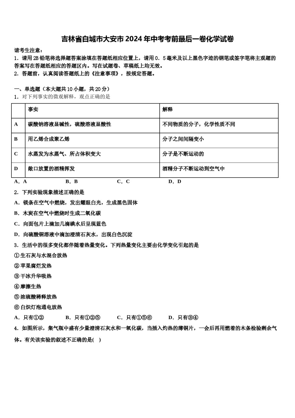
吉林省白城市大安市2024年中考考前最后一卷化学试卷请考生注意:1.请用2B铅笔将选择题答案涂填在答题纸相应位置上,请用0.5毫米及以上黑色字迹的钢笔或签字笔将主观题的答案写在答题纸相应的答题区内。写在试题卷、草稿纸上均无效。2.答题前,认真阅读答题纸上的《注意事项》,按规定答题。一、单选题(本大题共10小题,共20分)1.对下列事实的微观解释,观点正确的是事实解释A碳酸钠溶液显碱性,硫酸溶液显酸性不同物质的分子,化学性质不同B用乙烯合成聚乙烯分子之间间隔变小C水蒸发为水蒸气、所占体积变大分子是不断运动的D敞口放置的酒精挥发酒精分子不断运动到空气中A.AB.BC.CD.D2.下列实验现象描述正确的是A.镁条在空气中燃烧,发出耀眼白光,生成黑色固体B.木炭在空气中燃烧时生成二氧化碳C.向面包片上滴加几滴碘水后呈现蓝色D.向硫酸铜溶液中滴加澄清石灰水,出现白色沉淀3.生活中的很多变化都伴随着热量变化。下列热量变化主要由化学变化引起的是①生石灰与水混合放热②苹果腐烂发热③干冰升华吸热④摩擦生热⑤浓硫酸稀释放热⑥白炽灯泡通电放热A.只有①②B.只有①②⑤C.只有①⑤⑥D.只有③④4.如图所示,集气瓶中盛有少量澄清石灰水和一氧化碳,当插入灼热的薄铜片,一会后再用燃着的木条检验剩余气体。有关该实验的叙述不正确的是()A.该实验可验证CO具有可燃性和还原性B.图B的现象是:受热部分的铜片由亮红色变为黑色C.图C实验一段时间后振荡,只能观察到澄清石灰水变浑浊的现象D.图D用燃着的木条点燃瓶中的剩余气体,瓶口可能出现蓝色火焰5.对下列事实的微观解释错误的是()事实解释A酒精溶液不能导电溶液中没有自由移动的粒子B工业上用空气制取氧气的过程属于物理变化分子的种类没有发生变化C金刚石、石墨性质存在明显差异碳原子的排列方式不同D水蒸发为水蒸气,所占体积变大分子间隔变大A.AB.BC.CD.D6.某种金属混合物样品由镁、铁、锌三种金属中的两种金属组成,取5.6g样品与足量的稀盐酸反应,得到0.28g氢气。则此样品的组成是A.镁和铁B.镁和锌C.铁和锌D.无法确定7.下列四个图象中,能正确表示对应变化关系的是()A向一定量稀盐酸中加水B加热一定量的高锰酸钾C一定温度下,向不饱和D向等质量铁、锌分别加入稀释固体硝酸钾溶液中加入硝酸钾足量稀盐酸A.AB.BC.CD.D8.居里夫人在1898年从几吨的含铀废料中提炼出0.3g镭。已知镭元素的核电荷数为88,相对原子质量为226,则镭原子的核内中子数为()A.226B.88C.138D.319.下列图示的实验操作中,错误的是()A.稀释浓硫酸B.二氧化碳验满C.加入粉末状固体D.蒸发食盐水10.下列各组物质说法正确的是()A.冰、玻璃、氧化钠都是晶体B.人体、石墨、酒精都是导体C.糖类、碳酸钙、酒精都是有机物D.水银、烧碱、液氮都是纯净物二、填空题(本大题共1小题,共4分)11.“共享单车”是指在公共场所提供共享服务的自行车,由于符合“低碳出行”的理念,颇受年轻人的喜爱,在锻炼身体的同时,还要膳食均衡,不可挑食。(1)青少年处于生长发育期,为预防患佝偻病,可以多吃奶制品、虾皮等食物,补充人体需要的_____元素。(2)采用实体轮胎的“共享单车”可有效防止爆胎。而普通自行车夏天易爆胎,请用分子的观点解释自行车“夏天易爆胎”的原因是_____。(3)钢铁车身喷漆处理既美观又防锈,喷漆防锈的原理是_____。三、计算题(本大题共1小题,共5分)12.生铁是铁和碳的合金.为测定某炼铁厂生产的生铁样品中铁的质量分数,化学兴趣小组的同学称得该生铁样品6.0g,放入烧杯中,向其中加入65.0g稀硫酸,恰好完全反应(假设杂质不参与反应).测得的实验数据如下:反应前反应后烧杯及其中物质的质量97.0g96.8g请你完成有关计算(结果保留一位小数):(1)反应放出的氢气是多少?(2)生铁样品中铁的质量分数是多少?(3)反应后所得溶液的质量是多少?四、简答题(本大题共2小题,共8分)13.家用燃料使用的发展历程(括号内表示燃料主要成分)如图所示:燃料对于人类有重要作用,如人们利用燃料燃烧放出的_____做饭、取暖等;图示中的燃料主要来源于煤、_____和天然气等。燃...

1、当您付费下载文档后,您只拥有了使用权限,并不意味着购买了版权,文档只能用于自身使用,不得用于其他商业用途(如 [转卖]进行直接盈利或[编辑后售卖]进行间接盈利)。
2、本站所有内容均由合作方或网友上传,本站不对文档的完整性、权威性及其观点立场正确性做任何保证或承诺!文档内容仅供研究参考,付费前请自行鉴别。
3、如文档内容存在违规,或者侵犯商业秘密、侵犯著作权等,请点击“违规举报”。

碎片内容

吉林省白城市大安市2024年中考考前最后一卷化学试卷含解析.doc

确认删除?