电脑桌面
添加内谋知识网--内谋文库,文书,范文下载到电脑桌面
安装后可以在桌面快捷访问

吉林省白山市2023-2024学年十校联考最后化学试题含解析.doc

吉林省白山市2023-2024学年十校联考最后化学试题含解析.doc_第1页
1/12
吉林省白山市2023-2024学年十校联考最后化学试题含解析.doc_第2页
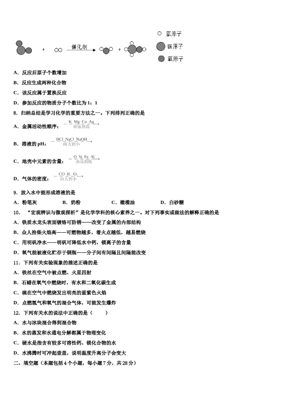
2/12
吉林省白山市2023-2024学年十校联考最后化学试题含解析.doc_第3页
3/12
吉林省白山市2023-2024学年十校联考最后化学试题注意事项:1.答卷前,考生务必将自己的姓名、准考证号填写在答题卡上。2.回答选择题时,选出每小题答案后,用铅笔把答题卡上对应题目的答案标号涂黑,如需改动,用橡皮擦干净后,再选涂其它答案标号。回答非选择题时,将答案写在答题卡上,写在本试卷上无效。3.考试结束后,将本试卷和答题卡一并交回。一、选择题(本题包括12个小题,每小题3分,共36分.每小题只有一个选项符合题意)1.下列实验操作符合安全、环保要求的是A.闻气体气味B.探究燃烧的条件C.铁丝在氧气中燃烧D.添加酒精2.下列事故的处理方法错误的是A.炒菜时,油锅着火,立即盖上锅盖B.图书室起火,立即用泡沫灭火器灭火C.发生一氧化碳中毒,立即转移到通风的地方救治D.如果浓硫酸沾到皮肤上,先用布檫,再用大量水冲洗,后涂上3%~5%的碳酸氢钠溶液3.下列图象能正确反映其对应关系的是A.电解水B.常温下向、混合溶液中滴加NaOH溶液C.两份完全相同的双氧水在有无的情况下产生D.在一定温度下向接近饱和的溶液中加入固体4.烧杯中盛满一定浓度的醋酸溶液(溶液密度约为1g/cm3),全部倾倒后烧杯内仍残留0.5mL溶液,用每次20mL蒸馏水冲洗了2次,此时烧杯中残留的醋酸溶液的浓度约为原先的()A.1/81B.1/820C.1/1681D.无法确定5.下列图示中的实验操作正确的是()A.B.C.D.6.实验室有一包含杂质的碳酸氢钠样品50g(杂质不含钠元素,受热不变化),其中钠元素的质量分数为23%,180℃时,将样品加热一段时间后称得固体质量为43.8g,则分解的碳酸氢钠占原碳酸氢钠的质量分数为(已知)A.60%B.47.3%C.40%D.33.6%7.如图是某化学反应的微观示意图,下列说法正确的是()A.反应后原子个数增加B.反应生成两种化合物C.该反应属于置换反应D.参加反应的物质分子个数比为1:18.归纳总结是学习化学的重要方法之一。下列排列正确的是A.金属活动性顺序:B.溶液的pH:C.地壳中元素的含量:D.气体的密度:9.放入水中能形成溶液的是A.粉笔灰B.奶粉C.橄榄油D.白砂糖10.“宏观辨识与微观探析”是化学学科的核心素养之一。对下列事实或做法的解释正确的是A.铁质水龙头表面镀铬可防锈——改变了金属的内部结构B.众人拾柴火焰高——可燃物越多,着火点越低,越易燃烧C.用明矾净水——明矾可降低水中钙、镁离子的含量D.氧气能被液化贮存于钢瓶——分子间有间隔且间隔能改变11.下列有关实验现象的描述正确的是A.铁丝在空气中被点燃、火星四射B.石蜡在氧气中燃烧时,有水和二氧化碳生成C.硫在空气中燃烧发出明亮的蓝紫色火焰D.点燃氢气和氧气的混合气体,可能发生爆炸12.下列有关水的说法中正确的是()A.水与冰块混合得到混合物B.水的蒸发和水通电分解都属于物理变化C.硬水是指含有较多可溶性钙、镁化合物的水D.水沸腾时可冲起壶盖,说明温度升高分子会变大二、填空题(本题包括4个小题,每小题7分,共28分)13.从微观的角度了解物质及其变化,更有助于认识物质组成和变化的本质。(1)图甲是水的微观示意图。①冰水混合体属纯净物,这是因为冰和水都是由_________构成的;②水变为冰,没有发生改变的有下列中的________。A分子体积B分子质量C分子之间的间隔③宏观上,水是由______________组成的。(2)图乙是NaC1和AgNO3在水溶液中反应的示意图(水分子未画出)。①NaC1和AgNO3能发生复分解反应,其实质是Ag+和__________结合形成了沉淀。②酸、碱、盐之间能发生复分解反应的实质是__________重新组合,有沉淀或气体或水生成。14.在社会综合实践活动中,学校组织学生到郊外踏青:(1)同学们刚下车就闻到阵阵花香,这是因为_____(从微观角度回答);(2)妈妈给小明带了用糯米制作的粽子,它能为人体提供的主要营养素是_____;(3)同学们在树林里发现了马蜂窝,老师劝诚别干“捅马蜂窝”的傻事,因为马蜂体内含有一种碱性物质,蛰咬后疼痛难忍,若发生此事故,就医前可用厨房中的_____(填调味品)先做简单处理,缓解疼痛:(4)返回时老师提醒同学们要把矿泉水瓶等垃圾随身带走,这个行为有利于缓解_____(填一种环境问题)。15....

1、当您付费下载文档后,您只拥有了使用权限,并不意味着购买了版权,文档只能用于自身使用,不得用于其他商业用途(如 [转卖]进行直接盈利或[编辑后售卖]进行间接盈利)。
2、本站所有内容均由合作方或网友上传,本站不对文档的完整性、权威性及其观点立场正确性做任何保证或承诺!文档内容仅供研究参考,付费前请自行鉴别。
3、如文档内容存在违规,或者侵犯商业秘密、侵犯著作权等,请点击“违规举报”。

碎片内容

吉林省白山市2023-2024学年十校联考最后化学试题含解析.doc

确认删除?