电脑桌面
添加内谋知识网--内谋文库,文书,范文下载到电脑桌面
安装后可以在桌面快捷访问

吉林省长春市绿园区重点中学2024届中考化学最后一模试卷含解析.doc

吉林省长春市绿园区重点中学2024届中考化学最后一模试卷含解析.doc_第1页
1/11
吉林省长春市绿园区重点中学2024届中考化学最后一模试卷含解析.doc_第2页
2/11
吉林省长春市绿园区重点中学2024届中考化学最后一模试卷含解析.doc_第3页
3/11
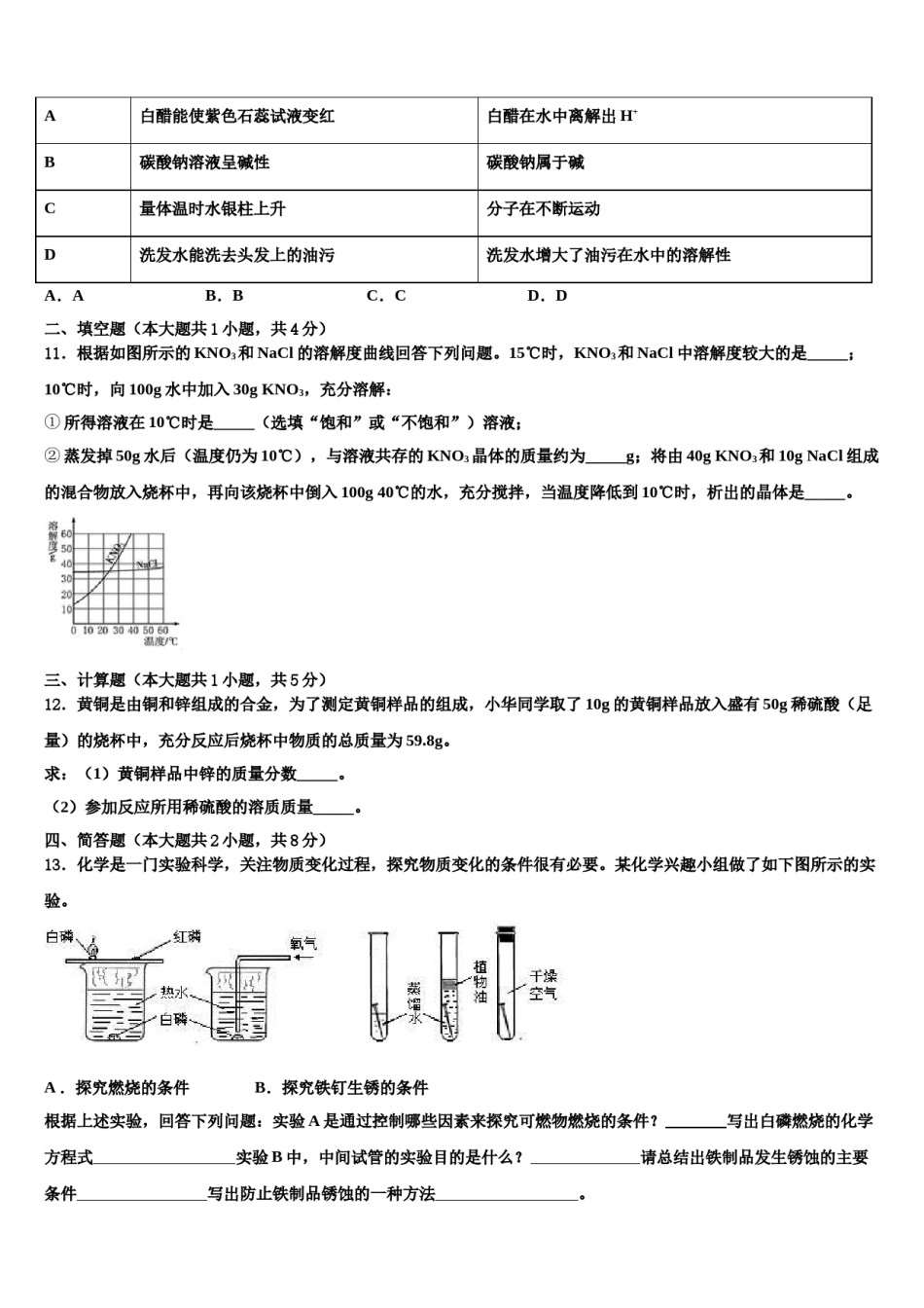
吉林省长春市绿园区重点中学2024届中考化学最后一模试卷注意事项1.考试结束后,请将本试卷和答题卡一并交回.2.答题前,请务必将自己的姓名、准考证号用0.5毫米黑色墨水的签字笔填写在试卷及答题卡的规定位置.3.请认真核对监考员在答题卡上所粘贴的条形码上的姓名、准考证号与本人是否相符.4.作答选择题,必须用2B铅笔将答题卡上对应选项的方框涂满、涂黑;如需改动,请用橡皮擦干净后,再选涂其他答案.作答非选择题,必须用05毫米黑色墨水的签字笔在答题卡上的指定位置作答,在其他位置作答一律无效.5.如需作图,须用2B铅笔绘、写清楚,线条、符号等须加黑、加粗.一、单选题(本大题共10小题,共20分)1.除去下列物质中的少量杂质,所选用的试剂及操作方法均不正确的是()选项物质杂质除去杂质的试剂或方法AO2H2O通入足量浓硫酸,干燥BNaCl泥沙加入足量的水溶解、过滤、蒸发CNaOHNa2CO3加入足量的稀盐酸至不再产生气泡DCaOCaCO3高温煅烧A.AB.BC.CD.D2.在一密闭容器中放入X、Y、Z、Q四种物质,在一定条件下发生化学反应,一段时间后,测得有关数据如下表,则关于此反应的认识正确的是()物质XYZQ反应前质量/g202137反应后质量/g15321未知A.物质Y一定是单质B.反应后物质Q的质量为12gC.反应过程中X、Q的质量比为9:4D.物质Z一定的该反应的催化剂3.下列关于空气的说法正确的是A.氮气约占总体积的21%B.氧气能支持燃烧C.稀有气体没有任何用途D.二氧化碳会造成酸雨4.化学使世界变得更美好,以下认识不正确的是()A.硬水对身体有害,生活中常用煮沸的方法将硬水软化B.化学元素与身体健康密切相关,食用加铁酱油可预防甲状腺肿大C.合理使用化肥可提高农作物产量,KNO3、(NH4)2HPO4都是复合肥D.使用天然气,相比其他化石燃料更加符合“低碳”理念5.下列实验现象描述不正确的是()A.氧化汞受热分解:红色粉末逐渐变成银白色液体B.硫在空气中燃烧:发出微弱淡蓝色火焰,放热,生成刺激性气味的气体C.铁丝与硫酸铜液反应:银白色固体表面覆盖一层紫红色固体,溶液由蓝色变为无色D.氯化铁溶液与氢氧化钠溶液反应:溶液中产生红褐色沉淀6.下列食物中富含蛋白质的是()A.米饭馒头B.红烧鲤鱼C.凉拌黄瓜D.红薯粉条7.除去下列物质中的少量杂质,所选试剂及操作方法都正确的是()选项物质杂质试剂操作方法AZnFeCl2水加水,过滤,洗涤,烘干BH2H2OCaO将气体通过盛有CaO的干燥管CCuOC无隔绝空气加热至高温DNaCl溶液NaOH稀盐酸加入过量稀盐酸A.AB.BC.CD.D8.下列化学方程式中符合题意且书写正确的是()A.将食盐水与石灰水混合:2NaCl+Ca(OH)2=2NaOH+CaCl2B.验证金属Cu比Ag活泼:Cu+2AgCl=CuCl2+2AgC.正常雨水偏弱酸性的原因:CO2+H2O=H2CO3D.用石灰水检验二氧化碳:Ca(OH)2+CO2=CaCO3+H2O9.明矾和水发生反应生成一种吸附力很强的絮状物,可用来净化水,发生反应的化学方程式为,则X的化学式为A.SO2B.H2SO4C.H2SD.H2O210.下列叙述I和叙述Ⅱ均正确,且有因果关系的是()叙述I叙述ⅡA白醋能使紫色石蕊试液变红白醋在水中离解出H+B碳酸钠溶液呈碱性碳酸钠属于碱C量体温时水银柱上升分子在不断运动D洗发水能洗去头发上的油污洗发水增大了油污在水中的溶解性A.AB.BC.CD.D二、填空题(本大题共1小题,共4分)11.根据如图所示的KNO3和NaCl的溶解度曲线回答下列问题。15℃时,KNO3和NaCl中溶解度较大的是_____;10℃时,向100g水中加入30gKNO3,充分溶解:①所得溶液在10℃时是_____(选填“饱和”或“不饱和”)溶液;②蒸发掉50g水后(温度仍为10℃),与溶液共存的KNO3晶体的质量约为_____g;将由40gKNO3和10gNaCl组成的混合物放入烧杯中,再向该烧杯中倒入100g40℃的水,充分搅拌,当温度降低到10℃时,析出的晶体是_____。三、计算题(本大题共1小题,共5分)12.黄铜是由铜和锌组成的合金,为了测定黄铜样品的组成,小华同学取了10g的黄铜样品放入盛有50g稀硫酸(足量)的烧杯中,充分反应后烧杯中物质的总质量为59.8g。求:(1)黄铜样品中锌的质量分数_____。(2)参加反应所用稀硫酸的溶质质量_____。四、简答题(本大题共2小...

1、当您付费下载文档后,您只拥有了使用权限,并不意味着购买了版权,文档只能用于自身使用,不得用于其他商业用途(如 [转卖]进行直接盈利或[编辑后售卖]进行间接盈利)。
2、本站所有内容均由合作方或网友上传,本站不对文档的完整性、权威性及其观点立场正确性做任何保证或承诺!文档内容仅供研究参考,付费前请自行鉴别。
3、如文档内容存在违规,或者侵犯商业秘密、侵犯著作权等,请点击“违规举报”。

碎片内容

吉林省长春市绿园区重点中学2024届中考化学最后一模试卷含解析.doc

确认删除?