电脑桌面
添加内谋知识网--内谋文库,文书,范文下载到电脑桌面
安装后可以在桌面快捷访问

四川省乐至县联考2024年中考化学模拟试题含解析.doc

四川省乐至县联考2024年中考化学模拟试题含解析.doc_第1页
1/14
四川省乐至县联考2024年中考化学模拟试题含解析.doc_第2页
2/14
四川省乐至县联考2024年中考化学模拟试题含解析.doc_第3页
3/14
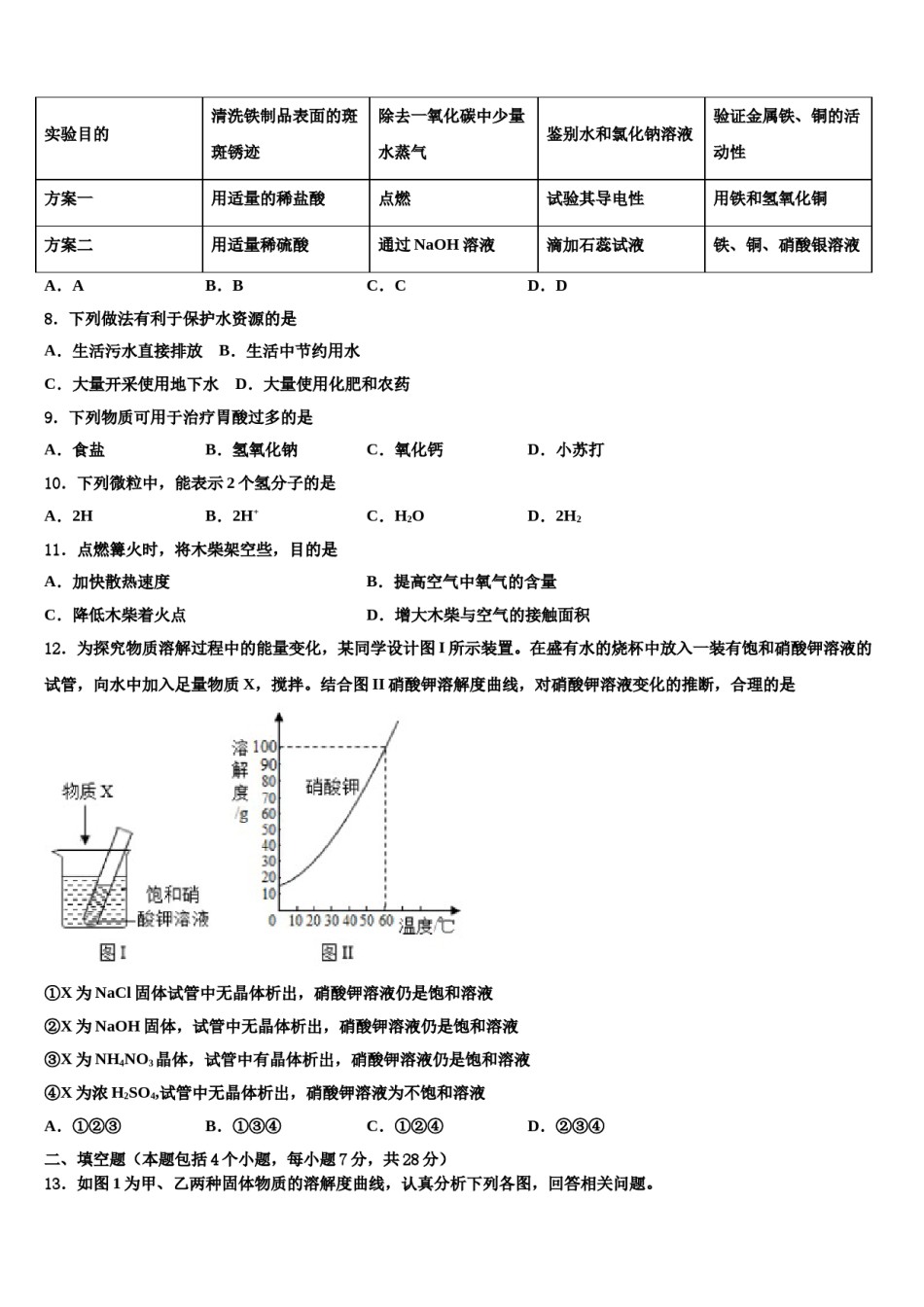
四川省乐至县联考2024年中考化学模拟试题注意事项1.考试结束后,请将本试卷和答题卡一并交回.2.答题前,请务必将自己的姓名、准考证号用0.5毫米黑色墨水的签字笔填写在试卷及答题卡的规定位置.3.请认真核对监考员在答题卡上所粘贴的条形码上的姓名、准考证号与本人是否相符.4.作答选择题,必须用2B铅笔将答题卡上对应选项的方框涂满、涂黑;如需改动,请用橡皮擦干净后,再选涂其他答案.作答非选择题,必须用05毫米黑色墨水的签字笔在答题卡上的指定位置作答,在其他位置作答一律无效.5.如需作图,须用2B铅笔绘、写清楚,线条、符号等须加黑、加粗.一、选择题(本题包括12个小题,每小题3分,共36分.每小题只有一个选项符合题意)1.为减缓化学反应速率,下列做法合理的是A.面团发酵时放在温热处B.在食品密封包装时充入氮气C.煤燃烧时向煤炉中鼓入空气D.用食醋除水垢时使用浓度高的食醋2.将一定质量的铁粉加入MgSO4和CuSO4的混合溶液中,充分反应后过滤,得滤液M和滤渣N。然后,向滤渣N中加入足量的稀盐酸,有气泡产生。根据实验现象判断,下列说法中不正确的是A.滤液M中一定存在Fe2+和Mg2+B.滤液M的颜色为浅绿色C.滤渣N中一定没有MgD.滤渣N的质量小于加入铁粉的质量3.下列关于电解水实验的说法错误的是A.证明了水是由氢元素和氧元素组成的B.负极产生的气体可以使带火星的木条复燃C.相关反应可表示为2H2O2H2↑+O2↑D.反应前后元素种类没变但物质种类发生了改变4.下列图示实验操作中,正确的是()A.点燃酒精灯B.稀释浓硫酸C.读出液体的体积D.取用大理石块5.下列有关化学实验操作的先后顺序正确的是A.实验室制取二氧化碳时,先加稀盐酸,后加石灰石B.实验室制取二氧化碳时,先装药品,后检查装置的气密性C.组装制取氧气的实验装置时,先左后右、先下后上D.用氯酸钾制取氧气实验结束时,先熄灭酒精灯,后从水中移出导管6.向氢氧化钡溶液中滴加稀硫酸溶液至过量,其图像关系如下图所示,横坐标为加入稀硫酸的质量,则下图中纵坐标应为()A.溶液中水的质量B.溶液中沉淀的质量C.溶液中钡离子的数目D.溶液中氢氧化钡的溶质质量分数7.某同学对下列四个实验都设计了两种实验方法,其中方案一不可行、方案二可行的是选项ABCD实验目的清洗铁制品表面的斑除去一氧化碳中少量鉴别水和氯化钠溶液验证金属铁、铜的活斑锈迹水蒸气动性方案一用适量的稀盐酸点燃试验其导电性用铁和氢氧化铜方案二用适量稀硫酸通过NaOH溶液滴加石蕊试液铁、铜、硝酸银溶液A.AB.BC.CD.D8.下列做法有利于保护水资源的是A.生活污水直接排放B.生活中节约用水C.大量开采使用地下水D.大量使用化肥和农药9.下列物质可用于治疗胃酸过多的是A.食盐B.氢氧化钠C.氧化钙D.小苏打10.下列微粒中,能表示2个氢分子的是A.2HB.2H+C.H2OD.2H211.点燃篝火时,将木柴架空些,目的是B.提高空气中氧气的含量A.加快散热速度C.降低木柴着火点D.增大木柴与空气的接触面积12.为探究物质溶解过程中的能量变化,某同学设计图I所示装置。在盛有水的烧杯中放入一装有饱和硝酸钾溶液的试管,向水中加入足量物质X,搅拌。结合图II硝酸钾溶解度曲线,对硝酸钾溶液变化的推断,合理的是①X为NaCl固体试管中无晶体析出,硝酸钾溶液仍是饱和溶液②X为NaOH固体,试管中无晶体析出,硝酸钾溶液仍是饱和溶液③X为NH4NO3晶体,试管中有晶体析出,硝酸钾溶液仍是饱和溶液④X为浓H2SO4,试管中无晶体析出,硝酸钾溶液为不饱和溶液A.①②③B.①③④C.①②④D.②③④二、填空题(本题包括4个小题,每小题7分,共28分)13.如图1为甲、乙两种固体物质的溶解度曲线,认真分析下列各图,回答相关问题。(1)乙物质对应的溶解度曲线是___________(填“M”或“N”)。(2)某同学按图2所示进行实验,得到相应的溶液,A烧杯中的溶液是_____________(填“饱和”或“不饱和”)溶液,C烧杯中溶液的质量为________g。(3)下列有关说法正确的是__________。At1℃时,甲的饱和溶液中溶质与溶液的质量比为2:5Bt1℃时,将甲、乙的饱和溶液分别恒温蒸发等质量的水,析出固体质量相等C将t2℃甲、乙的饱和溶...

1、当您付费下载文档后,您只拥有了使用权限,并不意味着购买了版权,文档只能用于自身使用,不得用于其他商业用途(如 [转卖]进行直接盈利或[编辑后售卖]进行间接盈利)。
2、本站所有内容均由合作方或网友上传,本站不对文档的完整性、权威性及其观点立场正确性做任何保证或承诺!文档内容仅供研究参考,付费前请自行鉴别。
3、如文档内容存在违规,或者侵犯商业秘密、侵犯著作权等,请点击“违规举报”。

碎片内容

四川省乐至县联考2024年中考化学模拟试题含解析.doc

确认删除?