电脑桌面
添加内谋知识网--内谋文库,文书,范文下载到电脑桌面
安装后可以在桌面快捷访问

四川省凉山彝族自治州2023-2024学年中考化学最后一模试卷含解析.doc

四川省凉山彝族自治州2023-2024学年中考化学最后一模试卷含解析.doc_第1页
1/11
四川省凉山彝族自治州2023-2024学年中考化学最后一模试卷含解析.doc_第2页
2/11
四川省凉山彝族自治州2023-2024学年中考化学最后一模试卷含解析.doc_第3页
3/11
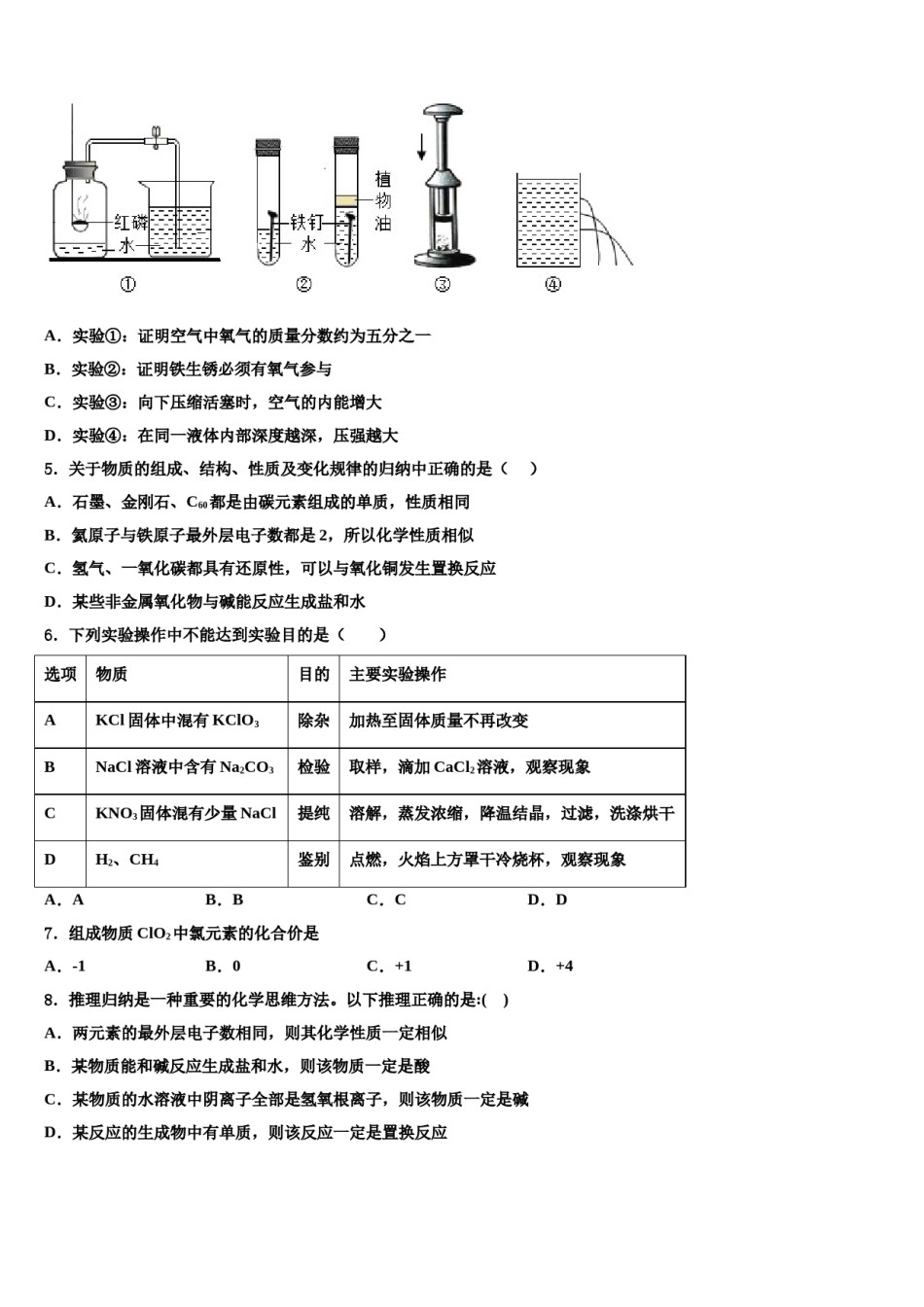
四川省凉山彝族自治州2023-2024学年中考化学最后一模试卷考生须知:1.全卷分选择题和非选择题两部分,全部在答题纸上作答。选择题必须用2B铅笔填涂;非选择题的答案必须用黑色字迹的钢笔或答字笔写在“答题纸”相应位置上。2.请用黑色字迹的钢笔或答字笔在“答题纸”上先填写姓名和准考证号。3.保持卡面清洁,不要折叠,不要弄破、弄皱,在草稿纸、试题卷上答题无效。一、选择题(本题包括12个小题,每小题3分,共36分.每小题只有一个选项符合题意)1.做木炭还原氧化铜实验,一段时间后停止加热,测得剩余固体中铜元素与氧元素的物质的量之比为7:5,则已反应的氧化铜与剩余氧化铜的质量比是A.1:1B.2:5C.5:2D.3:22.生活中化学无处不在,下列说法错误的是A.10mL的酒精与10mL的水混合后,总体积小于20mLB.金刚石的硬度比生铁大C.胃酸过多可服用少量熟石灰D.施肥时,碳酸氢铵不能与熟石灰共同施用3.小陈在探究氯化钙的性质,进行图甲所示的实验。试验后,他向反应后的溶液中逐滴滴加碳酸钠溶液,溶液pH的变化如图所示,下列分析正确的是()A.图甲中实验仪器操作无误B.图乙中d﹣m段反应过程中有沉淀产生C.图乙中m﹣n段反应过程中有气泡产生D.图乙中n点之后溶液中的溶质有Na2CO3和NaCl4.下图实验所得出的结论不正确的是A.实验①:证明空气中氧气的质量分数约为五分之一B.实验②:证明铁生锈必须有氧气参与C.实验③:向下压缩活塞时,空气的内能增大D.实验④:在同一液体内部深度越深,压强越大5.关于物质的组成、结构、性质及变化规律的归纳中正确的是()A.石墨、金刚石、C60都是由碳元素组成的单质,性质相同B.氦原子与铁原子最外层电子数都是2,所以化学性质相似C.氢气、一氧化碳都具有还原性,可以与氧化铜发生置换反应D.某些非金属氧化物与碱能反应生成盐和水6.下列实验操作中不能达到实验目的是()选项物质目的主要实验操作AKCl固体中混有KClO3除杂加热至固体质量不再改变BNaCl溶液中含有Na2CO3检验取样,滴加CaCl2溶液,观察现象CKNO3固体混有少量NaCl提纯溶解,蒸发浓缩,降温结晶,过滤,洗涤烘干DH2、CH4鉴别点燃,火焰上方罩干冷烧杯,观察现象A.AB.BC.CD.D7.组成物质ClO2中氯元素的化合价是A.-1B.0C.+1D.+48.推理归纳是一种重要的化学思维方法。以下推理正确的是:()A.两元素的最外层电子数相同,则其化学性质一定相似B.某物质能和碱反应生成盐和水,则该物质一定是酸C.某物质的水溶液中阴离子全部是氢氧根离子,则该物质一定是碱D.某反应的生成物中有单质,则该反应一定是置换反应9.某溶液可能含有盐酸、硫酸、硝酸钠、氯化铜中的一种或几种,为了探究其组成,向一定质量的该溶液中逐滴加入氢氧化钡溶液,生成沉淀的质量与所加氢氧化钡溶液的质量之间的关系如图所示。下列相关说法正确的是A.加入氢氧化钡溶液至过量,共发生了三个化学反应B.该溶液一定含有盐酸、氯化铜,可能含有硝酸钠C.反应过程生成的沉淀一定有氢氧化铜,可能有硫酸钡D.到达b点时所消耗氢氧化钡溶液中溶质的质量是17.1g10.“宏观辨识与微观探析”是化学学科的核心素养之一。对下列事实或做法的解释正确的是A.氢气燃烧生成水——原子种类发生改变B.金刚石和石墨的物理性质不同——碳原子的结构不同C.铁质水龙头表面镀铬可防锈——改变了金属的内部结构D.氧气能被液化贮存于钢瓶中——分子间有间隔且间隔能改变11.下列说法科学的是()A.用加碘食盐预防贫血B.用亚硝酸钠腌制腊肉C.用食醋清洗热水瓶里长期积淀的水垢D.用甲醛浸泡食物防止腐烂12.下列解释不正确的是()A.八月十五桂花香——分子不停地运动B.1个水分子的质量约是3×10-26kg——分子质量很小C.水变成水蒸气——水分子的化学性质发生了变化D.物质的热胀冷缩现象——分子间的间隔不同二、填空题(本题包括4个小题,每小题7分,共28分)13.有机物的命名与它的构成规律紧密相关。如有机物甲烷(CH4)、乙烷(C2H6)、丙烷(C3H8),按此规律,丁烷的化学式为。14.“液态阳光”是指由阳光、二氧化碳和水通过人工光合得到的绿色液态燃料。其有望驱动未来能源世界。下图为模拟...

1、当您付费下载文档后,您只拥有了使用权限,并不意味着购买了版权,文档只能用于自身使用,不得用于其他商业用途(如 [转卖]进行直接盈利或[编辑后售卖]进行间接盈利)。
2、本站所有内容均由合作方或网友上传,本站不对文档的完整性、权威性及其观点立场正确性做任何保证或承诺!文档内容仅供研究参考,付费前请自行鉴别。
3、如文档内容存在违规,或者侵犯商业秘密、侵犯著作权等,请点击“违规举报”。

碎片内容

四川省凉山彝族自治州2023-2024学年中考化学最后一模试卷含解析.doc

确认删除?