电脑桌面
添加内谋知识网--内谋文库,文书,范文下载到电脑桌面
安装后可以在桌面快捷访问

四川省南充市重点达标名校2024年中考四模化学试题含解析.doc

四川省南充市重点达标名校2024年中考四模化学试题含解析.doc_第1页
1/12
四川省南充市重点达标名校2024年中考四模化学试题含解析.doc_第2页
2/12
四川省南充市重点达标名校2024年中考四模化学试题含解析.doc_第3页
3/12
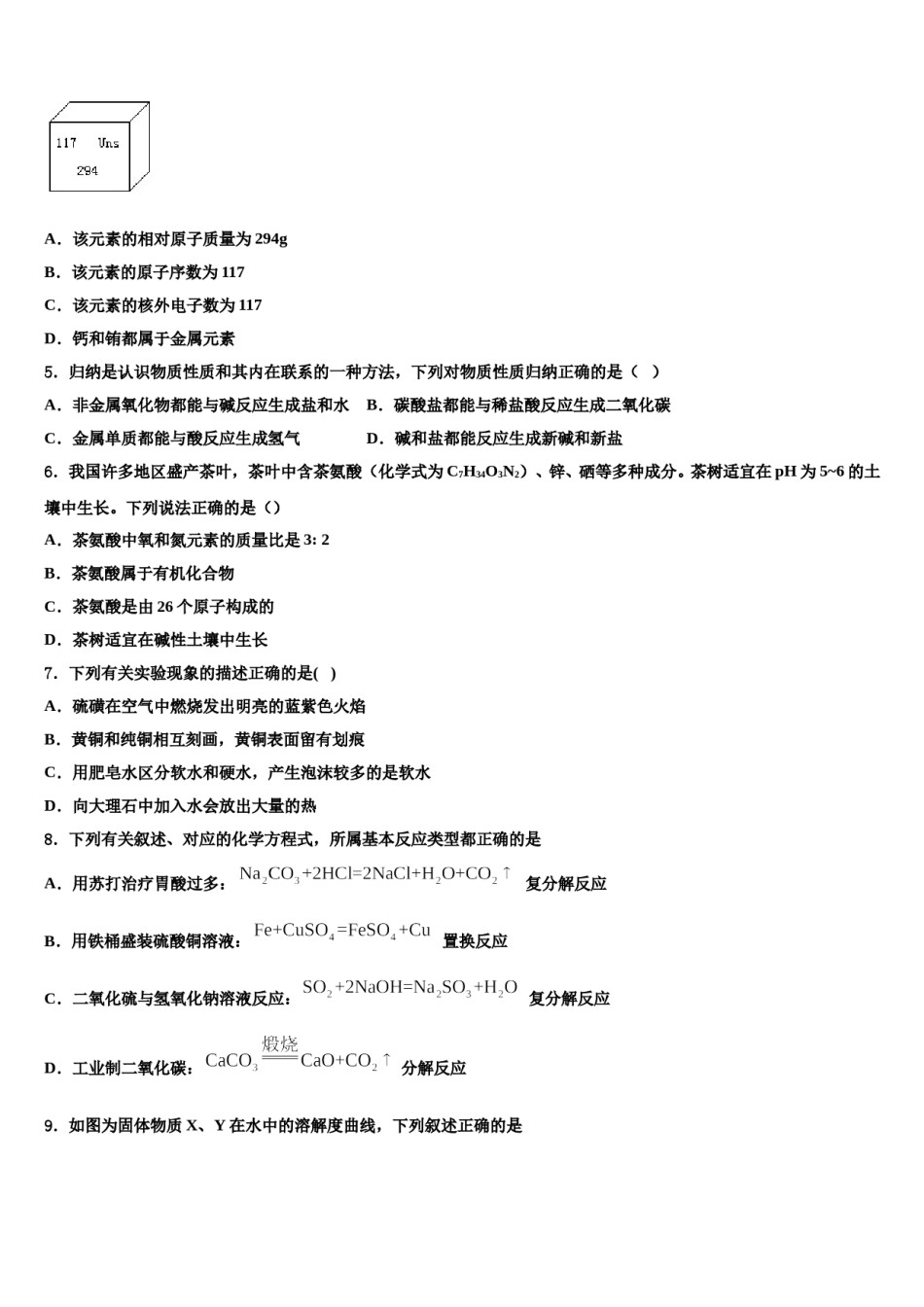
四川省南充市重点达标名校2024年中考四模化学试题请考生注意:1.请用2B铅笔将选择题答案涂填在答题纸相应位置上,请用0.5毫米及以上黑色字迹的钢笔或签字笔将主观题的答案写在答题纸相应的答题区内。写在试题卷、草稿纸上均无效。2.答题前,认真阅读答题纸上的《注意事项》,按规定答题。一、单选题(本大题共15小题,共30分)1.15%的H2O2溶液在二氧化锰催化作用下会剧烈反应产生O2,若实验室用此药品制取O2,下列装置中最合理的是A.B.C.D.2.下列发生的变化,属于化学变化的是B.活性炭净化水A.海水晒盐C.风力发电D.钢铁生锈3.下列各组叙述中,有错误的是()A.钙、铁、锌都是人体必需的微量元素;维生素是给人体提供能量的主要物质B.使用食品添加剂必须严格遵守国家有关规定;发现煤气泄漏应立即关闭阀门,开窗通风C.用肥皂水鉴别硬水和软水;用pH试纸测定“可乐”的酸碱度D.氢能源的大量应用需要解决能耗、储运等问题;消防队员用高压水枪灭火的依据是降低温度至可燃物的着火点以下4.最近科学家用钙原子轰击铕原子,合成117号元素(部分信息如图所示)。下列说法错误的是A.该元素的相对原子质量为294gB.该元素的原子序数为117C.该元素的核外电子数为117D.钙和铕都属于金属元素5.归纳是认识物质性质和其内在联系的一种方法,下列对物质性质归纳正确的是()A.非金属氧化物都能与碱反应生成盐和水B.碳酸盐都能与稀盐酸反应生成二氧化碳C.金属单质都能与酸反应生成氢气D.碱和盐都能反应生成新碱和新盐6.我国许多地区盛产茶叶,茶叶中含茶氨酸(化学式为C7H34O3N2)、锌、硒等多种成分。茶树适宜在pH为5~6的土壤中生长。下列说法正确的是()A.茶氨酸中氧和氮元素的质量比是3:2B.茶氨酸属于有机化合物C.茶氨酸是由26个原子构成的D.茶树适宜在碱性土壤中生长7.下列有关实验现象的描述正确的是()A.硫磺在空气中燃烧发出明亮的蓝紫色火焰B.黄铜和纯铜相互刻画,黄铜表面留有划痕C.用肥皂水区分软水和硬水,产生泡沫较多的是软水D.向大理石中加入水会放出大量的热8.下列有关叙述、对应的化学方程式,所属基本反应类型都正确的是A.用苏打治疗胃酸过多:复分解反应B.用铁桶盛装硫酸铜溶液:置换反应C.二氧化硫与氢氧化钠溶液反应:复分解反应D.工业制二氧化碳:分解反应9.如图为固体物质X、Y在水中的溶解度曲线,下列叙述正确的是A.40°C时,物质X的溶解度为50B.当Y中混有少量X可用降温结晶的方法提纯YC.30°C时,向50g20%的X溶液中加入50g水可获得10%的X溶液D.20°C时,可以配制溶质质量分数为40%物质Y的溶液10.河南是粮食生产大省。粮食生产离不开化肥,下列关于化肥的说法正确的是A.硝酸钾是常用的氮肥B.钾肥能增强作物的抗倒伏能力C.磷肥能使作物枝叶茂盛,叶色浓绿D.农家肥和化肥不能同时施用11.同志在十九大报告中指出,加快生态文明体制改革,建设美丽中国。下列相关说法正确的是A.鼓励燃煤发电,实现区域电力互惠共享B.推进资源全面节约和循环利用,实施国家节水行动C.为保护环境,将农田秸秆焚烧处理D.大力发展化石能源,满足工业生产需求12.通过下列实验,不能达到实验目的是A.测定空气里氧气含量B.证明蜡烛中含碳、氢元素C.探究二氧化碳性质D.探究铁生锈需要氧气13.下列有关物质的鉴别方案错误的是A.用澄清石灰水鉴别氮气和二氧化碳B.用肥皂水鉴别硬水和软水C.用闻气味的方法鉴别白酒和白醋D.用稀盐酸鉴别碳酸钠粉末和碳酸钙粉末14.区分下列各组物质,所加试剂或操作方法都正确的是()选项需区分的物质方法一方法二A烧碱和熟石灰滴加稀盐酸,观察是否产生气泡溶于水观察溶解性B黄金和黄铜灼烧后观察颜色加入稀盐酸C氧气和氢气通入紫色石蕊试液通过灼热的氧化铜D食盐水和稀盐酸闻气味滴加硝酸银溶液A.AB.BC.CD.D15.下列离子能在pH=11的溶液中大量共存的是()A.K+、NO3﹣、Na+、OH﹣B.CO32﹣、K+、Cl﹣、Ca2+C.H+、Ba2+、Cl﹣、SO42﹣D.K+、OH﹣、SO42﹣、Cu2+二、填空题(本大题共1小题,共6分)16.如图是a、b、c三种物质的溶解度曲线,a与c的溶解度曲线相交于P点,据图回答:P点的含义是_____;...

1、当您付费下载文档后,您只拥有了使用权限,并不意味着购买了版权,文档只能用于自身使用,不得用于其他商业用途(如 [转卖]进行直接盈利或[编辑后售卖]进行间接盈利)。
2、本站所有内容均由合作方或网友上传,本站不对文档的完整性、权威性及其观点立场正确性做任何保证或承诺!文档内容仅供研究参考,付费前请自行鉴别。
3、如文档内容存在违规,或者侵犯商业秘密、侵犯著作权等,请点击“违规举报”。

碎片内容

四川省南充市重点达标名校2024年中考四模化学试题含解析.doc

确认删除?