电脑桌面
添加内谋知识网--内谋文库,文书,范文下载到电脑桌面
安装后可以在桌面快捷访问

四川省宜宾市翠屏区中学2024年中考二模化学试题含解析.doc

四川省宜宾市翠屏区中学2024年中考二模化学试题含解析.doc_第1页
1/14
四川省宜宾市翠屏区中学2024年中考二模化学试题含解析.doc_第2页
2/14
四川省宜宾市翠屏区中学2024年中考二模化学试题含解析.doc_第3页
3/14
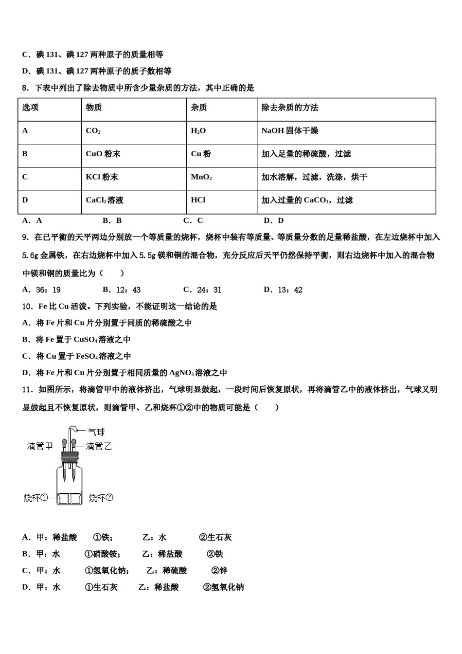
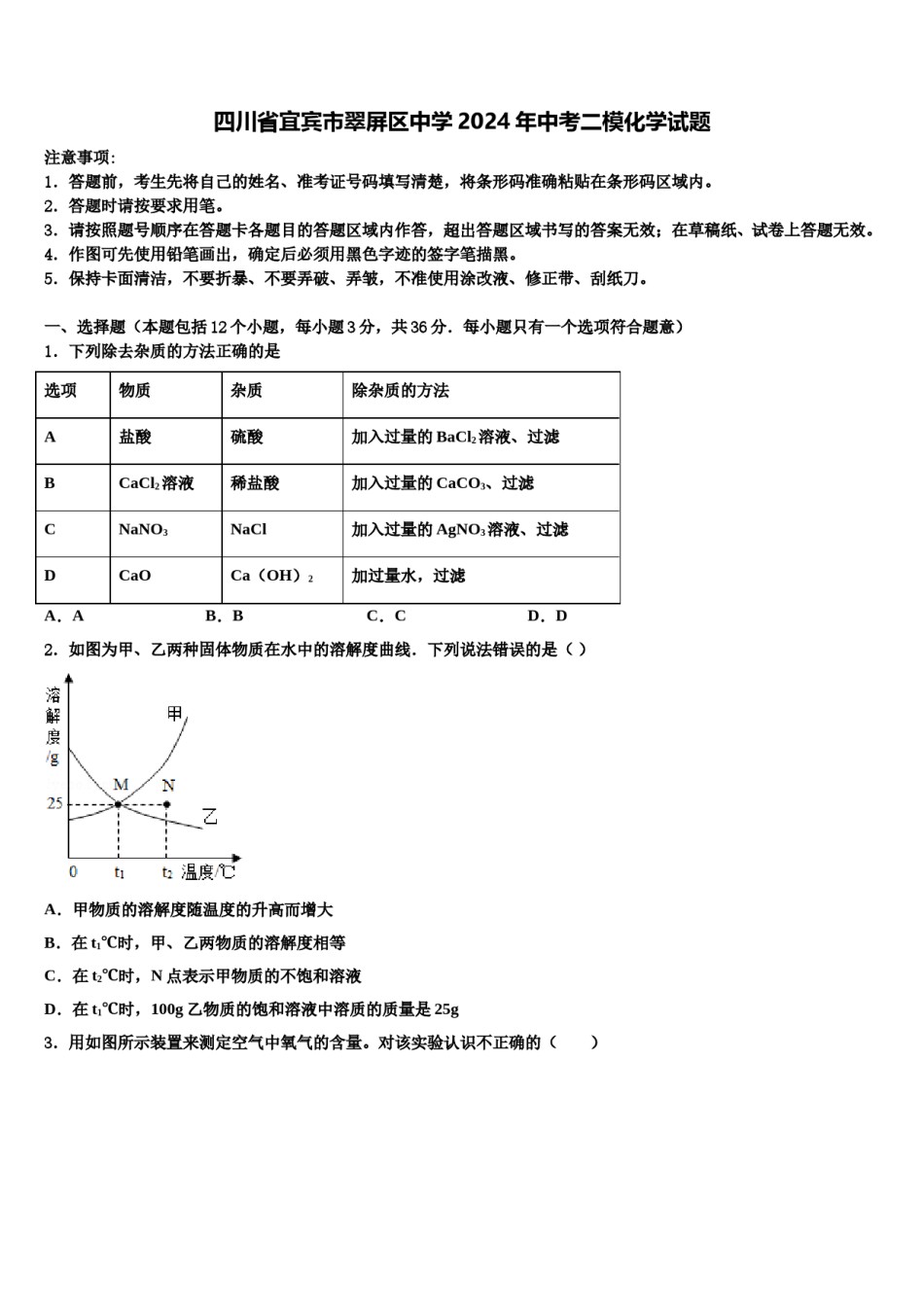
四川省宜宾市翠屏区中学2024年中考二模化学试题注意事项:1.答题前,考生先将自己的姓名、准考证号码填写清楚,将条形码准确粘贴在条形码区域内。2.答题时请按要求用笔。3.请按照题号顺序在答题卡各题目的答题区域内作答,超出答题区域书写的答案无效;在草稿纸、试卷上答题无效。4.作图可先使用铅笔画出,确定后必须用黑色字迹的签字笔描黑。5.保持卡面清洁,不要折暴、不要弄破、弄皱,不准使用涂改液、修正带、刮纸刀。一、选择题(本题包括12个小题,每小题3分,共36分.每小题只有一个选项符合题意)1.下列除去杂质的方法正确的是选项物质杂质除杂质的方法A盐酸硫酸加入过量的BaCl2溶液、过滤BCaCl2溶液稀盐酸加入过量的CaCO3、过滤CNaNO3NaCl加入过量的AgNO3溶液、过滤DCaOCa(OH)2加过量水,过滤A.AB.BC.CD.D2.如图为甲、乙两种固体物质在水中的溶解度曲线.下列说法错误的是()A.甲物质的溶解度随温度的升高而增大B.在t1℃时,甲、乙两物质的溶解度相等C.在t2℃时,N点表示甲物质的不饱和溶液D.在t1℃时,100g乙物质的饱和溶液中溶质的质量是25g3.用如图所示装置来测定空气中氧气的含量。对该实验认识不正确的()A.红磷的量不足会影响实验结论B.装置不漏气是实验成功的重要因素之一C.将红磷改为碳也能得到正确的实验结论D.打开止水夹,集气瓶内气体压强的减少会导致水面的上升4.下列现象属于化学变化的是()A.加热铁锅会发烫B.打开浓盐酸的瓶盖,一段时间后质量减少了C.家庭用活性炭净化水D.铁钉在潮湿空气中生锈5.“低碳经济,低碳生活”内涵之一是减少二氧化碳的排放,已成为社会发展和家庭生活的主流。下列行为不符合“低碳”理念的是A.为提高生活水平,大量使用空调、电热水噐、电视机等电器B.发展太阳能、风能等新能源C.近距离出行时,用自行车替代机动车D.研制、推广使用以氢气、氧气提供动力的客车6.如图是甲、乙两种固体物质在水中的溶解度曲线。下列说法不正确的是()A.t1℃时,甲、乙两种物质的饱和溶液中溶质的质量分数相等B.t2℃时,甲的饱和溶液中溶质的质量分数为50%C.质量相同的甲、乙饱和溶液,由t2℃降温到t1℃,甲比乙析出晶体的质量多D.t2℃时,将20g甲物质加入50g水中,充分溶解后溶液的质量为70g7.加碘食盐能补充入体所需的碘元素。碘131原子和碘127原子都属于碘元素。下列说法不正确的是A.碘属于微量元素B.缺碘易患甲状腺肿大C.碘131、碘127两种原子的质量相等D.碘131、碘127两种原子的质子数相等8.下表中列出了除去物质中所含少量杂质的方法,其中正确的是选项物质杂质除去杂质的方法ACO2H2ONaOH固体干燥BCuO粉末Cu粉加入足量的稀硫酸,过滤CKCl粉末MnO2加水溶解,过滤,洗涤,烘干DCaCl2溶液HCl加入过量的CaCO3,过滤A.AB.BC.CD.D9.在已平衡的天平两边分别放一个等质量的烧杯,烧杯中装有等质量、等质量分数的足量稀盐酸,在左边烧杯中加入5.6g金属铁,在右边烧杯中加入5.5g镁和铜的混合物,充分反应后天平仍然保持平衡,则右边烧杯中加入的混合物中镁和铜的质量比为()A.36:19B.12:43C.24:31D.13:4210.Fe比Cu活泼。下列实验,不能证明这一结论的是A.将Fe片和Cu片分别置于同质的稀硫酸之中B.将Fe置于CuSO4溶液之中C.将Cu置于FeSO4溶液之中D.将Fe片和Cu片分别置于相同质量的AgNO3溶液之中11.如图所示,将滴管甲中的液体挤出,气球明显鼓起,一段时间后恢复原状,再将滴管乙中的液体挤出,气球又明显鼓起且不恢复原状,则滴管甲、乙和烧杯①②中的物质可能是()A.甲:稀盐酸①铁;乙:水②生石灰B.甲:水②铁C.甲:水①硝酸铵;乙:稀盐酸②锌D.甲:水②氢氧化钠①氢氧化钠;乙:稀硫酸①生石灰乙:稀盐酸12.下列图象能正确反映对应变化关系的是()①加热高锰酸钾;②将硝酸钾饱和溶液升高温度;③将等浓度的稀盐酸分别加入到等质量的锌粉和镁粉中至固体完全消失;④在稀硫酸和硫酸铜的混合溶液中逐滴加入过量的火碱溶液。A.①②③④B.①②④C.③④D.①②二、填空题(本题包括4个小题,每小题7分,共28分)13.2018年我国新能源汽车的补贴金额将普遍下降。新标准还对电池...

1、当您付费下载文档后,您只拥有了使用权限,并不意味着购买了版权,文档只能用于自身使用,不得用于其他商业用途(如 [转卖]进行直接盈利或[编辑后售卖]进行间接盈利)。
2、本站所有内容均由合作方或网友上传,本站不对文档的完整性、权威性及其观点立场正确性做任何保证或承诺!文档内容仅供研究参考,付费前请自行鉴别。
3、如文档内容存在违规,或者侵犯商业秘密、侵犯著作权等,请点击“违规举报”。

碎片内容

四川省宜宾市翠屏区中学2024年中考二模化学试题含解析.doc

确认删除?