电脑桌面
添加内谋知识网--内谋文库,文书,范文下载到电脑桌面
安装后可以在桌面快捷访问

四川省巴中南江县联考2024年中考三模化学试题含解析.doc

四川省巴中南江县联考2024年中考三模化学试题含解析.doc_第1页
1/11
四川省巴中南江县联考2024年中考三模化学试题含解析.doc_第2页
2/11
四川省巴中南江县联考2024年中考三模化学试题含解析.doc_第3页
3/11
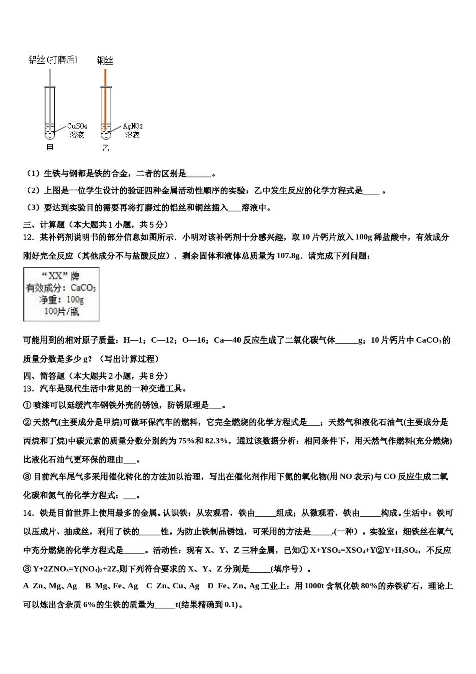
四川省巴中南江县联考2024年中考三模化学试题注意事项1.考试结束后,请将本试卷和答题卡一并交回.2.答题前,请务必将自己的姓名、准考证号用0.5毫米黑色墨水的签字笔填写在试卷及答题卡的规定位置.3.请认真核对监考员在答题卡上所粘贴的条形码上的姓名、准考证号与本人是否相符.4.作答选择题,必须用2B铅笔将答题卡上对应选项的方框涂满、涂黑;如需改动,请用橡皮擦干净后,再选涂其他答案.作答非选择题,必须用05毫米黑色墨水的签字笔在答题卡上的指定位置作答,在其他位置作答一律无效.5.如需作图,须用2B铅笔绘、写清楚,线条、符号等须加黑、加粗.一、单选题(本大题共10小题,共20分)1.分类法是化学学习和研究的重要方法之一。下列分类正确的是A.常见的碱:烧碱、纯碱、熟石灰B.混合物:石油、空气、冰水共存物C.合成材料:合金、塑料、合成纤维D.有机物:甲烷、醋酸、葡萄糖2.在等质量、同浓度的稀硫酸中分别投人Mg、Al、Fe的粉末,完全溶解后,溶液质量仍相等,则投入金属的质量关系是A.Mg>Al>FeB.Al>Mg>FeC.Fe>Mg>AlD.Mg=Al=Fe3.用分子的观点解释下列现象,不正确的是()A.水变成水蒸气,体积变大﹣﹣分子间隔发生变化B.一滴水中含有1.7×1021个水分子﹣﹣分子的质量和体积都非常小C.等体积的空气比水更容易压缩﹣﹣气体分子比固体分子大D.等质量的糖在热水中比在冷水中溶解得更快﹣﹣温度越高分子运动越快4.下列有关二氧化碳的检验、制备和用途能达到目的的是()A.干冰用于人工降雨B.二氧化碳气体通入紫色石蕊试液中,溶液变为蓝色C.用块状石灰石和稀硫酸迅速制备大量二氧化碳D.将燃着的木条伸入集气瓶,火焰立即熄灭,证明瓶内原有气体就是二氧化碳5.古罗马贵族阶层发现一种金属器皿,用其盛葡萄酒可除掉酒中的酸而使酒味纯正。已知,除酸过程酸与金属间发生了置换反应。下列有关推断肯定错误的是B.葡萄酒属于混合物A.葡萄酒的pH<7C.除酸过程的反应产物之一为H2D.该金属比铜更不活泼6.除去下列物质中的少量杂质,所选用的试剂及操作方法均正确的是()选项物质(括号内为杂质)试剂操作方法AHCl(CO2)适量NaOH溶液洗气BNaCl(NaOH)过量稀盐酸蒸发结晶CCO2(CO)足量O2点燃D稀盐酸(稀硫酸)适量硝酸钡溶液过滤A.AB.BC.CD.D7.由原子直接构成的物质是A.铁B.氧气C.一氧化碳D.水8.下表是几种原子或分子的示意图,根据图示的反应历程判断,下列说法错误的是()图例原子或分1个A原1个B原1个C原1个D原1个AD21个B2分1个BD21个CB分子子子子子分子子分子子A.该反应是置换反应B.反应中间阶段发生了化合反应C.反应结束阶段发生了复分解反应D.物质C是反应的催化剂9.下列天于碳及其化合物说法正确的是()A.金刚石、石墨物理性质差异大,是由于构成它们的原子内部结构不同B.一氧化碳中的杂质二氧化碳,可通过灼热的氧化铜粉末去除C.一氧化碳、二氧化碳性质不同,是由于其分子构成不同D.一氧化碳转化为二氧化碳,只能通过与氧气反应实现10.在Cu(NO3)2、AgNO3混合溶液中加入一定量的铁粉,充分反应后过滤,向滤渣中滴加稀硫酸时无气泡产生,下列说法正确的是()A.滤渣中一定有Ag和CuB.滤渣中一定有AgC.滤液中一定有Cu(NO3)2D.滤液中一定没有AgNO3二、填空题(本大题共1小题,共4分)11.铝、铁、铜、银是生活中应用最为广泛的金属单质。(1)生铁与钢都是铁的合金,二者的区别是______。(2)上图是一位学生设计的验证四种金属活动性顺序的实验:乙中发生反应的化学方程式是____。(3)要达到实验目的需要再将打磨过的铝丝和铜丝插入___溶液中。三、计算题(本大题共1小题,共5分)12.某补钙剂说明书的部分信息如图所示.小明对该补钙剂十分感兴趣,取10片钙片放入100g稀盐酸中,有效成分刚好完全反应(其他成分不与盐酸反应).剩余固体和液体总质量为107.8g.请完成下列问题:可能用到的相对原子质量:H—1;C—12;O—16;Ca—40反应生成了二氧化碳气体g;10片钙片中CaCO3的质量分数是多少g?(写出计算过程)四、简答题(本大题共2小题,共8分)13.汽车是现代生活中常见的一种交通工具。①喷漆可以延缓汽车钢铁外壳的...

1、当您付费下载文档后,您只拥有了使用权限,并不意味着购买了版权,文档只能用于自身使用,不得用于其他商业用途(如 [转卖]进行直接盈利或[编辑后售卖]进行间接盈利)。
2、本站所有内容均由合作方或网友上传,本站不对文档的完整性、权威性及其观点立场正确性做任何保证或承诺!文档内容仅供研究参考,付费前请自行鉴别。
3、如文档内容存在违规,或者侵犯商业秘密、侵犯著作权等,请点击“违规举报”。

碎片内容

四川省巴中南江县联考2024年中考三模化学试题含解析.doc

确认删除?