电脑桌面
添加内谋知识网--内谋文库,文书,范文下载到电脑桌面
安装后可以在桌面快捷访问

四川省荣县2024年中考化学押题卷含解析.doc

四川省荣县2024年中考化学押题卷含解析.doc_第1页
1/14
四川省荣县2024年中考化学押题卷含解析.doc_第2页
2/14
四川省荣县2024年中考化学押题卷含解析.doc_第3页
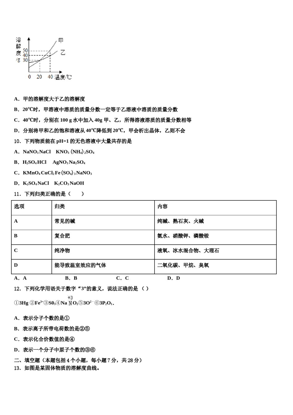
3/14
四川省荣县2024年中考化学押题卷注意事项铅笔作答;第二部分必须用黑1.考生要认真填写考场号和座位序号。2.试题所有答案必须填涂或书写在答题卡上,在试卷上作答无效。第一部分必须用2B色字迹的签字笔作答。3.考试结束后,考生须将试卷和答题卡放在桌面上,待监考员收回。一、选择题(本题包括12个小题,每小题3分,共36分.每小题只有一个选项符合题意)1.高温下氢气与四氯化硅反应的化学方程式为:2H2+SiCl4Si+4HCl,该反应属于()A.化合反应B.置换反应C.分解反应D.以上都不是2.下图所示的实验操作中,正确的是()A.向试管内加锌粒B.倾倒液体药品C.给试管内的液体加热D.用橡胶塞塞住试管3.除去下列物质中少量杂质,所选试剂错误的是()选项物质杂质试剂稀盐酸A炭粉铁粉灼热的氧化铜水B一氧化碳二氧化碳氧气C氯化钾固体二氧化锰结论与解释D氧化铜铜A.AB.BC.CD.D4.下列对有关实验的设计与解释,合理的是选项实验内容试剂与方法A除去CaO中CaCO3加水溶解、过滤、蒸发滤液CaCO3不溶于水CaCl2能与Na2CO3溶液反B除去NaOH溶液中Na2CO3加过适量CaCl2溶液,过滤应鉴别稀硫酸、澄清石灰水、食盐酚酞遇到酸、碱、中性溶液显示不同颜色C加入酚酞溶液观察水鉴别CuSO4、NaNO3、KOH、观察颜色和用组内物质相互混D能将它们一一鉴别出来MgCl2四种溶液合A.AB.BC.CD.D5.下列有关过滤的操作中错误的是A.取一张圆形滤纸,对折两次,打开成圆锥形,放入漏斗B.用少量水润湿滤纸,使滤纸紧贴漏斗,滤纸层与漏斗壁间不留气泡C.用玻璃棒轻轻搅动漏斗中液体,以加快过滤D.如果滤纸高于漏斗边缘,用剪刀剪去多余部分,使滤纸的边缘比漏斗口稍低6.下列推理正确的是A.质子数相同的粒子一定属于同种元素B.蔗糖溶液不能导电是因为溶液中不存在自由移动的粒子C.氧化钙、氧化钠都能与水反应生成相应的碱,则氧化铁也能与水反应生成氢氧化铁D.碱溶液能使酚酞变红,能使酚酞变红的溶液一定是碱性溶液7.关于溶液的说法正确的是A.溶液中的溶质可以是一种或多种B.溶液上层的密度小,下层的密度大C.长期放置不分层的液体就是溶液D.溶液一定是无色、澄清的8.下列说法不正确的是A.原子的质量几乎都集中在原子核中B.原子通过得失电子变成离子,但离子不能变成原子C.原子、分子、离子都是构成物质的微粒。D.由分子构成的物质发生化学变化时,分子本身一定改变9.甲、乙两种固体的溶解度曲线如图所示。下列说法中,正确的是()A.甲的溶解度大于乙的溶解度B.20℃时,甲溶液中溶质的质量分数一定等于乙溶液中溶质的质量分数C.40℃时,分别在100g水中加入40g甲、乙,所得溶液溶质的质量分数相等D.分别将甲和乙的饱和溶液从40℃降低到20℃,甲会析出晶体,乙则不会10.下列物质能在pH=1的无色溶液中大量共存的是A.NaNO3NaClKNO3(NH4)2SO4B.H2SO4HClAgNO3Na2SO4C.KMnO4CuCl2Fe(SO4)3NaNO3D.K2SO4NaClK2CO3NaOH11.下列归类正确的是()选项归类内容A常见的碱纯碱、熟石灰、火碱B复合肥氨水、硝酸钾、磷酸铵C纯净物液氧、冰水混合物、大理石D能导致温室效应的气体二氧化碳、甲烷、臭氧A.AB.BC.CD.D12.下列化学用语关于数字“3”的意义,说法正确的是()①3Hg②Fe3+③S03④NaO2⑤3O2﹣⑥3P2O1.A.表示分子个数的是①B.表示离子所带电荷数的是②⑤C.表示化合价数值的是④D.表示一个分子中原子个数的③⑥二、填空题(本题包括4个小题,每小题7分,共28分)13.如图是某固体物质的溶解度曲线。30℃时,该物质的溶解度为_____g。50℃时,将40g该物质加入到100g水中,搅拌后得到的是_____(填“饱和”或“不饱和”)溶液;将该溶液降温到20℃时可析出晶体_____g。14.如图A是氟原子的结构示意图,B、C是钙、氟元素在元素周期表中的信息。氟元素的质子数为______。A粒子在化学反应中容易______(填“得到”或“失去”)电子形成离子。氟元素与钙元素组成的化合物的化学式为______。金(Au)位列元素周期表中79号。①俗话说“真金不怕火炼”。这反映出黄金的化学性质______。②“愚人金”(铜与锌的合金)的外观与黄金非常相似。下列可用于区分“愚人金”和黄金的试剂有____...

1、当您付费下载文档后,您只拥有了使用权限,并不意味着购买了版权,文档只能用于自身使用,不得用于其他商业用途(如 [转卖]进行直接盈利或[编辑后售卖]进行间接盈利)。
2、本站所有内容均由合作方或网友上传,本站不对文档的完整性、权威性及其观点立场正确性做任何保证或承诺!文档内容仅供研究参考,付费前请自行鉴别。
3、如文档内容存在违规,或者侵犯商业秘密、侵犯著作权等,请点击“违规举报”。

碎片内容

四川省荣县2024年中考化学押题卷含解析.doc

确认删除?