电脑桌面
添加内谋知识网--内谋文库,文书,范文下载到电脑桌面
安装后可以在桌面快捷访问

四川省达州市达川区2024届十校联考最后化学试题含解析.doc

四川省达州市达川区2024届十校联考最后化学试题含解析.doc_第1页
1/11
四川省达州市达川区2024届十校联考最后化学试题含解析.doc_第2页
2/11
四川省达州市达川区2024届十校联考最后化学试题含解析.doc_第3页
3/11
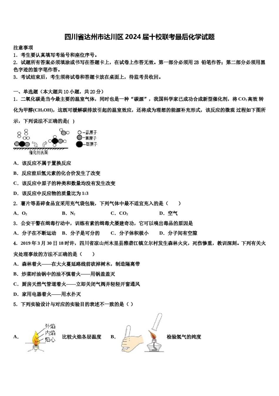
四川省达州市达川区2024届十校联考最后化学试题注意事项铅笔作答;第二部分必须用黑1.考生要认真填写考场号和座位序号。2.试题所有答案必须填涂或书写在答题卡上,在试卷上作答无效。第一部分必须用2B色字迹的签字笔作答。3.考试结束后,考生须将试卷和答题卡放在桌面上,待监考员收回。一、单选题(本大题共10小题,共20分)1.二氧化碳是当今最主要的温室气体,同时也是一种“碳源”,我国科学家已成功合成新型催化剂,将CO2高效转化为甲醇(CH3OH),这既可缓解碳排放引起的温室效应,还将成为理想的能源补充形式,该反应的微观过程如下图所示,下列说法不正确的是()A.该反应不属于置换反应B.反应前后氢元素的化合价发生了改变C.该反应中原子的种类和数量均没有发生改变D.该反应中反应物的质量比为1:32.薯片等易碎食品宜采用充气袋包装,下列气体中最不适宜充入的是()A.O2B.N2C.CO2D.空气3.公安干警在缉毒行动中,训练有素的缉毒犬屡建奇功,它可以嗅出毒品的原因是A.分子在不断运动B.分子是可分的C.分子体积极小D.分子间有空隙4.2019年3月30日18时许,四川省凉山州木里县雅砻江镇立尔村发生森林火灾,死伤惨重,教训深刻。下列有关火灾处理事故的方法不正确的是()A.森林着火——在大火蔓延路线前砍掉树木,制造隔离带B.炒菜时油锅中的油不慎着火——用锅盖盖灭C.厨房天然气管道着火——立即关闭气阀并轻轻开窗通风D.家用电器着火——用水扑灭5.下列实验设计与对应的实验目的表述不一致的是()A.比较火焰各层温度B.检验氢气的纯度C.验证CO2的密度比空气大D.探究空气的组成成分6.硝酸钾(KNO3)是常用的化学肥料,KNO3中氮元素的化合价为()A.+3B.+2C.-2D.+57.下列防止空气污染的措施中不正确的是()A.大量植树造林B.控制烟花爆竹燃放C.垃圾运到远离城市的地方再焚烧D.开发和利用清洁能源8.如图所示是某同学稀释浓硫酸并进行中和反应的实验操作,其中不正确的是()A.稀释浓硫酸B.倾倒烧碱溶液C.滴加稀硫酸D.蒸发所得溶液9.小刚同学无意中把铜片放到了比较热的浓硫酸中,发现有刺激性气味的气体生成。该气体可能是A.SO2B.H2C.NO2D.NH310.如图表示某反应的微观示意图,下列说法正确的是()A.生成物有3种物质B.反应物的分子个数比为1:2C.该反应属于置换反应D.反应前后原子的数目不变二、填空题(本大题共1小题,共4分)11.如图中A是钠元素在元素周期表中的相关信息,B是钠原子结构示意图.钠元素的相对原子质量为;钠元素属于(选填“金属”或“非金属”)元素;钠原子在化学反应中容易电子.三、计算题(本大题共1小题,共5分)12.某学习小组在实验室中用加热和混合物的方法制取,反应过程中固体质量变化如图所示,请计算。制取的质量是_____g。原混合物中的质量分数_______________。(写出计算过程,计算结果精确到0.1%)四、简答题(本大题共2小题,共8分)13.化学小组同学用如图所示装置探究铁的金属活动性。若要证明Fe在金属活动性顺序中位于氢前,X溶液可选用______,其现象为______若X溶液为少量硫酸铜溶液,请反应的化学方程式为______。待充分反应后,取出铁片,放入金属R,现察到R表面有黑色固体析出。根据上述实验现象,得出Fe、Cu、R的金属活动性顺序为______。14.为了消除碘缺乏病,我国政府规定居民的食用盐必须是加碘食盐,简称碘盐.所谓碘盐就是在食盐中加入一定量碘酸钾(KIO3).图为“云鹤牌”精制碘盐包装袋上的部分说明文字,请回答下列问题:碘酸钾的相对分子质量为_____,碘酸钾中钾、碘、氧元素的质量比为_____,碘酸钾中碘元素的质量分数为_____.已知成人每天约需0.15mg碘,假设这些碘主要是从碘盐中摄取的.若1000g碘盐中含20mg碘,则成人每天需食用这种碘盐_____g._____mg碘酸钾中含20mg的碘;用单质碘(I2)与氯酸钾(KClO3)发生反应可制得碘酸钾,同时生成氯气,该反应的化学方程式为_____,该反应属于_____反应(填化学基本反应类型).五、探究题(本大题共2小题,共13分)15.某兴趣小组为探究“酸碱中和反应”,进行了如下探究。小华将稀硫酸滴入盛有氢氧化钠溶液的烧杯,发现...

1、当您付费下载文档后,您只拥有了使用权限,并不意味着购买了版权,文档只能用于自身使用,不得用于其他商业用途(如 [转卖]进行直接盈利或[编辑后售卖]进行间接盈利)。
2、本站所有内容均由合作方或网友上传,本站不对文档的完整性、权威性及其观点立场正确性做任何保证或承诺!文档内容仅供研究参考,付费前请自行鉴别。
3、如文档内容存在违规,或者侵犯商业秘密、侵犯著作权等,请点击“违规举报”。

碎片内容

四川省达州市达川区2024届十校联考最后化学试题含解析.doc

确认删除?