电脑桌面
添加内谋知识网--内谋文库,文书,范文下载到电脑桌面
安装后可以在桌面快捷访问

四川省金堂县2024届中考化学最后一模试卷含解析.doc

四川省金堂县2024届中考化学最后一模试卷含解析.doc_第1页
1/14
四川省金堂县2024届中考化学最后一模试卷含解析.doc_第2页
2/14
四川省金堂县2024届中考化学最后一模试卷含解析.doc_第3页
3/14
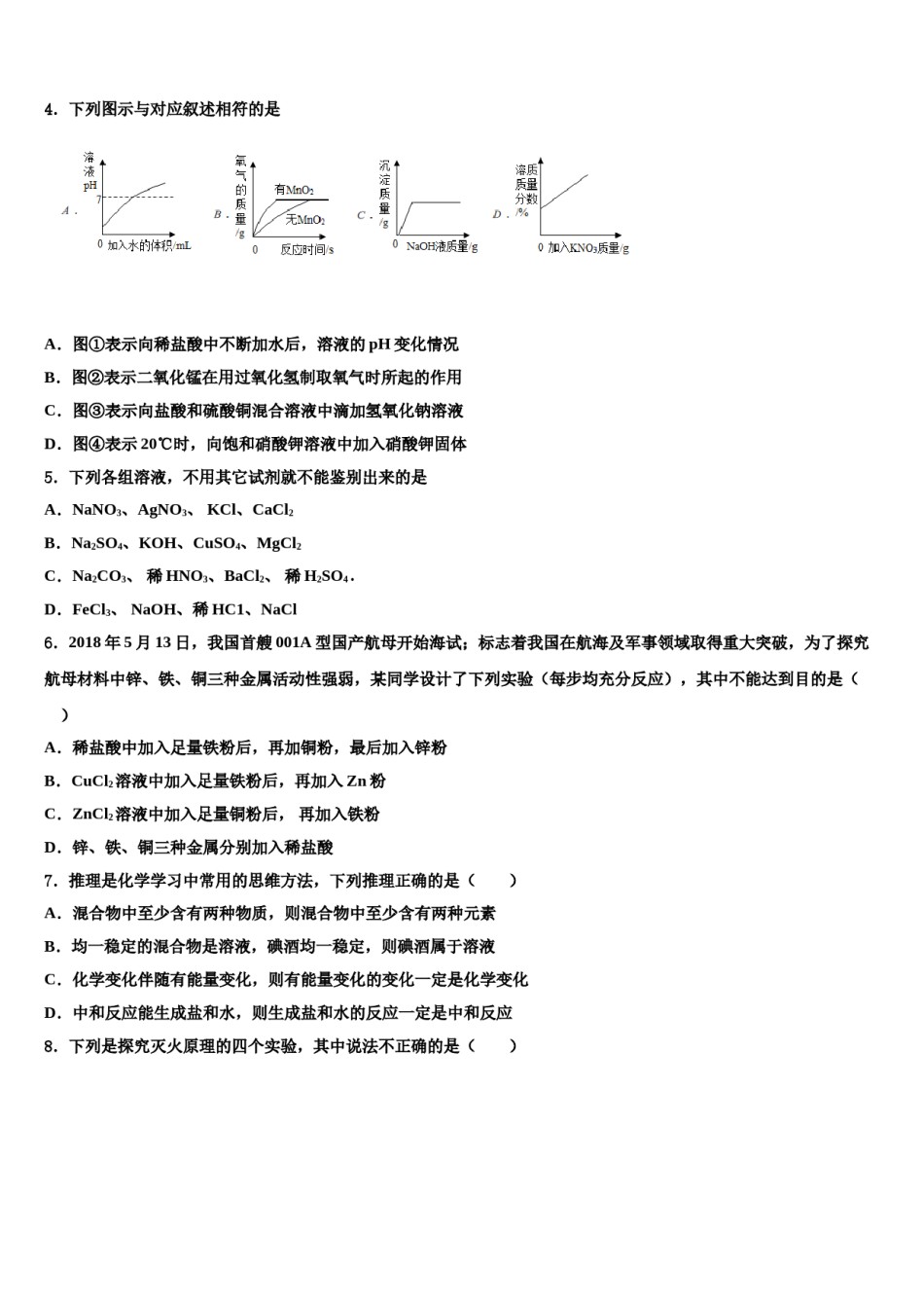
四川省金堂县2024届中考化学最后一模试卷注意事项:1.答卷前,考生务必将自己的姓名、准考证号填写在答题卡上。2.回答选择题时,选出每小题答案后,用铅笔把答题卡上对应题目的答案标号涂黑,如需改动,用橡皮擦干净后,再选涂其它答案标号。回答非选择题时,将答案写在答题卡上,写在本试卷上无效。3.考试结束后,将本试卷和答题卡一并交回。一、单选题(本大题共15小题,共30分)1.红心甘蔗是因保存不当而感染“节菱孢莓菌”所致,进而产生“3-硝基丙酸”(化学式:C3H5NO4)等有毒物质,3-硝基丙酸中各元素质量分数如图所示,其中表示氮元素的质量分数是()A.①B.②C.③D.④2.二甲醚(C2H6O)以其无污染、易于制造的特征,可能成为一种全新的替代能源而普及。有关二甲醚的叙述正确的是A.二甲醚由9个原子构成B.2.3g二甲醚中含碳元素的质量为1.2gC.二甲醚中碳、氢、氧三种元素的质量比为2︰6︰1D.二甲醚和甲烷在氧气中完全燃烧的产物不相同3.下列实验操作能达到实验目的的是()选项实验目的主要实验操A分离CaO与CaCO3固体混合物加水充分溶解后,过滤B鉴别NH4NO3和NaCl分别加熟石灰研磨,闻气味C除去CaCl2溶液中混有的盐酸加入适量的NaOHD检验:Na2CO3溶液中含有NaOH加入足量Ba(OH)2溶液,再滴加酚酞A.AD.DB.BC.C4.下列图示与对应叙述相符的是A.图①表示向稀盐酸中不断加水后,溶液的pH变化情况B.图②表示二氧化锰在用过氧化氢制取氧气时所起的作用C.图③表示向盐酸和硫酸铜混合溶液中滴加氢氧化钠溶液D.图④表示20℃时,向饱和硝酸钾溶液中加入硝酸钾固体5.下列各组溶液,不用其它试剂就不能鉴别出来的是A.NaNO3、AgNO3、KCl、CaCl2B.Na2SO4、KOH、CuSO4、MgCl2C.Na2CO3、稀HNO3、BaCl2、稀H2SO4.D.FeCl3、NaOH、稀HC1、NaCl6.2018年5月13日,我国首艘001A型国产航母开始海试;标志着我国在航海及军事领域取得重大突破,为了探究航母材料中锌、铁、铜三种金属活动性强弱,某同学设计了下列实验(每步均充分反应),其中不能达到目的是()A.稀盐酸中加入足量铁粉后,再加铜粉,最后加入锌粉B.CuCl2溶液中加入足量铁粉后,再加入Zn粉C.ZnCl2溶液中加入足量铜粉后,再加入铁粉D.锌、铁、铜三种金属分别加入稀盐酸7.推理是化学学习中常用的思维方法,下列推理正确的是()A.混合物中至少含有两种物质,则混合物中至少含有两种元素B.均一稳定的混合物是溶液,碘酒均一稳定,则碘酒属于溶液C.化学变化伴随有能量变化,则有能量变化的变化一定是化学变化D.中和反应能生成盐和水,则生成盐和水的反应一定是中和反应8.下列是探究灭火原理的四个实验,其中说法不正确的是()A.实验Ⅰ中蜡烛熄灭、实验Ⅱ中蜡烛不熄灭,说明隔绝空气可以灭火B.通过上述实验能得出,灭火原理包括隔绝氧气、降低温度、隔离可燃物C.实验Ⅲ中蜡烛熄灭,因为稀盐酸与小苏打反应生成二氧化碳隔绝了空气D.实验Ⅳ中蜡烛熄灭,说明二氧化碳的密度比空气大且不能燃烧不支持燃烧9.如图是某化学反应的微观模型,“”、“”分别表示不同元素的原子,下列各项中对图示模型理解正确的是()A.该反应属于分解反应B.反应中共有两种元素参加C.反应物和生成物中只有一种单质D.参加反应的两种物质分子个数之比为2:310.2018年世界环境日主题为“塑战速决”。下列做法不符合这主题的是A.用布袋代替塑料袋B.就地焚烧塑料垃圾C.回收利用废弃塑料D.使用新型可降解塑料11.实验室有一定质量的碳酸钙和碳酸钡的固体混合物,与200g溶质质量分数为7.3%的盐酸恰好完全反应,将反应后的溶液燕干得到31.9g固体。则原混合物中碳元素的质量分数约为()A.7.3%B.8.1%C.9.3%D.6.8%12.据报道,化学家创造出对CO1有较强吸收能力的糖粉状物质﹣﹣“干水”,其每个颗粒含水95%,外层是SiO1.下列说法正确的是()A.干水是一种混合物B.干水和干冰是同一种物质C.干水中的分子不再运动D.干水吸收的CO1过程中只发生物理变化13.化学与人类的生活密切相关。下列对化学知识的应用归纳完全正确的一组是A.化学与生活B.化学与安全①用活性炭包可吸附汽车内的异味①炒菜时油锅着火可以用锅盖盖...

1、当您付费下载文档后,您只拥有了使用权限,并不意味着购买了版权,文档只能用于自身使用,不得用于其他商业用途(如 [转卖]进行直接盈利或[编辑后售卖]进行间接盈利)。
2、本站所有内容均由合作方或网友上传,本站不对文档的完整性、权威性及其观点立场正确性做任何保证或承诺!文档内容仅供研究参考,付费前请自行鉴别。
3、如文档内容存在违规,或者侵犯商业秘密、侵犯著作权等,请点击“违规举报”。

碎片内容

四川省金堂县2024届中考化学最后一模试卷含解析.doc

确认删除?