电脑桌面
添加内谋知识网--内谋文库,文书,范文下载到电脑桌面
安装后可以在桌面快捷访问

四川省青神县2024年中考一模化学试题含解析.doc

四川省青神县2024年中考一模化学试题含解析.doc_第1页
1/13
四川省青神县2024年中考一模化学试题含解析.doc_第2页
2/13
四川省青神县2024年中考一模化学试题含解析.doc_第3页
3/13
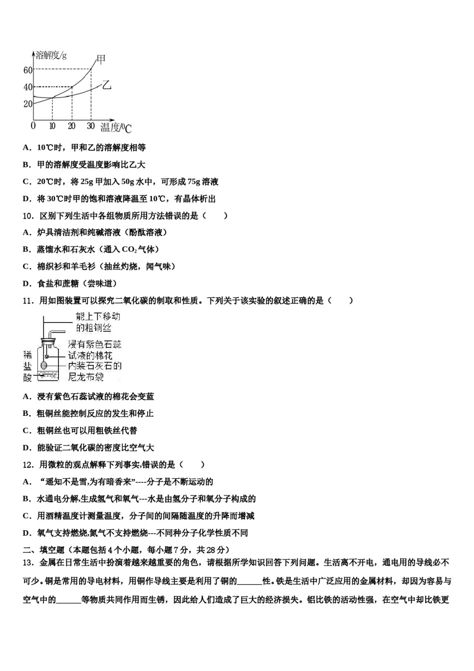
四川省青神县2024年中考一模化学试题请考生注意:1.请用2B铅笔将选择题答案涂填在答题纸相应位置上,请用0.5毫米及以上黑色字迹的钢笔或签字笔将主观题的答案写在答题纸相应的答题区内。写在试题卷、草稿纸上均无效。2.答题前,认真阅读答题纸上的《注意事项》,按规定答题。一、选择题(本题包括12个小题,每小题3分,共36分.每小题只有一个选项符合题意)1.每年5月~7月是手足口病高发期,手足口病是由肠道病毒引起的传染病,多发生于5岁以下儿童,可引起手、足、口腔等部分的疱疹。治疗手足口病的常用药物是阿昔洛韦(化学式为:C8H11N5O3)。下列有关阿昔洛韦的说法不正确的是()A.阿昔洛韦属于有机化合物B.阿昔洛韦中C、H、N、O四种元素的质量比为8:11:5:3C.阿昔洛韦的相对分子质量225D.该物质的一个分子中含有27个原子2.属于化学变化的是A.苹果腐烂B.干冰升华C.冰雪融化D.海水晒盐3.元素周期表是学习和研究化学的重要工具,如图是元素周期表的一部分,其中X、Y、Z代表三种不同的元素。下列说法中不正确的是()A.原子序数:Y>XB化学与社会发展B.核外电子数:Y>XC.Y和Z一定处于同一周期①广泛使用太阳能能有效减少碳排放D.X和Z的最外层电子数一定相同②普通玻璃属于无机非金属材料4.下列归纳总结完全正确的一组是()③煤燃烧产生的二氧化硫易形成酸雨A化学与健康D化学实验中的先与后①缺碘会引起骨质疏松②糖类是人体最主要的供能物质③为补充蛋白质只吃肉类不吃蔬菜C化学与安全①进入溶洞前做灯火实验①制取气体:先加药品后检查装置气密性②煤气泄露立即开灯查找泄露②称量一定质量药品:先加药品后加砝码③煤炉上放盆水防止CO中毒③可燃性气体燃烧:先验纯后点燃A.AB.BC.CD.D5.属于化合反应的是A.CH4+2O2CO2+2H2OB.2H2O2H2↑+O2↑C.2Na+Cl22NaClD.C+2CuOCO2↑+2Cu6.KCl是一种常用的钾肥,其溶解度如下表。下列说法正确的是()温度/℃020360溶解度/g1.62.03.04.5A.KCl饱和溶液中不能再溶解其他物质B.20℃时,100gKCl饱和溶液中含KCI2.0gC.3℃时,KCl饱和溶液的质量分数为3.0%D.60℃的KCl饱和溶液降温至20℃,有晶体析出7.下列有关碳和碳的化合物的说法正确的是A.二氧化碳的排放是导致酸雨的原因B.石墨转化成金刚石的变化是物理变化C.工业中利用活性炭脱色以生产白糖D.可燃冰与天然气的主要成分一样,都是甲烷,均属于新能源8.实验室有一定质量的碳酸钙和碳酸钡的固体混合物,与200g溶质质量分数为7.3%的盐酸恰好完全反应,将反应后的溶液燕干得到31.9g固体。则原混合物中碳元素的质量分数约为()A.7.3%B.8.1%C.9.3%D.6.8%9.如图是甲、乙两种固体物质的溶解度曲线。下列说法不正确的是A.10℃时,甲和乙的溶解度相等B.甲的溶解度受温度影响比乙大C.20℃时,将25g甲加入50g水中,可形成75g溶液D.将30℃时甲的饱和溶液降温至10℃,有晶体析出10.区别下列生活中各组物质所用方法错误的是()A.炉具清洁剂和纯碱溶液(酚酞溶液)B.蒸馏水和石灰水(通入CO2气体)C.棉织衫和羊毛衫(抽丝灼烧,闻气味)D.食盐和蔗糖(尝味道)11.用如图装置可以探究二氧化碳的制取和性质。下列关于该实验的叙述正确的是()A.浸有紫色石蕊试液的棉花会变蓝B.粗铜丝能控制反应的发生和停止C.粗铜丝也可以用粗铁丝代替D.能验证二氧化碳的密度比空气大12.用微粒的观点解释下列事实,错误的是()A.“遥知不是雪,为有暗香来”----分子是不断运动的B.水通电分解,生成氢气和氧气---水是由氢分子和氧分子构成的C.用酒精温度计测量温度,分子间的间隔随温度的升降而增减D.氧气支持燃烧,氮气不支持燃烧---不同种分子化学性质不同二、填空题(本题包括4个小题,每小题7分,共28分)13.金属在日常生活中扮演着越来越重要的角色,请根据所学知识回答下列问题。生活离不开电,通电用的导线必不可少。铜是常用的导电材料,用铜作导线主要是利用了铜的______性。铁是生活中广泛应用的金属材料,却因为容易与空气中的______等物质共同作用而生锈,因此给人们造成了巨大的经济损失。铝比铁的活动性强,在空气中却比铁更耐腐蚀,其原因...

1、当您付费下载文档后,您只拥有了使用权限,并不意味着购买了版权,文档只能用于自身使用,不得用于其他商业用途(如 [转卖]进行直接盈利或[编辑后售卖]进行间接盈利)。
2、本站所有内容均由合作方或网友上传,本站不对文档的完整性、权威性及其观点立场正确性做任何保证或承诺!文档内容仅供研究参考,付费前请自行鉴别。
3、如文档内容存在违规,或者侵犯商业秘密、侵犯著作权等,请点击“违规举报”。

碎片内容

四川省青神县2024年中考一模化学试题含解析.doc

确认删除?