电脑桌面
添加内谋知识网--内谋文库,文书,范文下载到电脑桌面
安装后可以在桌面快捷访问

天津市宝坻区第二中学2023-2024学年中考二模化学试题含解析.doc

天津市宝坻区第二中学2023-2024学年中考二模化学试题含解析.doc_第1页
1/13
天津市宝坻区第二中学2023-2024学年中考二模化学试题含解析.doc_第2页
2/13
天津市宝坻区第二中学2023-2024学年中考二模化学试题含解析.doc_第3页
3/13
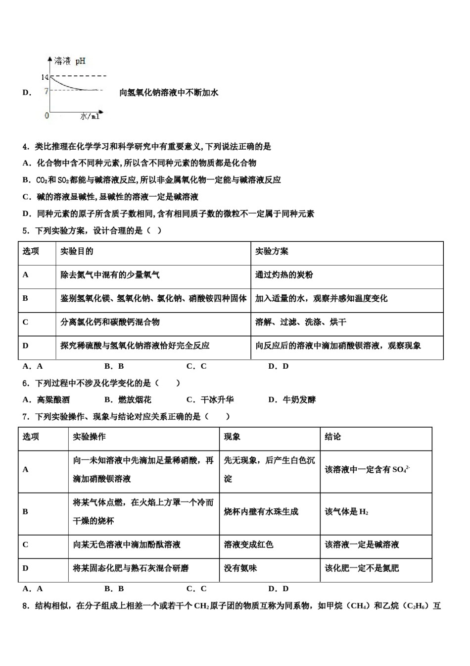
天津市宝坻区第二中学2023-2024学年中考二模化学试题请考生注意:1.请用2B铅笔将选择题答案涂填在答题纸相应位置上,请用0.5毫米及以上黑色字迹的钢笔或签字笔将主观题的答案写在答题纸相应的答题区内。写在试题卷、草稿纸上均无效。2.答题前,认真阅读答题纸上的《注意事项》,按规定答题。一、单选题(本大题共15小题,共30分)1.下列生活中的物质,属于纯净物的是()A.小苏打B.加碘盐C.酱油D.白酒2.pH是水质监测的重要指标之一,下列水样酸性最强的是A.pH=1.3的工业废水B.pH=4.5的雨水C.pH=7.0的蒸馏水D.pH=7.3的矿泉水3.图像不能正确反应其变化过程的是A.镁在装有空气的密闭容器内燃烧B.电解水生成气体的体积C.比较氯酸钾中有无二氧化锰的反应情况D.向氢氧化钠溶液中不断加水4.类比推理在化学学习和科学研究中有重要意义,下列说法正确的是A.化合物中含不同种元素,所以含不同种元素的物质都是化合物B.CO2和SO2都能与碱溶液反应,所以非金属氧化物一定能与碱溶液反应C.碱的溶液显碱性,显碱性的溶液一定是碱溶液D.同种元素的原子所含质子数相同,含有相同质子数的微粒不一定属于同种元素5.下列实验方案,设计合理的是()选项实验目的实验方案A除去氮气中混有的少量氧气通过灼热的炭粉B鉴别氢氧化镁、氢氧化钠、氯化钠、硝酸铵四种固体加入适量的水,观察并感知温度变化C分离氯化钙和碳酸钙混合物溶解、过滤、洗涤、烘干D探究稀硫酸与氢氧化钠溶液恰好完全反应向反应后的溶液中滴加硝酸钡溶液,观察现象D.DA.AB.BC.CD.牛奶发酵6.下列过程中不涉及化学变化的是()结论A.高粱酿酒B.燃放烟花C.干冰升华7.下列实验操作、现象与结论对应关系正确的是()选项实验操作现象向一未知溶液中先滴加足量稀硝酸,再先无现象,后产生白色沉A该溶液中一定含有SO42-滴加硝酸钡溶液淀将某气体点燃,在火焰上方罩一个冷而B烧杯内壁有水珠生成该气体是H2干燥的烧杯C向某无色溶液中滴加酚酞溶液溶液变成红色该溶液一定是碱溶液D将某固态化肥与熟石灰混合研磨没有氨味该化肥一定不是氮肥A.AB.BC.CD.D8.结构相似,在分子组成上相差一个或若干个CH2原子团的物质互称为同系物,如甲烷(CH4)和乙烷(C2H6)互为同系物。则下列物质中与乙醇C2H5OH互为同系物的是A.C3H8B.C4H9OHC.HCHOD.CH3COOH9.将镁粉加到一定量的Cu(NO3)2、Fe(NO3)2的混合溶液中,等充分反应后过滤,向滤渣中加入稀盐酸,有气体产生。则下列说法中不正确的是A.滤渣中一定有Cu、FeB.滤渣中可能有Cu、MgC.滤液中可能有Fe(NO3)2D.滤液中一定有Mg(NO3)210.利用溶解度曲线,可以获得许多有关物质溶解度的信息。下图是a、b两物质的溶解度曲线。有关叙述正确的是A.a的溶解度大于b的溶解度B.当a物质中混有少量b物质时,可以用蒸发结晶的方法除去bC.10℃时,取相同质量的a、b两物质分别配成饱和溶液所需水的质量是a大于bD.将t℃时a、b的饱和溶液升温至40℃,其溶液中溶质的质量分数为a大于b11.对于如图实验现象分析正确的是A.打开a,试管I中产生气泡,试管II中无现象B.打开a,液体从试管II流向试管IC.关闭a,无法使试管I中反应停止D.先打开a,稍后关闭,试管II中产生白色沉淀又溶解了12.化学中常常出现“1+1≠2”的有趣现象,但也有例外。下列符合“1+1=2”的事实是A.10L水与10L酒精混合后的体积等于20LB.10g硫粉在10g氧气中完全燃烧后生成20g二氧化硫C.10g锌片与10g稀硫酸充分反应后所得的溶液质量为20gD.25℃,10g氯化钠饱和溶液中加入10g氯化钠固体能得到20g氯化钠溶液13.C919大飞机采用的复合材料中使用了高温陶瓷材料氮化硅(Si3N4),其中硅元素的化合价为+4价。下列说法正确的是B.Si3N4中N元素的化合价为-3价A.Si3N4中Si、N元素的质量比是3:4C.Si3N4含有2个氮分子D.硅元素常温下化学性质比较活泼14.一些水果的pH如下,其中酸性最强的是A.苹果:4.9B.柠檬:3.0C.菠萝:5.1D.荔枝:5.015.下图表示三种物质在密闭容器中反应前后质量比例的变化,下列说法正确的是A.该反应中CaO起催化作用B.该反应中CO2是生成物C.该反应是复分解反应D.该反应是化合反应二、填空题...

1、当您付费下载文档后,您只拥有了使用权限,并不意味着购买了版权,文档只能用于自身使用,不得用于其他商业用途(如 [转卖]进行直接盈利或[编辑后售卖]进行间接盈利)。
2、本站所有内容均由合作方或网友上传,本站不对文档的完整性、权威性及其观点立场正确性做任何保证或承诺!文档内容仅供研究参考,付费前请自行鉴别。
3、如文档内容存在违规,或者侵犯商业秘密、侵犯著作权等,请点击“违规举报”。

碎片内容

天津市宝坻区第二中学2023-2024学年中考二模化学试题含解析.doc

确认删除?