电脑桌面
添加内谋知识网--内谋文库,文书,范文下载到电脑桌面
安装后可以在桌面快捷访问

天津市河东区重点名校2024年中考化学最后冲刺模拟试卷含解析.doc

天津市河东区重点名校2024年中考化学最后冲刺模拟试卷含解析.doc_第1页
1/11
天津市河东区重点名校2024年中考化学最后冲刺模拟试卷含解析.doc_第2页
2/11
天津市河东区重点名校2024年中考化学最后冲刺模拟试卷含解析.doc_第3页
3/11
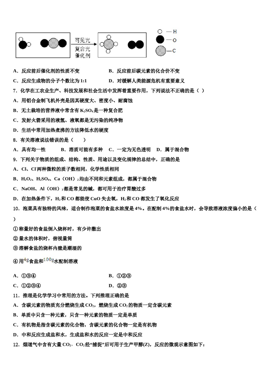
天津市河东区重点名校2024年中考化学最后冲刺模拟试卷注意事项:1.答卷前,考生务必将自己的姓名、准考证号、考场号和座位号填写在试题卷和答题卡上。用2B铅笔将试卷类型(B)填涂在答题卡相应位置上。将条形码粘贴在答题卡右上角"条形码粘贴处"。2.作答选择题时,选出每小题答案后,用2B铅笔把答题卡上对应题目选项的答案信息点涂黑;如需改动,用橡皮擦干净后,再选涂其他答案。答案不能答在试题卷上。3.非选择题必须用黑色字迹的钢笔或签字笔作答,答案必须写在答题卡各题目指定区域内相应位置上;如需改动,先划掉原来的答案,然后再写上新答案;不准使用铅笔和涂改液。不按以上要求作答无效。4.考生必须保证答题卡的整洁。考试结束后,请将本试卷和答题卡一并交回。一、选择题(本题包括12个小题,每小题3分,共36分.每小题只有一个选项符合题意)1.市场上有“含铁酱油”、“高钙牛奶”等商品,这里的“铁、钙”指的是A.元素B.原子C.单质D.分子2.造成酸雨的主要物质是A.一氧化碳和二氧化碳B.二氧化硫和二氧化氮C.甲烷和一氧化碳D.二氧化硫和一氧化碳3.下列实验方法能用于验证质量守恒定律的是()A.B.C.D.4.将一定质量的锌粉加入到硝酸铝、硝酸铜、硝酸银的混合溶液中,充分反应后过滤,所得滤渣中一定没有的物质是A.铝B.锌C.铜D.银5.下列物质属于盐的是()A.KMnO4B.KOHC.HClD.NO26.我国科学家研制出在可见光下将水和二氧化碳转化为甲烷的复合光催化剂,其催化反应的微观示意图如下,下列说法正确的是()A.反应前后催化剂的性质不变B.反应前后碳元素的化合价不变C.反应生成物的分子个数比为1:1D.对缓解人类能源危机有重要意义7.化学在工农业生产、科技发展和社会生活中发挥着重要作用,下列说法不正确的是()A.用铝合金制飞机外壳是因其硬度大、密度小、耐腐蚀B.无土栽培的营养液中常含有K2SO4是一种复合肥C.发射火箭采用的液氢、液氧都是无污染的纯净物D.生活中常用加热煮沸的方法降低水的硬度8.有关溶液说法错误的是()A.具有均一性B.溶质可能有多种C.一定为无色透明D.属于混合物9.下列关于物质的组成、结构、性质、用途以及变化规律的总结中,正确的是A.Cl、Cl-两种微粒的质子数相同,化学性质相同B.H2O2、H2SO4、Ca(OH)2均由不同和元素组成,都属于混合物C.NaOH、Al(OH)3都是常见的碱,都可用于治疗胃酸过多D.在加热条件下,H2和CO都能使CuO失去氧,H2和CO都发生了氧化反应10.泡菜具有独特的风味,适合制作泡菜的食盐水浓度是4%。在配制4%的食盐水时,会导致溶液浓度偏小的是()①称量好的食盐倒入烧杯时,有少许撒出②量水的体积时,俯视量筒③溶解食盐的烧杯内壁是潮湿的④用食盐和水配制溶液A.①③④B.①②③C.①②③④D.②③11.推理是化学学习中常用的方法。下列推理正确的是A.含碳元素的物质充分燃烧生成CO2,燃烧生成CO2的物质一定含碳元素B.单质中只含一种元素,只含一种元素的物质一定是单质C.有机物是指含碳元素的化合物,含碳元素的化合物一定是有机物D.中和反应生成盐和水,生成盐和水的反应一定是中和反应12.烟道气中含有大量CO2,CO2经“捕捉”后可用于生产甲醇(Z),反应的微观示意图如下:下列说法不正确的是A.参加反应的Y的质量等于生成的Z和W中氢元素的质量之和B.参加反应的X与生成的Z的分子数之比为1:1C.参加反应的X与Y的质量比为22:3D.Z是由六种元素组成的化合物二、填空题(本题包括4个小题,每小题7分,共28分)13.见著知微,见微知著”是化学思维方法。下图中A、B、C、D是四种粒子的结构示意图。请回答下列问题:图中A、B、C、D属于_____________种元素的粒子;D中x=_____________;据《自然》杂志报道,科学家最近研究出一种以锶(Sr)做钟摆的钟,它是世界上最精确的钟,锶的原子结构示意图如图所示,请回答:其化学性质与哪种微粒性质相似_______________。A与C形成化合物的化学式是________________14.用化学符号填空。(1)2个钠原子_____。(2)3个碳酸根离子_____。(3)铝元素的化合价为+3价_____。(4)乙醇_____。(5)铁离子_____。(6)硫离子_____。(7...

1、当您付费下载文档后,您只拥有了使用权限,并不意味着购买了版权,文档只能用于自身使用,不得用于其他商业用途(如 [转卖]进行直接盈利或[编辑后售卖]进行间接盈利)。
2、本站所有内容均由合作方或网友上传,本站不对文档的完整性、权威性及其观点立场正确性做任何保证或承诺!文档内容仅供研究参考,付费前请自行鉴别。
3、如文档内容存在违规,或者侵犯商业秘密、侵犯著作权等,请点击“违规举报”。

碎片内容

天津市河东区重点名校2024年中考化学最后冲刺模拟试卷含解析.doc

确认删除?