电脑桌面
添加内谋知识网--内谋文库,文书,范文下载到电脑桌面
安装后可以在桌面快捷访问

天津市滨海新区名校2023-2024学年中考五模化学试题含解析.doc

天津市滨海新区名校2023-2024学年中考五模化学试题含解析.doc_第1页
1/10
天津市滨海新区名校2023-2024学年中考五模化学试题含解析.doc_第2页
2/10
天津市滨海新区名校2023-2024学年中考五模化学试题含解析.doc_第3页
3/10
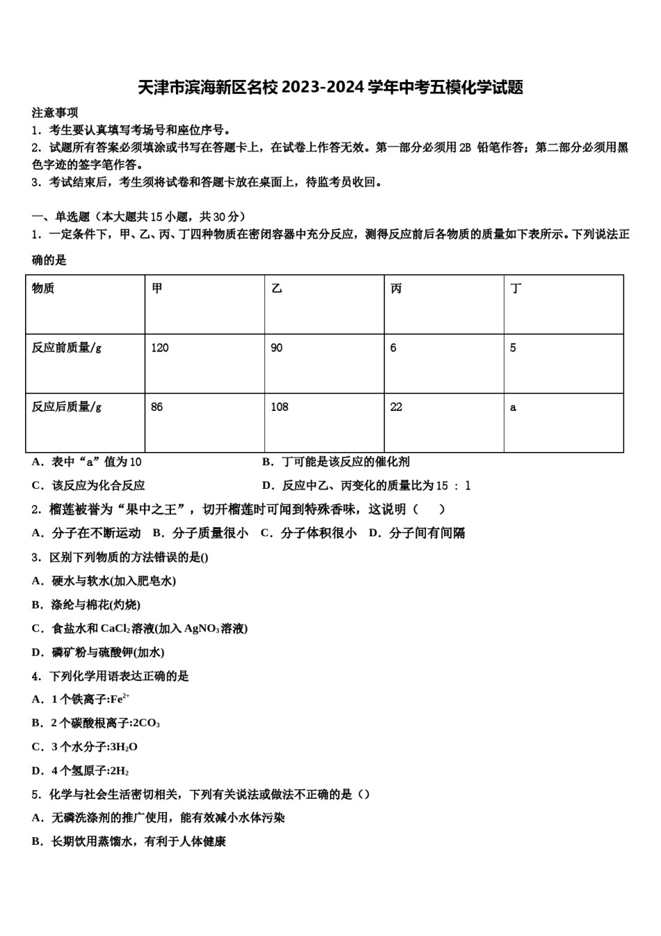
天津市滨海新区名校2023-2024学年中考五模化学试题注意事项铅笔作答;第二部分必须用黑1.考生要认真填写考场号和座位序号。2.试题所有答案必须填涂或书写在答题卡上,在试卷上作答无效。第一部分必须用2B色字迹的签字笔作答。3.考试结束后,考生须将试卷和答题卡放在桌面上,待监考员收回。一、单选题(本大题共15小题,共30分)1.一定条件下,甲、乙、丙、丁四种物质在密闭容器中充分反应,测得反应前后各物质的质量如下表所示。下列说法正确的是物质甲乙丙丁反应前质量/g1209065反应后质量/g8610822aA.表中“a”值为10B.丁可能是该反应的催化剂C.该反应为化合反应D.反应中乙、丙变化的质量比为15:l2.榴莲被誉为“果中之王”,切开榴莲时可闻到特殊香味,这说明()A.分子在不断运动B.分子质量很小C.分子体积很小D.分子间有间隔3.区别下列物质的方法错误的是()A.硬水与软水(加入肥皂水)B.涤纶与棉花(灼烧)C.食盐水和CaCl2溶液(加入AgNO3溶液)D.磷矿粉与硫酸钾(加水)4.下列化学用语表达正确的是A.1个铁离子:Fe2+B.2个碳酸根离子:2CO3C.3个水分子:3H2OD.4个氢原子:2H25.化学与社会生活密切相关,下列有关说法或做法不正确的是()A.无磷洗涤剂的推广使用,能有效减小水体污染B.长期饮用蒸馏水,有利于人体健康C.炒菜时加入适量的加碘盐,可预防大脖子病D.生活中可用食醋除去铁锈6.下表是生活中一些物质的pH:有关它们的说法中正确的是()物质种类厕所清洁剂桔子汁牛奶草木灰水厨房清洁剂1112.5pH136.5A.牛奶的酸性比桔子汁强B.用湿润的pH试纸蘸取厕所清洁剂测其pHC.胃酸过多的人不宜多吃桔子D.草木灰水显酸性7.实验室用氯酸钾制氧气的化学方程式为2KClO32KCl+3O2↑,该反应属于()A.化合反应B.分解反应C.置换反应D.复分解反应8.如图是A、B两种固体物质(均不含结晶水)的溶解度曲线。下列说法不正确的是()A.只有t4℃时,A、B的溶解度相等B.将B的饱和溶液从t3℃升温到t4℃,一定有B物质析出C.t4℃时,70gA的饱和溶液中溶质的质量为20gD.降低温度可以将A的不饱和溶液转化为饱和溶液9.近年来有人提出了利用处理后的海水(主要成份是氯化钠溶液)吸收含二氧化硫的废气,该方法的流程如下图所示。下列说法正确的是A.反应中硫元素的化合价发生变化B.图中反应①属于分解反应C.反应③中,反应前后分子数目没有变化D.反应④中的反应物是两种酸10.在化学反应2X+Y=2W+Z中,12gX与18gY恰好完全反应生成2gW,则生成Z的质量为A.1gB.6gC.18gD.28g11.下列物品所使用的材料中,不属于有机合成材料的是()A.尼龙绳子B.汽车轮胎C.陶瓷花盘D.塑料水杯12.过程中包含化学变化的是A.燃烧燃料B.砍柴伐木C.裁剪布料D.冲洗碗筷13.T℃时,将一定量的生石灰放入饱和的石灰水中,搅拌,并冷却到原温度,得到的溶液与原溶液相比,下列物理量前后不变化的是③溶液质量④溶质质量分数⑤溶解度①溶质质量②溶剂质量A.①③⑤B.②④⑤C.②④D.④⑤14.水是生命之源,是人类生产生活中不可缺少的物质。下列有关水的说法正确的是A.水的天然循环主要是通过化学变化完成的B.活性炭可以吸附黄泥水中的泥沙C.通过过滤操作可以把硝酸钾从它的水溶液中分离出来D.天然水的人工净化过程中,通过蒸馏操作得到的水是纯净物15.目前,人类使用的燃料大多来自于化石燃料。下列不属于化石燃料的是A.石油B.天然气C.煤D.氢气二、填空题(本大题共1小题,共6分)16.化学与生活联系密切,生活中处处有化学。市场上调味品种类丰富,有碘盐、钙盐、加铁酱油等,其中含有的碘、钙、铁三种元素中属于非金属元素的是_____。农村一些家庭用“沼气”做燃料,沼气的主要成分是甲烷(CH4)•写出甲烷完全燃烧的化学方程式_____。青少年在成长过程中要摄入较多富含蛋白质的食物,常见食物中,富含蛋白质的有_____(举出一个例子即可)。吸烟有害健康,燃着的香烟产生的烟气中含有一种能与血液血红蛋白结合的有毒气体,它是_____。农业生产中常用于改良酸性土壤的是熟石灰,其化学式为_____。三、简答题(本大题共2小题,共25分)17.(8分)纤维素是一种常见的有机...

1、当您付费下载文档后,您只拥有了使用权限,并不意味着购买了版权,文档只能用于自身使用,不得用于其他商业用途(如 [转卖]进行直接盈利或[编辑后售卖]进行间接盈利)。
2、本站所有内容均由合作方或网友上传,本站不对文档的完整性、权威性及其观点立场正确性做任何保证或承诺!文档内容仅供研究参考,付费前请自行鉴别。
3、如文档内容存在违规,或者侵犯商业秘密、侵犯著作权等,请点击“违规举报”。

碎片内容

天津市滨海新区名校2023-2024学年中考五模化学试题含解析.doc

确认删除?