电脑桌面
添加内谋知识网--内谋文库,文书,范文下载到电脑桌面
安装后可以在桌面快捷访问

太原市2024年中考化学考试模拟冲刺卷含解析.doc

太原市2024年中考化学考试模拟冲刺卷含解析.doc_第1页
1/12
太原市2024年中考化学考试模拟冲刺卷含解析.doc_第2页
2/12
太原市2024年中考化学考试模拟冲刺卷含解析.doc_第3页
3/12
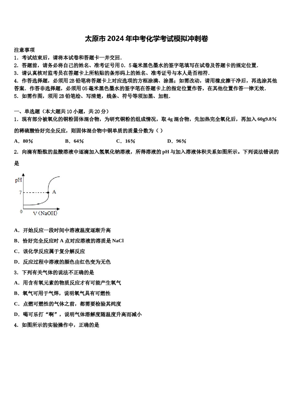
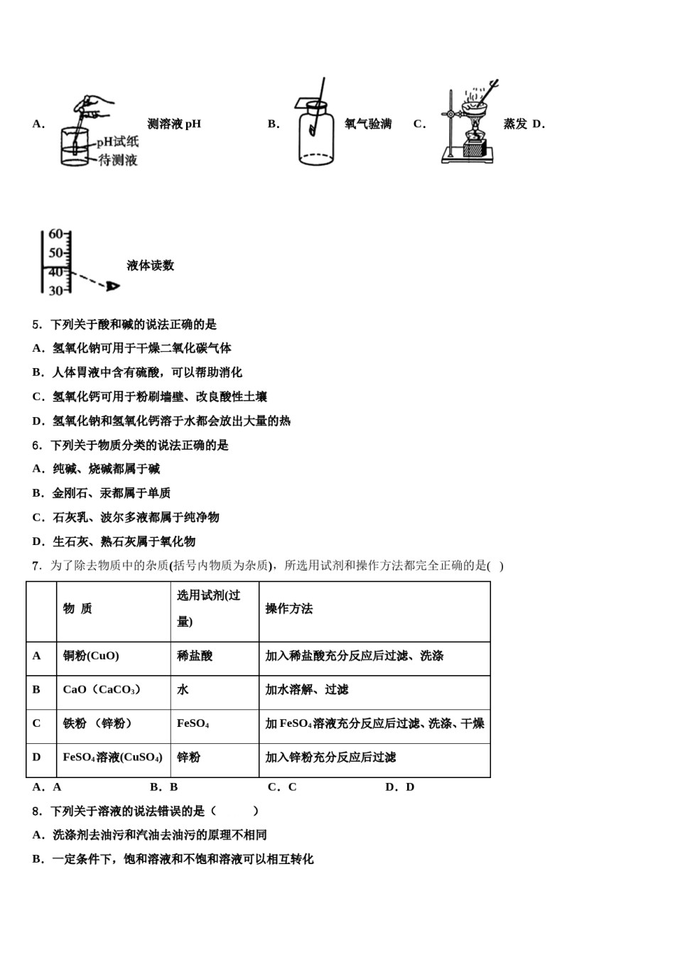
太原市2024年中考化学考试模拟冲刺卷注意事项1.考试结束后,请将本试卷和答题卡一并交回.2.答题前,请务必将自己的姓名、准考证号用0.5毫米黑色墨水的签字笔填写在试卷及答题卡的规定位置.3.请认真核对监考员在答题卡上所粘贴的条形码上的姓名、准考证号与本人是否相符.4.作答选择题,必须用2B铅笔将答题卡上对应选项的方框涂满、涂黑;如需改动,请用橡皮擦干净后,再选涂其他答案.作答非选择题,必须用05毫米黑色墨水的签字笔在答题卡上的指定位置作答,在其他位置作答一律无效.5.如需作图,须用2B铅笔绘、写清楚,线条、符号等须加黑、加粗.一、单选题(本大题共10小题,共20分)1.现有部分被氧化的铜粉固体混合物,为研究铜粉的组成情况,取4g混合物,先加热完全氧化后,再加入60g9.8%的稀硫酸恰好完全反应,则固体混合物中铜单质的质量分数为()A.80%B.64%C.16%D.96%2.向滴有酚酞的盐酸溶液中逐滴加入氢氧化钠溶液,所得溶液的pH与加入溶液体积关系如图所示。下列说法错误的是A.开始反应一段时间中溶液温度逐渐升高B.恰好完全反应时A点对应溶液的溶质是NaClC.该化学反应属于复分解反应D.反应过程中溶液的颜色由红色变为无色3.下列有关气体的说法不正确的是A.用含有氧元素的物质反应才有可能产生氧气B.氧气可用于气焊,说明氧气具有可燃性C.点燃可燃性的气体之前,都需要检验其纯度D.喝可乐打“啊”,说明气体溶解度随温度升高而减小4.如图所示的实验操作中,正确的是A.测溶液pHB.氧气验满C.蒸发D.液体读数5.下列关于酸和碱的说法正确的是A.氢氧化钠可用于干燥二氧化碳气体B.人体胃液中含有硫酸,可以帮助消化C.氢氧化钙可用于粉刷墙壁、改良酸性土壤D.氢氧化钠和氢氧化钙溶于水都会放出大量的热6.下列关于物质分类的说法正确的是A.纯碱、烧碱都属于碱B.金刚石、汞都属于单质C.石灰乳、波尔多液都属于纯净物D.生石灰、熟石灰属于氧化物7.为了除去物质中的杂质(括号内物质为杂质),所选用试剂和操作方法都完全正确的是()物质选用试剂(过操作方法量)A铜粉(CuO)稀盐酸加入稀盐酸充分反应后过滤、洗涤BCaO(CaCO3)水加水溶解、过滤C铁粉(锌粉)FeSO4加FeSO4溶液充分反应后过滤、洗涤、干燥DFeSO4溶液(CuSO4)锌粉加入锌粉充分反应后过滤A.AB.BC.CD.D8.下列关于溶液的说法错误的是()A.洗涤剂去油污和汽油去油污的原理不相同B.一定条件下,饱和溶液和不饱和溶液可以相互转化C.氢氧化钠和氢氧化钙固体都易溶于水且溶解过程中都会放热D.实验室配置生理盐水需要用到的玻璃仪器有烧杯、玻璃棒、量筒和胶头滴管9.物质的下列用途主要利用其化学性质的是A.高分子分离膜淡化海水B.石墨烯质轻,用于制作轻便防寒服C.可燃冰用作新型燃料D.硬质合金用作精密切割刀具10.下列关于空气的说法中,不正确的是()A.工业上采用分离液态空气法获得氧气B.二氧化硫是空气污染物之一C.空气中氧气质量占空气质量的21%D.空气中的氧气来源于绿色植物的光合作用二、填空题(本大题共1小题,共4分)11.生活中蕴含着丰富的化学知识。(1)写出天然气完全燃烧的化学方程式________________________________________。(2)森林发生火灾时,常砍伐出一条隔离带的目的是____________________________。(3)我们常用洗涤剂清洗餐具上的油污,这是因为洗涤剂具有____________________功能。三、计算题(本大题共1小题,共5分)12.某造纸厂排放的废水中含有Na2CO3和NaOH,为了测定其中Na2CO3质量分数,取废水100g,逐滴加入稀盐酸至过量,测得生成气体质量与所加稀盐酸质量关系如图所示:反应生成气体质量为_______________。求所用稀盐酸的溶质质量分数______________四、简答题(本大题共2小题,共8分)13.化学与人类生活、生产活动息息相关。请根据所学化学知识回答下列问题:生活中“高钙牛奶”,其中的“钙”应理解为_____(填“元素”或“单质”)“84”消毒液的主要成分是次氯酸钠(NaClO),可由反应2NaOH+X=NaClO+NaCl+H2O制得,则X的化学式为_____。使用洗洁精洗去铁锅上的油污,这是利用洗洁精的_____(选填“溶解”或“乳化”...

1、当您付费下载文档后,您只拥有了使用权限,并不意味着购买了版权,文档只能用于自身使用,不得用于其他商业用途(如 [转卖]进行直接盈利或[编辑后售卖]进行间接盈利)。
2、本站所有内容均由合作方或网友上传,本站不对文档的完整性、权威性及其观点立场正确性做任何保证或承诺!文档内容仅供研究参考,付费前请自行鉴别。
3、如文档内容存在违规,或者侵犯商业秘密、侵犯著作权等,请点击“违规举报”。

碎片内容

太原市2024年中考化学考试模拟冲刺卷含解析.doc

确认删除?