电脑桌面
添加内谋知识网--内谋文库,文书,范文下载到电脑桌面
安装后可以在桌面快捷访问

宁波地区宁海县2023-2024学年中考化学全真模拟试题含解析.doc

宁波地区宁海县2023-2024学年中考化学全真模拟试题含解析.doc_第1页
1/12
宁波地区宁海县2023-2024学年中考化学全真模拟试题含解析.doc_第2页
2/12
宁波地区宁海县2023-2024学年中考化学全真模拟试题含解析.doc_第3页
3/12
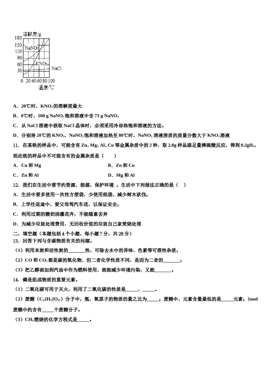
宁波地区宁海县2023-2024学年中考化学全真模拟试题考生须知:1.全卷分选择题和非选择题两部分,全部在答题纸上作答。选择题必须用2B铅笔填涂;非选择题的答案必须用黑色字迹的钢笔或答字笔写在“答题纸”相应位置上。2.请用黑色字迹的钢笔或答字笔在“答题纸”上先填写姓名和准考证号。3.保持卡面清洁,不要折叠,不要弄破、弄皱,在草稿纸、试题卷上答题无效。一、选择题(本题包括12个小题,每小题3分,共36分.每小题只有一个选项符合题意)1.洁厕灵、84消毒液是两种常见的清洁、消毒用品,混合使用时会发生如图反应:下列说法正确的是()A.该反应是分解反应B.有毒气体是Cl2C.反应前后元素化合价不变D.84消毒液、洁厕灵能混合使用2.分类是一种行之有效、简单易行的科学方法,下列物质分类正确的是A.烧碱、纯碱、小苏打都属于碱B.胆矾、玻璃、沥青属于非晶体C.石墨、氯化钠溶液、铁丝都是导体D.干冰、生石灰、熟石灰都属于氧化物3.下列关于溶液说法正确的是()A.将氯化钠和植物油放入水中,充分搅拌后都能形成溶液B.把20%的蔗糖溶液均分成两份,每份溶液的溶质质量分数为10%C.向20℃时的蔗糖饱和溶液中加入食盐,食盐不再溶解D.配制50gl6%的氯化钠溶液一般经过计算、称量(或量取)、溶解、装瓶存放等步骤4.阿司匹林是一种历史悠久的解热镇痛药,其化学式为C9H8O4。下列有关说法中,不正确的是A.H、O原子个数比为2∶1B.相对分子质量为180C.阿司匹林是一种有机物D.氧元素的质量分数最小5.放入水中能形成溶液的是A.粉笔灰B.奶粉C.橄榄油D.白砂糖6.在密闭容器中有甲、乙、丙、丁四种物质,在一定条件下反应,测得反应前及反应过程中的两个时刻各物质的质量分数如图所示,图中a、b、c、d分别表示相应物质的质量分数。下列数据正确的是()A.a=56%B.b=6%C.c=17%D.d=8%7.中和反应在工农业生产和日常生活中有广泛的用途。下列应用一定与中和反应原理无关的是()A.施用熟石灰改良酸性土壤B.服用含Al(OH)3的药物治疗胃酸过多C.用熟石灰和硫酸铜配制波尔多液D.用NaOH溶液洗涤石油产品中的残余硫酸8.空气污染指数(AirPollutionIndex,简称API)就是将常规监测的几种空气污染物浓度简化成单一的数值形式,并分级表示空气污染程度和空气质量状况。下列目前不计入空气污染指数的物质是()A.二氧化碳B.二氧化硫C.二氧化氮D.PM109.向Cu(NO3)2、Al(NO3)3和AgNO3的混合溶液中加入铁粉,充分反应后过滤,向滤液中滴加稀盐酸时有白色沉淀产生。下列推断正确的是A.滤液中含有四种金属阳离子B.滤渣中一定有银,可能有铜C.滤液的质量较反应前有所增加D.滤液中Al(NO3)3的质量分数不变10.KNO3、NaNO3、NaC1的溶解度曲线如图所示,下列说法正确的是A.20℃时,KNO3的溶解度最大B.0℃时,100gNaNO3饱和溶液中含73gNaNO3C.从NaCl溶液中获取NaCl晶体时,必须采用冷却热饱和溶液的方法。D.分别将20℃的KNO3、NaNO3饱和溶液加热至80℃时,NaNO3溶液溶质的质量分数大于KNO3溶液11.在某铁的样品中,可能含有Zn、Mg、Al、Cu等金属杂质中的2种,取2.8g样品跟足量稀硫酸反应,得到0.2gH2,则此铁的样品中不可能含有的金属杂质是()A.Cu和MgB.Zn和CuC.Zn和AlD.Mg和Al12.我们在生活中要节约资源、能源,保护环境。生活中下列做法正确的是()A.生活中要多使用一次性方便袋,少使用纸袋,减少树木砍伐;B.上学往返途中,要父母驾汽车送,以保证安全;C.利用过期的酸奶浇灌花卉,不能随意丢弃D.为减少垃圾处理费用,无回收价值的垃圾自己家焚烧处理二、填空题(本题包括4个小题,每小题7分,共28分)13.回答下列与含碳物质有关的问题。(1)利用本炭和活性炭的_______性,可除去水中的异味、色素等可溶性杂质;(2)CO和CO2都是碳的氧化物,但二者化学性质不同,是因为二者的_______;(3)把乙醇添加到汽油中作为燃料使用,既能减少环境污染,又能_______。14.磷是组成物质的重要元素。(1)二氧化碳可用于灭火,利用了二氧化碳的性质是_____、_____。(2)蔗糖(C12H22O11)分子中,氢、氧原子的物质的量之比为_____;蔗糖中,元素含量最低...

1、当您付费下载文档后,您只拥有了使用权限,并不意味着购买了版权,文档只能用于自身使用,不得用于其他商业用途(如 [转卖]进行直接盈利或[编辑后售卖]进行间接盈利)。
2、本站所有内容均由合作方或网友上传,本站不对文档的完整性、权威性及其观点立场正确性做任何保证或承诺!文档内容仅供研究参考,付费前请自行鉴别。
3、如文档内容存在违规,或者侵犯商业秘密、侵犯著作权等,请点击“违规举报”。

碎片内容

宁波地区宁海县2023-2024学年中考化学全真模拟试题含解析.doc

确认删除?