电脑桌面
添加内谋知识网--内谋文库,文书,范文下载到电脑桌面
安装后可以在桌面快捷访问

宁波市南三县重点名校2023-2024学年中考联考化学试卷含解析.doc

宁波市南三县重点名校2023-2024学年中考联考化学试卷含解析.doc_第1页
1/14
宁波市南三县重点名校2023-2024学年中考联考化学试卷含解析.doc_第2页
2/14
宁波市南三县重点名校2023-2024学年中考联考化学试卷含解析.doc_第3页
3/14
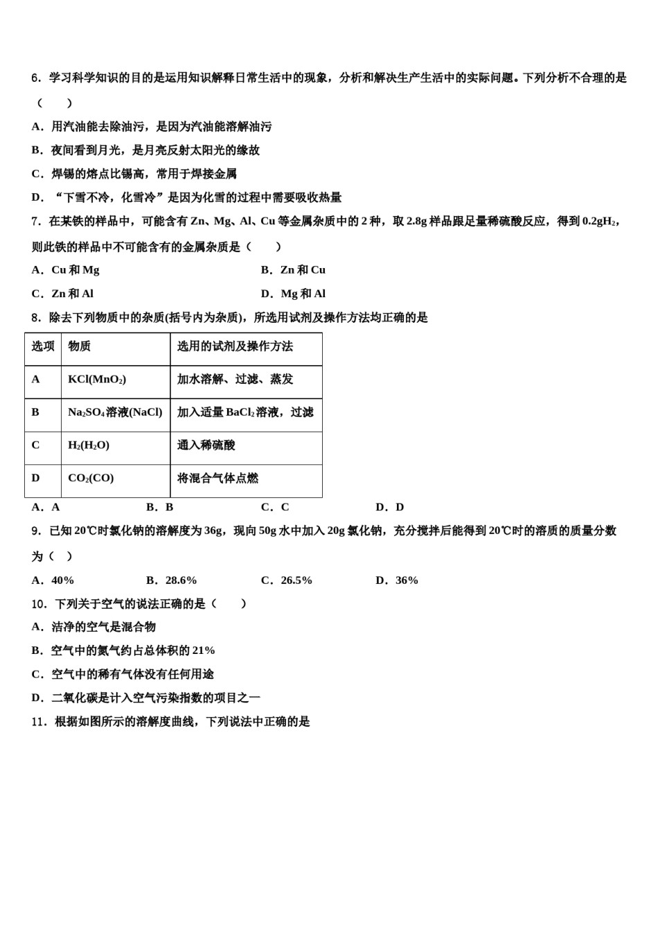
宁波市南三县重点名校2023-2024学年中考联考化学试卷注意事项:1.答卷前,考生务必将自己的姓名、准考证号填写在答题卡上。2.回答选择题时,选出每小题答案后,用铅笔把答题卡上对应题目的答案标号涂黑,如需改动,用橡皮擦干净后,再选涂其它答案标号。回答非选择题时,将答案写在答题卡上,写在本试卷上无效。3.考试结束后,将本试卷和答题卡一并交回。一、选择题(本题包括12个小题,每小题3分,共36分.每小题只有一个选项符合题意)1.“超临界水”因具有许多优良特性而被科学家追捧,它是指当温度和压强达到一定值时,水的液态和气态完全交融在一起的液体。下列有关“超临界水”的说法正确的是A.它是混合物B.它是一种不同于水的新物质C.它的分子之间有间隔D.它的一个分子由4个氢原子和2个氧原子构成2.生活离不开化学,下列认识正确的是A.煤炉生火时,用木材引燃是为了提高煤的着火点B.用硬水洗涤衣物,既浪费肥皂,也洗不净衣物C.用洗涤剂除油污是因为洗涤剂能将油污溶解,形成溶液D.用食盐水除去菜刀表面的锈斑3.下列化肥分别与熟石灰混合研磨后,能闻到刺激性气味的是()A.KNO3B.NH4ClC.K2SO4D.Ca3(PO4)24.下列变化属于化学变化的是()A.玻璃破碎B.食物腐烂C.车胎爆炸D.冰雪融化5.为除去下列物质中的杂质(括号内为杂质,不能引入新的杂质),下列操作方法不能达到目的的是()选项物质(杂质)操作方法ACu(Fe)加足量稀硫酸,充分反应后过滤BCO2(CO)通入氧气,点燃CNaCl溶液(Na2CO3)加盐酸至恰好不再产生气泡为止DFeSO4溶液(CuSO4)加入足量铁屑,充分反应后过滤A.AB.BC.CD.D6.学习科学知识的目的是运用知识解释日常生活中的现象,分析和解决生产生活中的实际问题。下列分析不合理的是()A.用汽油能去除油污,是因为汽油能溶解油污B.夜间看到月光,是月亮反射太阳光的缘故C.焊锡的熔点比锡高,常用于焊接金属D.“下雪不冷,化雪冷”是因为化雪的过程中需要吸收热量7.在某铁的样品中,可能含有Zn、Mg、Al、Cu等金属杂质中的2种,取2.8g样品跟足量稀硫酸反应,得到0.2gH2,则此铁的样品中不可能含有的金属杂质是()A.Cu和MgB.Zn和CuC.Zn和AlD.Mg和Al8.除去下列物质中的杂质(括号内为杂质),所选用试剂及操作方法均正确的是选项物质选用的试剂及操作方法AKCl(MnO2)加水溶解、过滤、蒸发BNa2SO4溶液(NaCl)加入适量BaCl2溶液,过滤CH2(H2O)通入稀硫酸DCO2(CO)将混合气体点燃A.AB.BC.CD.D9.已知20℃时氯化钠的溶解度为36g,现向50g水中加入20g氯化钠,充分搅拌后能得到20℃时的溶质的质量分数为()A.40%B.28.6%C.26.5%D.36%10.下列关于空气的说法正确的是()A.洁净的空气是混合物B.空气中的氮气约占总体积的21%C.空气中的稀有气体没有任何用途D.二氧化碳是计入空气污染指数的项目之一11.根据如图所示的溶解度曲线,下列说法中正确的是A.甲物质的溶解度小于乙物质的溶解度B.t2℃时,甲物质的溶液和乙物质的溶液中含有溶质的质量相等C.将t2℃时甲、乙两物质的饱和溶液升温至t3℃,原甲、乙溶液中溶质的质量分数不相等D.当甲物质中混有少量乙物质时,可采用冷却热饱和溶液的方法提纯12.类推是化学学习中常用的思维方法.现有以下类推结果:①酸碱中和反应生成盐和水,所以生成盐和水的反应一定是中和反应;②碱的水溶液显碱性,所以碱性溶液一定是碱溶液;③氧化物都含有氧元素,所以含有氧元素的化合物一定是氧化物;④有机物都含碳元素,所以含碳元素的化合物都是有机物.其中错误的是()A.只有①B.只有①②③C.只有②③④D.全部二、填空题(本题包括4个小题,每小题7分,共28分)13.写出下列物质的用途(各写一条即可):盐酸的用途:_____;氢氧化钠的用途:_____;氯化钠的用途:_____;氧气的用途:_____;石墨的用途:_____;稀有气体的用途:_____。14.用正确的化学用语填空硫酸铜溶液中的阳离子_____。硝酸的化学式_____。碘酒是常用的杀菌消毒溶液,请写出其中溶剂的化学式_____。15.铁是目前世界上使用最多的金属。认识铁:从宏观看,铁由_____组成;从微观看,铁由_____构成。实验室:细铁丝在氧气中燃烧...

1、当您付费下载文档后,您只拥有了使用权限,并不意味着购买了版权,文档只能用于自身使用,不得用于其他商业用途(如 [转卖]进行直接盈利或[编辑后售卖]进行间接盈利)。
2、本站所有内容均由合作方或网友上传,本站不对文档的完整性、权威性及其观点立场正确性做任何保证或承诺!文档内容仅供研究参考,付费前请自行鉴别。
3、如文档内容存在违规,或者侵犯商业秘密、侵犯著作权等,请点击“违规举报”。

碎片内容

宁波市南三县重点名校2023-2024学年中考联考化学试卷含解析.doc

确认删除?