电脑桌面
添加内谋知识网--内谋文库,文书,范文下载到电脑桌面
安装后可以在桌面快捷访问

安康市重点中学2024年中考三模化学试题含解析.doc

安康市重点中学2024年中考三模化学试题含解析.doc_第1页
1/13
安康市重点中学2024年中考三模化学试题含解析.doc_第2页
2/13
安康市重点中学2024年中考三模化学试题含解析.doc_第3页
3/13
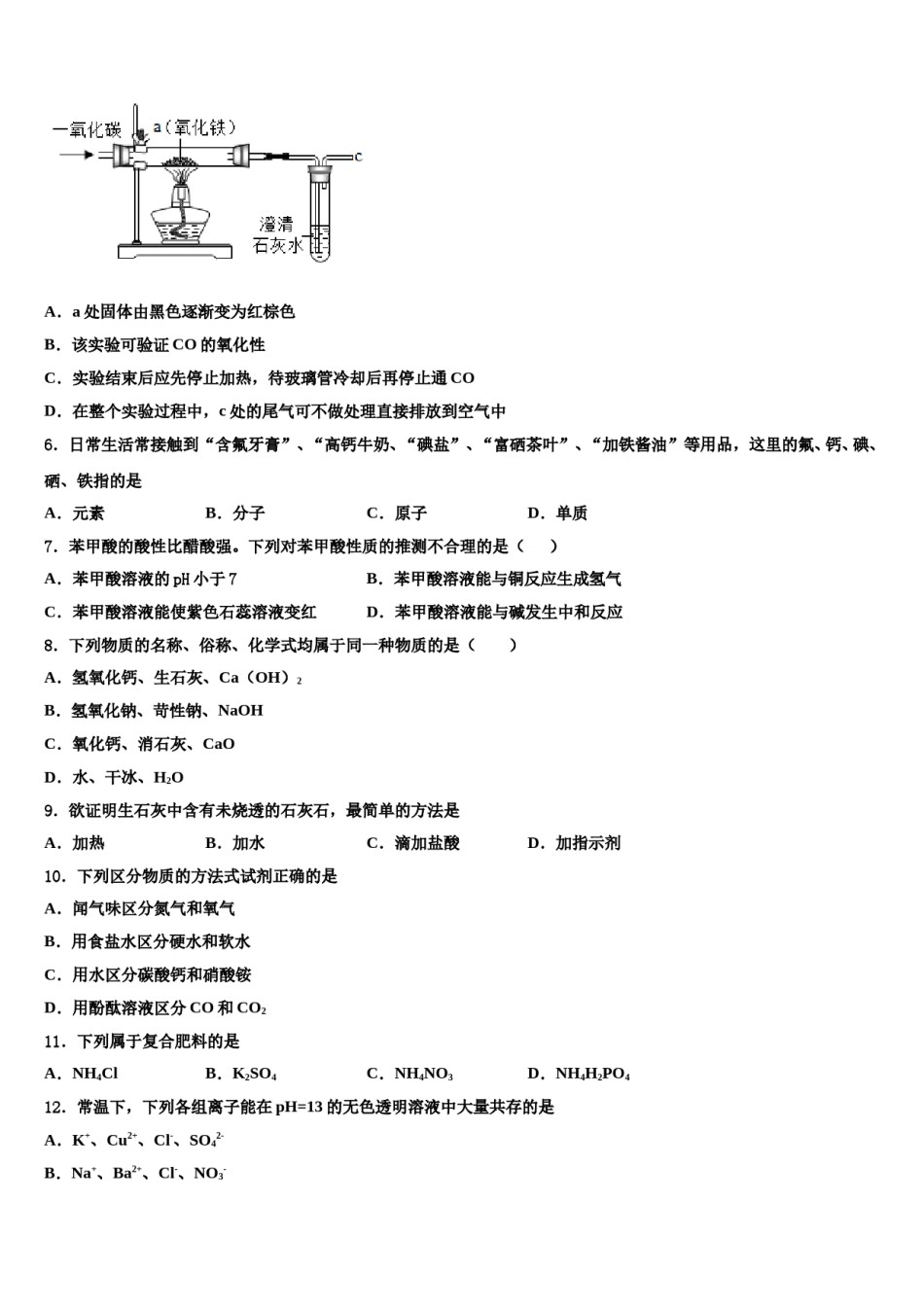
安康市重点中学2024年中考三模化学试题注意事项铅笔作答;第二部分必须用黑1.考生要认真填写考场号和座位序号。2.试题所有答案必须填涂或书写在答题卡上,在试卷上作答无效。第一部分必须用2B色字迹的签字笔作答。3.考试结束后,考生须将试卷和答题卡放在桌面上,待监考员收回。一、单选题(本大题共15小题,共30分)1.下列实验现象描述正确的是A.在加热的条件下,一氧化碳还原氧化铜时黑色粉末逐渐变为红色B.电解水一段时间后,正负极产生气体的体积比约为2:1C.红磷在空气中燃烧生成五氧化二磷D.二氧化碳能使干燥的紫色石蕊纸花变红2.下列关于测定溶液pH的说法正确的是A.用干燥的pH试纸测定浓硫酸的pHB.将pH试纸浸在待测液中进行测定C.用pH试纸测出河水样品的pH为5.6D.用湿润的pH试纸测溶液的pH可能会影响测定结果3.公安干警在缉毒行动中,训练有素的缉毒犬屡建奇功,它可以嗅出毒品的原因是A.分子在不断运动B.分子是可分的C.分子体积极小D.分子间有空隙4.以下是四种微粒的结构示意图,下列有关各微粒的说法中,错误的是A.①的化学性质比较稳定B.③④属于同种元素C.④是一种阴离子D.②容易得到电子5.根据下面实验装置图,以下说法中正确的是()A.a处固体由黑色逐渐变为红棕色B.该实验可验证CO的氧化性C.实验结束后应先停止加热,待玻璃管冷却后再停止通COD.在整个实验过程中,c处的尾气可不做处理直接排放到空气中6.日常生活常接触到“含氟牙膏”、“高钙牛奶、“碘盐”、“富硒茶叶”、“加铁酱油”等用品,这里的氟、钙、碘、硒、铁指的是B.分子C.原子D.单质A.元素7.苯甲酸的酸性比醋酸强。下列对苯甲酸性质的推测不合理的是()A.苯甲酸溶液的pH小于7B.苯甲酸溶液能与铜反应生成氢气C.苯甲酸溶液能使紫色石蕊溶液变红D.苯甲酸溶液能与碱发生中和反应8.下列物质的名称、俗称、化学式均属于同一种物质的是()A.氢氧化钙、生石灰、Ca(OH)2B.氢氧化钠、苛性钠、NaOHC.氧化钙、消石灰、CaOD.水、干冰、H2O9.欲证明生石灰中含有未烧透的石灰石,最简单的方法是A.加热B.加水C.滴加盐酸D.加指示剂10.下列区分物质的方法式试剂正确的是A.闻气味区分氮气和氧气B.用食盐水区分硬水和软水C.用水区分碳酸钙和硝酸铵D.用酚酞溶液区分CO和CO211.下列属于复合肥料的是A.NH4ClB.K2SO4C.NH4NO3D.NH4H2PO412.常温下,下列各组离子能在pH=13的无色透明溶液中大量共存的是A.K+、Cu2+、Cl-、SO42-B.Na+、Ba2+、Cl-、NO3-C.Mg2+、Na+、Cl、CO32-D.H+、NH4+、NO3-、HCO3-13.我市正在实施“水清、天蓝等工程,下列做法错误的是()A.禁止直接燃烧烟煤B.合理使用农药化肥C.生活污水直接排到河中D.对废旧塑料进行回收而不焚烧14.乙醇不完全燃烧时产生CO、CO2和H2O。依据下表数据分析得出的结论中,不正确的是:物质乙醇氧气二氧化碳水一氧化碳反应前质量/g6.68.8000反应后质量/g206.65.4aA.表中的a值为1.4B.在化学反应前后碳元素质量一定相等C.参加反应的乙醇和氧气的质量比为3:4D.生成的CO和CO2分子个数比为1:315.物质的溶解度随温度变化的曲线叫做溶解度曲线,利用溶解度曲线,可以获得许多有关物质溶解度的信息。甲、乙两种物质的溶解度曲线如下图所示,下列说法不正确的是()A.K点表示在t℃时,甲、乙均为饱和溶液.B.35℃时,将20g甲物质加入50g水中,充分溶解后得到的甲物质溶液质量是67.5g.C.t℃时乙物质的饱和溶液,升温到35℃时仍是饱和溶液D.甲物质的溶解度随温度降低而减小,乙物质的溶解度随着温度降低而升高,甲物质的溶解度比乙物质大.二、填空题(本大题共1小题,共6分)16.已知M物质的溶解度随温度升高而增大。将80gM物质加入50g水中,充分溶解,所得溶液质量如图所示。A点时,该溶液的溶质质量分数为_____;将B点对应的溶液中加入70g水,所得溶液的溶质质量分数是_____;C点所对应的溶液是_____〔填“饱和”或“不饱和”)溶液。三、简答题(本大题共2小题,共25分)17.(8分)过氧化镁(MgO2)是一种重要的化工原料,可用来处理被地下水污染的土壤,还可以用于配制牙膏,对牙齿有漂白和防过敏的作用。...

1、当您付费下载文档后,您只拥有了使用权限,并不意味着购买了版权,文档只能用于自身使用,不得用于其他商业用途(如 [转卖]进行直接盈利或[编辑后售卖]进行间接盈利)。
2、本站所有内容均由合作方或网友上传,本站不对文档的完整性、权威性及其观点立场正确性做任何保证或承诺!文档内容仅供研究参考,付费前请自行鉴别。
3、如文档内容存在违规,或者侵犯商业秘密、侵犯著作权等,请点击“违规举报”。

碎片内容

安康市重点中学2024年中考三模化学试题含解析.doc

确认删除?