电脑桌面
添加内谋知识网--内谋文库,文书,范文下载到电脑桌面
安装后可以在桌面快捷访问

安徽界首地区2024年中考化学模拟精编试卷含解析.doc

安徽界首地区2024年中考化学模拟精编试卷含解析.doc_第1页
1/12
安徽界首地区2024年中考化学模拟精编试卷含解析.doc_第2页
2/12
安徽界首地区2024年中考化学模拟精编试卷含解析.doc_第3页
3/12
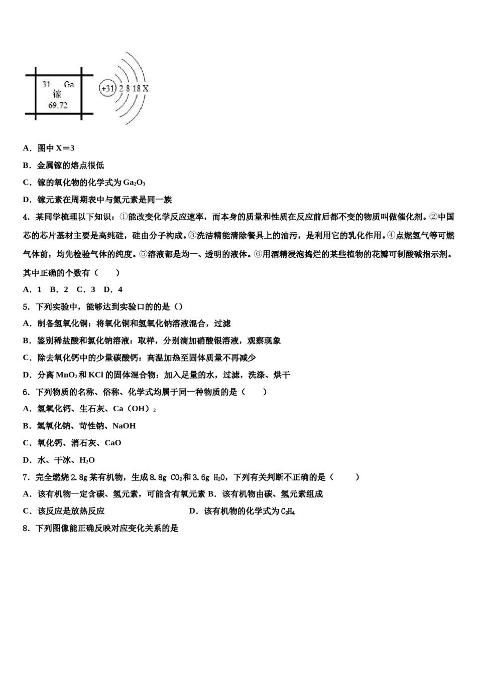
安徽界首地区2024年中考化学模拟精编试卷考生须知:1.全卷分选择题和非选择题两部分,全部在答题纸上作答。选择题必须用2B铅笔填涂;非选择题的答案必须用黑色字迹的钢笔或答字笔写在“答题纸”相应位置上。2.请用黑色字迹的钢笔或答字笔在“答题纸”上先填写姓名和准考证号。3.保持卡面清洁,不要折叠,不要弄破、弄皱,在草稿纸、试题卷上答题无效。一、单选题(本大题共10小题,共20分)1.下列有关“侯氏制碱法”的叙述中,不正确的是A.加热时的稳定性:碳酸钠>碳酸氢钠B.用食盐制纯碱还需要含碳、氧元素的物质C.配制饱和食盐水时,可通过搅拌来提高食盐的溶解度D.向饱和食盐中先通入氨气的作用是使溶液呈碱性,促进二氧化碳的吸收2.下列实验操作正确的是()A.倾倒液体B.检查装置的气密性C.读液体体积D.给液体加热3.镓是一种奇妙的金属,放在手心马上融化,犹如荷叶上的水珠流来流去。结合如图信息判断下列说法不正确的是()A.图中X=3B.金属镓的熔点很低C.镓的氧化物的化学式为Ga2O3D.镓元素在周期表中与氮元素是同一族4.某同学梳理以下知识:①能改变化学反应速率,而本身的质量和性质在反应前后都不变的物质叫做催化剂。②中国芯的芯片基材主要是高纯硅,硅由分子构成。③洗洁精能清除餐具上的油污,是利用它的乳化作用。④点燃氢气等可燃气体前,均先检验气体的纯度。⑤溶液都是均一、透明的液体。⑥用酒精浸泡捣烂的某些植物的花瓣可制酸碱指示剂。其中正确的个数有()A.1B.2C.3D.45.下列实验中,能够达到实验口的的是()A.制备氢氧化铜:将氧化铜和氢氧化钠溶液混合,过滤B.鉴别稀盐酸和氯化钠溶液:取样,分别滴加硝酸银溶液,观察现象C.除去氧化钙中的少量碳酸钙:高温加热至固体质量不再减少D.分离MnO2和KCl的固体混合物:加入足量的水,过滤,洗涤、烘干6.下列物质的名称、俗称、化学式均属于同一种物质的是()A.氢氧化钙、生石灰、Ca(OH)2B.氢氧化钠、苛性钠、NaOHC.氧化钙、消石灰、CaOD.水、干冰、H2O7.完全燃烧2.8g某有机物,生成8.8gCO2和3.6gH2O,下列有关判断不正确的是()A.该有机物一定含碳、氢元素,可能含有氧元素B.该有机物由碳、氢元素组成C.该反应是放热反应D.该有机物的化学式为C2H48.下列图像能正确反映对应变化关系的是A.向盐酸和氯化钙的混合溶液中逐滴加入碳酸钾溶液B.实验室用一氧化碳还原氧化铁C.加热氯酸钾和二氧化锰的混合物制取氧气D.往氢氧化钙溶液中逐滴加入物质x的溶液,则物质X可能是稀盐酸或者水9.一定条件下,在一个密闭器内发生某反应,测得反应前后各物质的质量如表所示,下列说法正确的是()物质WO2H2OCO2反应前质量(g)235856反应后质量(g)01032XA.X的值为44B.W是一种由碳、氢两种元素组成的化合物C.W是一种由碳、氢、氧三种元素组成的化合物D.该反应属于化合反应10.水是生命之源,下列有关水的说法不正确的是A.海水通过沙子和木炭后,煮沸即可得到淡水B.把水煮沸可以达到杀菌和降低水的硬度的目的C.水的电解实验能证明水是由氢元素和氧元素组成的D.爱护水资源主要从节约用水和防治水体污染两方面采取措施二、填空题(本大题共1小题,共4分)11.根据图中资料信息回答问题:碱石灰敞口放置过程中的现象是_____,完全变质后的物质是_____,碱石灰可以干燥的气体是_____(写出一种化学式即可)。三、计算题(本大题共1小题,共5分)12.我市盛产石灰石,主要成分是CaCO3。某同学为了测定石灰石中碳酸钙的质量分数进行了如下实验。取一定量的石灰石样品研碎和100g溶质质量分数为10%的稀盐酸放入烧杯中。在化学反应过程中对烧杯及其中的剩余物进行了五次称量,记录数据如下表:(假设反应匀速进行;杂质不溶于水,也不与稀盐酸反应,烧杯的质量为25g。)反应时间/s20406080100烧杯和药品质量/g137.8135.6m134.5134.5请计算:表中的“m”为________;该石灰石样品中碳酸钙的质量分数______________。(计算结果精确至0.1%)四、简答题(本大题共2小题,共8分)13.根据“物质的组成和结构决定物质性质”的观点,简要说明下列各组物质性质相似或差异的原因。金刚石很硬,...

1、当您付费下载文档后,您只拥有了使用权限,并不意味着购买了版权,文档只能用于自身使用,不得用于其他商业用途(如 [转卖]进行直接盈利或[编辑后售卖]进行间接盈利)。
2、本站所有内容均由合作方或网友上传,本站不对文档的完整性、权威性及其观点立场正确性做任何保证或承诺!文档内容仅供研究参考,付费前请自行鉴别。
3、如文档内容存在违规,或者侵犯商业秘密、侵犯著作权等,请点击“违规举报”。

碎片内容

安徽界首地区2024年中考化学模拟精编试卷含解析.doc

确认删除?