电脑桌面
添加内谋知识网--内谋文库,文书,范文下载到电脑桌面
安装后可以在桌面快捷访问

安徽省宿州十三校2024届中考猜题化学试卷含解析.doc

安徽省宿州十三校2024届中考猜题化学试卷含解析.doc_第1页
1/12
安徽省宿州十三校2024届中考猜题化学试卷含解析.doc_第2页
2/12
安徽省宿州十三校2024届中考猜题化学试卷含解析.doc_第3页
3/12
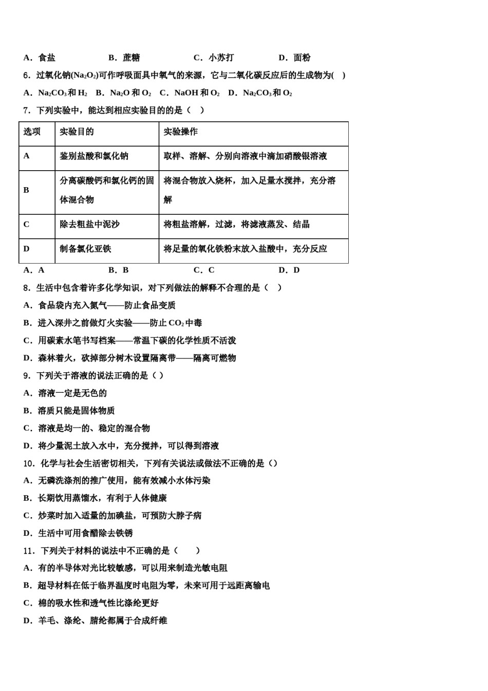
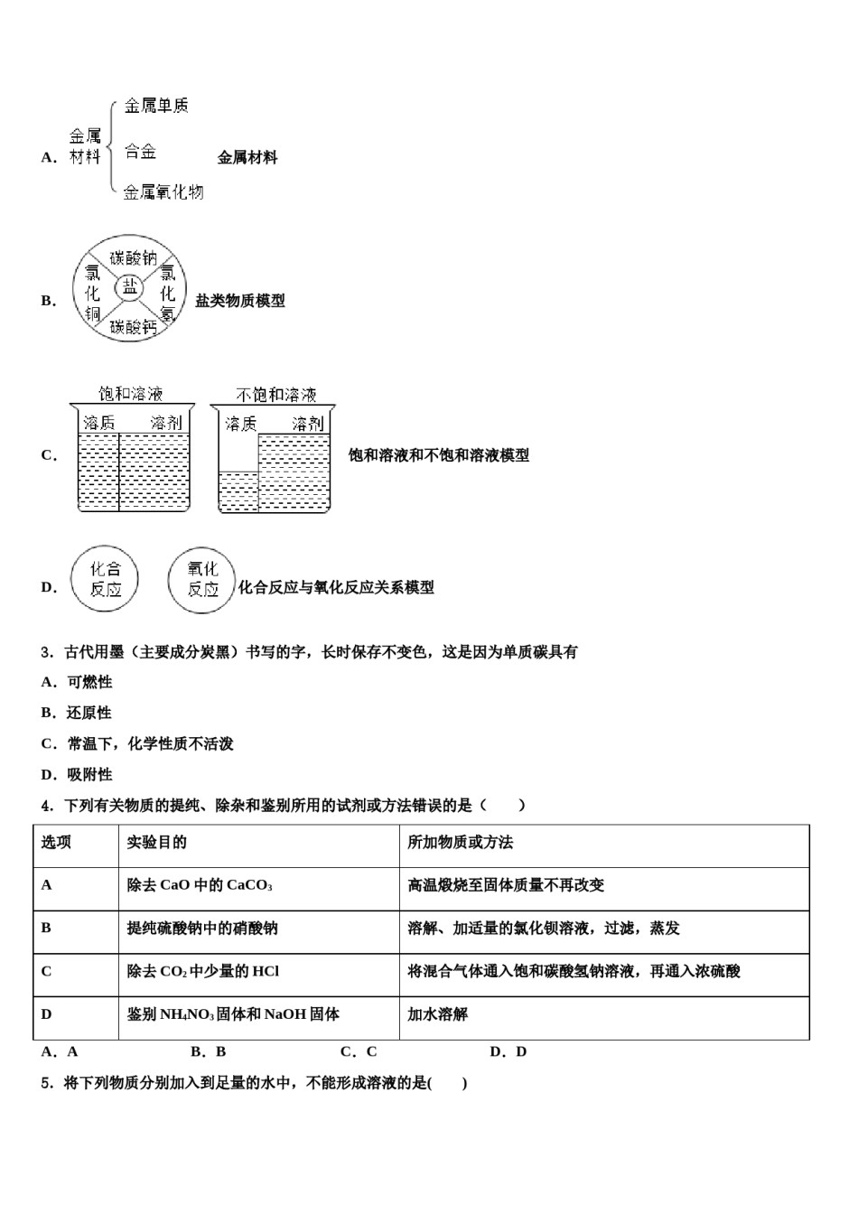
安徽省宿州十三校2024届中考猜题化学试卷注意事项:1.答卷前,考生务必将自己的姓名、准考证号填写在答题卡上。2.回答选择题时,选出每小题答案后,用铅笔把答题卡上对应题目的答案标号涂黑,如需改动,用橡皮擦干净后,再选涂其它答案标号。回答非选择题时,将答案写在答题卡上,写在本试卷上无效。3.考试结束后,将本试卷和答题卡一并交回。一、选择题(本题包括12个小题,每小题3分,共36分.每小题只有一个选项符合题意)1.下列图像能正确反映其对应变化关系的是()A.电解水B.向等质量的金属锌和铁中分别加入浓度相同的稀盐酸至过量C.碳在盛有氧气的密闭集气瓶内燃烧D.向盛有一定质量二氧化锰的烧杯中加入过氧化氢溶液2.建立模型是学习化学的重要方法。下列模型正确的是A.金属材料B.盐类物质模型C.饱和溶液和不饱和溶液模型D.化合反应与氧化反应关系模型3.古代用墨(主要成分炭黑)书写的字,长时保存不变色,这是因为单质碳具有A.可燃性B.还原性C.常温下,化学性质不活泼D.吸附性4.下列有关物质的提纯、除杂和鉴别所用的试剂或方法错误的是()选项实验目的所加物质或方法A除去CaO中的CaCO3高温煅烧至固体质量不再改变B提纯硫酸钠中的硝酸钠溶解、加适量的氯化钡溶液,过滤,蒸发C除去CO2中少量的HCl将混合气体通入饱和碳酸氢钠溶液,再通入浓硫酸D鉴别NH4NO3固体和NaOH固体加水溶解A.AB.BC.CD.D5.将下列物质分别加入到足量的水中,不能形成溶液的是()A.食盐B.蔗糖C.小苏打D.面粉6.过氧化钠(Na2O2)可作呼吸面具中氧气的来源,它与二氧化碳反应后的生成物为()A.Na2CO3和H2B.Na2O和O2C.NaOH和O2D.Na2CO3和O27.下列实验中,能达到相应实验目的的是()选项实验目的实验操作A鉴别盐酸和氯化钠取样、溶解、分别向溶液中滴加硝酸银溶液分离碳酸钙和氯化钙的固将混合物放入烧杯,加入足量水搅拌,充分溶B体混合物解C除去粗盐中泥沙将粗盐溶解,过滤,将滤液蒸发、结晶D制备氯化亚铁将足量的氧化铁粉末放入盐酸中,充分反应A.AB.BC.CD.D8.生活中包含着许多化学知识,对下列做法的解释不合理的是()A.食品袋内充入氮气——防止食品变质B.进入深井之前做灯火实验——防止CO2中毒C.用碳素水笔书写档案——常温下碳的化学性质不活泼D.森林着火,砍掉部分树木设置隔离带——隔离可燃物9.下列关于溶液的说法正确的是()A.溶液一定是无色的B.溶质只能是固体物质C.溶液是均一的、稳定的混合物D.将少量泥土放入水中,充分搅拌,可以得到溶液10.化学与社会生活密切相关,下列有关说法或做法不正确的是()A.无磷洗涤剂的推广使用,能有效减小水体污染B.长期饮用蒸馏水,有利于人体健康C.炒菜时加入适量的加碘盐,可预防大脖子病D.生活中可用食醋除去铁锈11.下列关于材料的说法中不正确的是()A.有的半导体对光比较敏感,可以用来制造光敏电阻B.超导材料在低于临界温度时电阻为零,未来可用于远距离输电C.棉的吸水性和透气性比涤纶更好D.羊毛、涤纶、腈纶都属于合成纤维12.如图是某化学反应前后的微观模型图,下列说法正确的是()A.该反应是分解反应B.该反应中生成物分子的个数比为1:1C.该反应前后各元素的化合价都没有发生变化D.该反应中反应物的质量比为17:24二、填空题(本题包括4个小题,每小题7分,共28分)13.请用所学知识回答下列问题。不能服用NaOH治疗胃酸过多,原因是NaOH具有_______性。用化学方程式表示工业上用一氧化碳还原氧化铁炼铁的原理_____________。乙烯(C2H4)的年产量可以用来衡量一个国家石油化工发展水平。科学家采取“组合转化”技术,将CO2和H2以一定比例混合,在一定条件下反应,生成乙烯和水。请写出该反应的化学方程式_____________。14.用化学用语表示:2个氧分子_____________;混盐一般是由一种阳离子与两种酸根离子构成的盐,如Ca(NO3)Cl漂白粉中有一种混盐CaOC12(其中钙元素的化合价为+2,氧元素的化合价为-2)。①写出氯化钙的化学式_____②已知CaOCl2中的一种酸根离子是次氯酸根离子(ClO-),则另一种酸根离子为_______。若将CaOC12改写成如Ca(NO3)Cl以两种酸根表示的形式,其化学...

1、当您付费下载文档后,您只拥有了使用权限,并不意味着购买了版权,文档只能用于自身使用,不得用于其他商业用途(如 [转卖]进行直接盈利或[编辑后售卖]进行间接盈利)。
2、本站所有内容均由合作方或网友上传,本站不对文档的完整性、权威性及其观点立场正确性做任何保证或承诺!文档内容仅供研究参考,付费前请自行鉴别。
3、如文档内容存在违规,或者侵犯商业秘密、侵犯著作权等,请点击“违规举报”。

碎片内容

安徽省宿州十三校2024届中考猜题化学试卷含解析.doc

确认删除?