电脑桌面
添加内谋知识网--内谋文库,文书,范文下载到电脑桌面
安装后可以在桌面快捷访问

安徽省宿州地区2024届中考猜题化学试卷含解析.doc

安徽省宿州地区2024届中考猜题化学试卷含解析.doc_第1页
1/12
安徽省宿州地区2024届中考猜题化学试卷含解析.doc_第2页
2/12
安徽省宿州地区2024届中考猜题化学试卷含解析.doc_第3页
3/12
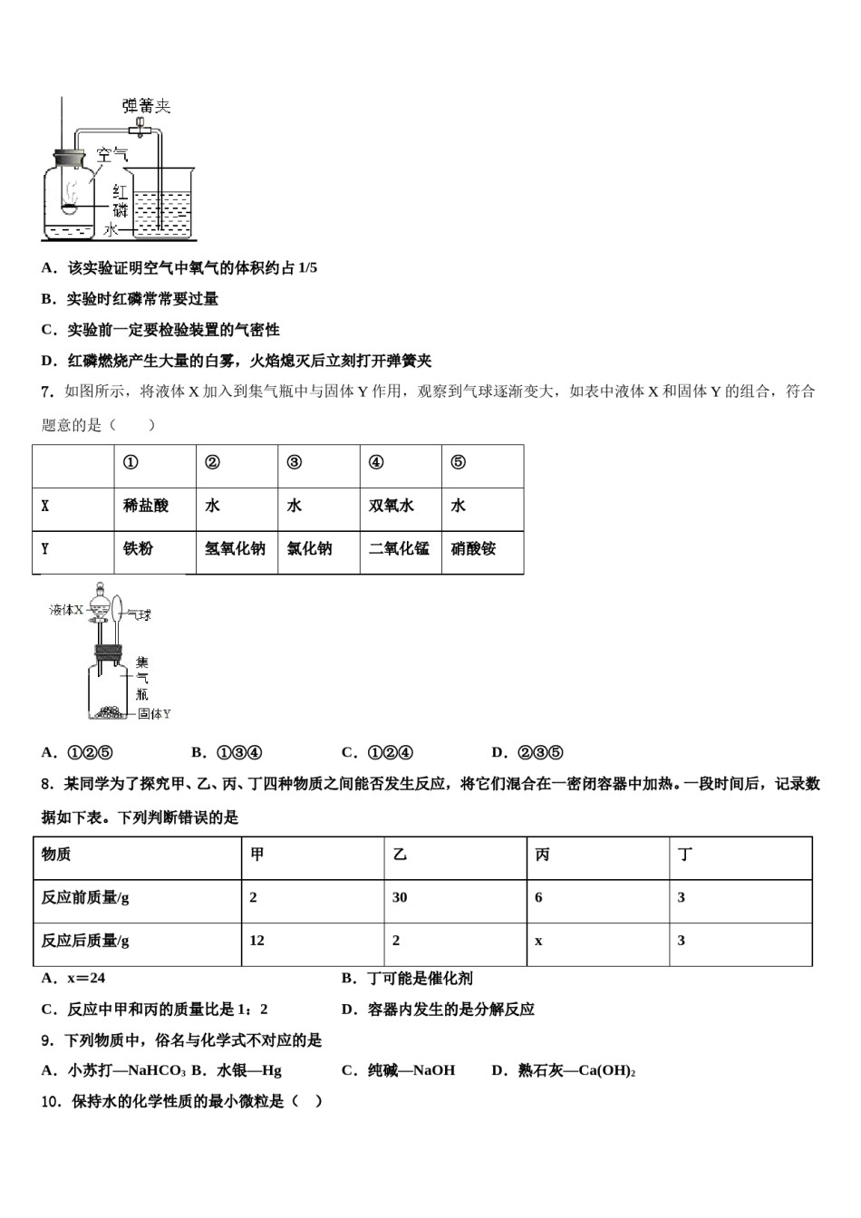
安徽省宿州地区2024届中考猜题化学试卷注意事项:1.答题前,考生先将自己的姓名、准考证号码填写清楚,将条形码准确粘贴在条形码区域内。2.答题时请按要求用笔。3.请按照题号顺序在答题卡各题目的答题区域内作答,超出答题区域书写的答案无效;在草稿纸、试卷上答题无效。4.作图可先使用铅笔画出,确定后必须用黑色字迹的签字笔描黑。5.保持卡面清洁,不要折暴、不要弄破、弄皱,不准使用涂改液、修正带、刮纸刀。一、单选题(本大题共15小题,共30分)1.下列说法正确的是()A.溶液加水稀释后pH一定变大B.能与碱发生中和反应的物质不一定是酸C.向某固体中加稀盐酸有气泡产生,该固体一定是活泼金属D.某固态化肥与熟石灰混合研磨产生氨味,证明该化肥一定是铵态氮肥2.用灯帽盖灭酒精灯的原理是A.移走可燃物B.隔绝空气C.防止酒精挥发D.降低酒精着火点3.(1)试管中加热高锰酸钾时,试管口要略向下倾斜(2)铁丝在氧气中燃烧时,集气瓶底部要留有少量的水(3)排水集气法收集氧气实验完毕,先将导管从水槽中移出,再熄灭酒精灯以上是几个常见的实验注意事项,其最终目的都是为了防止A.水倒流B.温度过高C.容器破裂D.反应过慢4.、当前,食品安全备受人们关注,下列做法会严重危及人体健康的是:A.蒸馒头加适量小苏打B.长期饮用白开水C.食品袋里充入氮气延长食品的保质期D.用甲醛保鲜白菜5.二氧化氯(ClO2)是一种高效、安全的消毒剂。下列关于二氧化氯的说法正确的是()A.二氧化氯中含有氧分子B.二氧化氯是由两种非金属元素组成的氧化物C.二氧化氯中氯、氧元素的质量比为1:2D.二氧化氯中氯元素的质量分数最小6.下图所示装置可用于测定空气中氧气的含量,实验前在集气瓶内加入少量水,并做上记号。下列说法中不正确的是()A.该实验证明空气中氧气的体积约占1/5B.实验时红磷常常要过量C.实验前一定要检验装置的气密性D.红磷燃烧产生大量的白雾,火焰熄灭后立刻打开弹簧夹7.如图所示,将液体X加入到集气瓶中与固体Y作用,观察到气球逐渐变大,如表中液体X和固体Y的组合,符合题意的是()①②③④⑤X稀盐酸水水双氧水水Y铁粉氢氧化钠氯化钠二氧化锰硝酸铵A.①②⑤B.①③④C.①②④D.②③⑤8.某同学为了探究甲、乙、丙、丁四种物质之间能否发生反应,将它们混合在一密闭容器中加热。一段时间后,记录数据如下表。下列判断错误的是物质甲乙丙丁反应前质量/g23063反应后质量/g122x3A.x=24B.丁可能是催化剂C.反应中甲和丙的质量比是1:2D.容器内发生的是分解反应9.下列物质中,俗名与化学式不对应的是A.小苏打—NaHCO3B.水银—HgC.纯碱—NaOHD.熟石灰—Ca(OH)210.保持水的化学性质的最小微粒是()A.水分子B.氢原子C.氧原子D.氢原子和氧原子11.区别下列各组物质,所选择的试剂或方法错误的是()需区别的物质选择的试剂或方法二氧化硫与二氧化碳闻气味空气与氧气带火星的木条红磷与白磷取少量放在空气中同时加热氮气与二氧化碳燃着的木条A.AB.BC.CD.D12.下列有关生活、环境、能源、资源问题叙述错误的是A.加速石油、煤炭的开采,快速提高人类的生活质量B.pH<5.6的雨水称为酸雨C.“温室效应”主要是由CO2等气体引起的D.PM2.5专用口罩中使用了活性炭,是利用了活性炭的吸附性13.绿水青山就是“金山银山”。为保护环境,下列做法不合理的是()A.垃圾分类回收,不乱扔电池B.禁止使用化肥农药,避免水体富营养化和污染水体C.使用新能源,减少使用煤、石油D.使用易降解塑料袋,减少白色污染14.某粒子的原子结构示意图是下列对该粒子的判断中,错误的是A.该粒子是原子B.该粒子属于非金属元素C.原子核内有17个中子D.在化学反应中易得电子15.下列实验现象描述不正确的是A.红磷在空气中燃烧产生大量白烟B.硫在氧气中燃烧产生苍白色火焰C.铁丝在氧气中剧烈燃烧,火星四射D.镁在空气中燃烧,发出耀眼的白光,生成白色固体二、填空题(本大题共1小题,共6分)16.请按要求用符号完成下面问题:硝酸镁溶液中的离子______________。溶于水后显碱性的气体____________。标出水中氧元素的化合价___________。用作补钙剂的盐___________。三...

1、当您付费下载文档后,您只拥有了使用权限,并不意味着购买了版权,文档只能用于自身使用,不得用于其他商业用途(如 [转卖]进行直接盈利或[编辑后售卖]进行间接盈利)。
2、本站所有内容均由合作方或网友上传,本站不对文档的完整性、权威性及其观点立场正确性做任何保证或承诺!文档内容仅供研究参考,付费前请自行鉴别。
3、如文档内容存在违规,或者侵犯商业秘密、侵犯著作权等,请点击“违规举报”。

碎片内容

安徽省宿州地区2024届中考猜题化学试卷含解析.doc

确认删除?