电脑桌面
添加内谋知识网--内谋文库,文书,范文下载到电脑桌面
安装后可以在桌面快捷访问

安徽省豪州涡阳县2024届中考冲刺卷化学试题含解析.doc

安徽省豪州涡阳县2024届中考冲刺卷化学试题含解析.doc_第1页
1/12
安徽省豪州涡阳县2024届中考冲刺卷化学试题含解析.doc_第2页
2/12
安徽省豪州涡阳县2024届中考冲刺卷化学试题含解析.doc_第3页
3/12
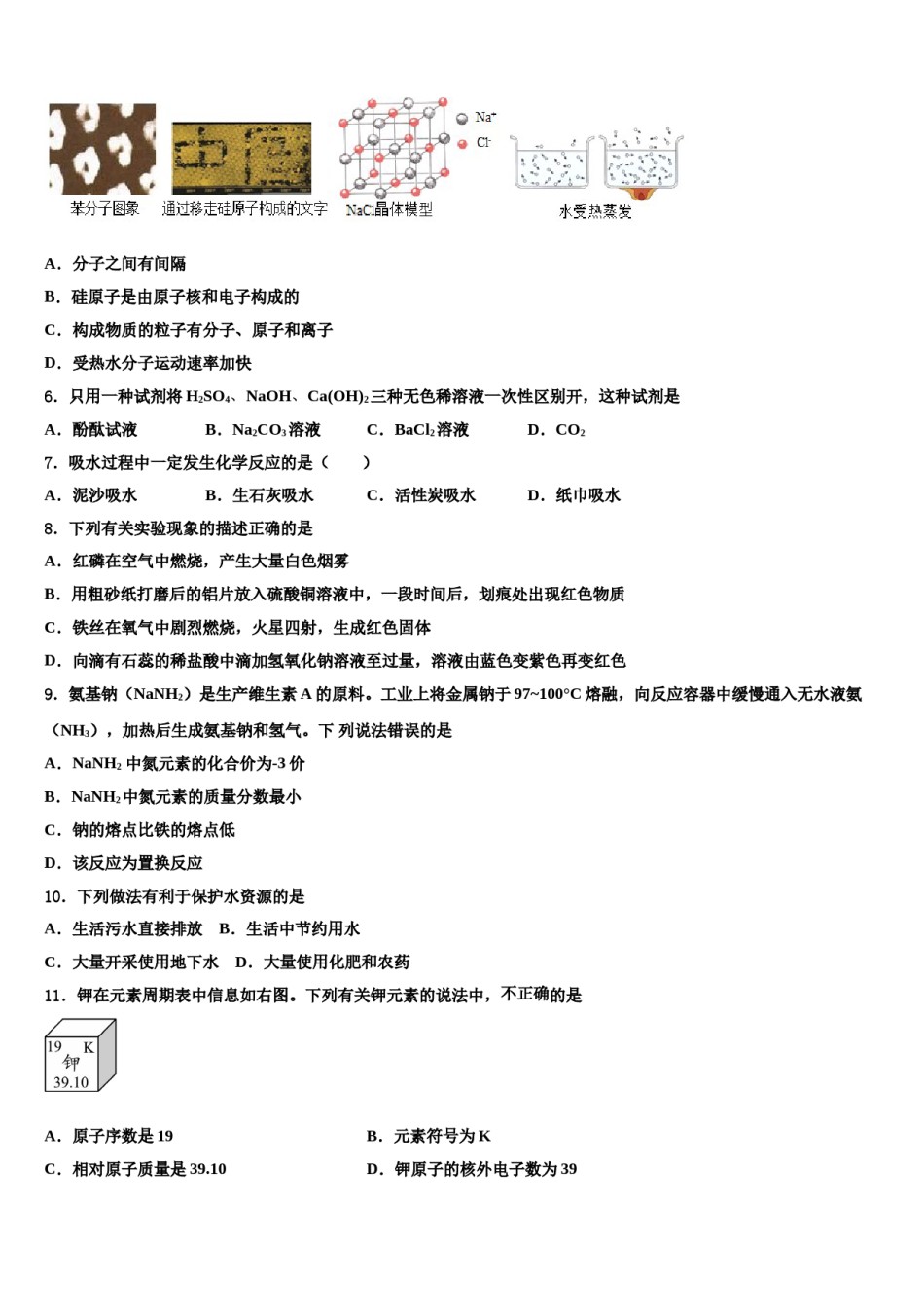
安徽省豪州涡阳县2024届中考冲刺卷化学试题注意事项:1.答卷前,考生务必将自己的姓名、准考证号、考场号和座位号填写在试题卷和答题卡上。用2B铅笔将试卷类型(B)填涂在答题卡相应位置上。将条形码粘贴在答题卡右上角"条形码粘贴处"。2.作答选择题时,选出每小题答案后,用2B铅笔把答题卡上对应题目选项的答案信息点涂黑;如需改动,用橡皮擦干净后,再选涂其他答案。答案不能答在试题卷上。3.非选择题必须用黑色字迹的钢笔或签字笔作答,答案必须写在答题卡各题目指定区域内相应位置上;如需改动,先划掉原来的答案,然后再写上新答案;不准使用铅笔和涂改液。不按以上要求作答无效。4.考生必须保证答题卡的整洁。考试结束后,请将本试卷和答题卡一并交回。一、选择题(本题包括12个小题,每小题3分,共36分.每小题只有一个选项符合题意)1.向AgNO3、Cu(NO3)2的混合溶液中加入一定量的锌粉,充分反应后过滤,向滤液中滴加稀盐酸有白色沉淀产生。下列说法中,正确的是B.所得滤渣中一定含有银和铜A.所得滤渣中可能含有铜和锌C.所得滤液中可能含有Cu2+D.所得滤液中一定含有Ag+、Zn2+、Cu2+2.粗盐提纯实验和配制一定溶质质量分数的氯化钠溶液实验中,下列操作正确的是()A.B.C.D.3.2019年1月3日,嫦娥四号探测器在人类史上第一次实现了月球背面着陆。在月球广泛分布的岩石中,蕴藏着丰富的钛、镍等矿产。元素周期表中钛、镍两种元素的相关信息如图所示,对图中信息解释不正确的是A.钛、镍均属于金属元素B.钛原子核内中子数为22C.镍原子核外电子数为28D.镍原子的相对原子质量为58.694.下列各组中的物质充分混合后,所得溶液的总质量与反应前溶液的总质量相比减小的是A.稀盐酸和硝酸银溶液B.氢氧化镁和稀盐酸C.锌和硝酸铜溶液D.氯化钠和稀硫酸5.从下列图片中不能获取的信息是A.分子之间有间隔B.硅原子是由原子核和电子构成的C.构成物质的粒子有分子、原子和离子D.受热水分子运动速率加快6.只用一种试剂将H2SO4、NaOH、Ca(OH)2三种无色稀溶液一次性区别开,这种试剂是A.酚酞试液B.Na2CO3溶液C.BaCl2溶液D.CO27.吸水过程中一定发生化学反应的是()A.泥沙吸水B.生石灰吸水C.活性炭吸水D.纸巾吸水8.下列有关实验现象的描述正确的是A.红磷在空气中燃烧,产生大量白色烟雾B.用粗砂纸打磨后的铝片放入硫酸铜溶液中,一段时间后,划痕处出现红色物质C.铁丝在氧气中剧烈燃烧,火星四射,生成红色固体D.向滴有石蕊的稀盐酸中滴加氢氧化钠溶液至过量,溶液由蓝色变紫色再变红色9.氨基钠(NaNH2)是生产维生素A的原料。工业上将金属钠于97~100°C熔融,向反应容器中缓慢通入无水液氨(NH3),加热后生成氨基钠和氢气。下列说法错误的是A.NaNH2中氮元素的化合价为-3价B.NaNH2中氮元素的质量分数最小C.钠的熔点比铁的熔点低D.该反应为置换反应10.下列做法有利于保护水资源的是A.生活污水直接排放B.生活中节约用水C.大量开采使用地下水D.大量使用化肥和农药11.钾在元素周期表中信息如右图。下列有关钾元素的说法中,不正确的是A.原子序数是19B.元素符号为KC.相对原子质量是39.10D.钾原子的核外电子数为3912.下列说法正确的是A.金属与稀硫酸反应后,溶液质量一定变大B.碱溶液与盐溶液反应后一定有沉淀生成C.硝酸钾的不饱和溶液变为饱和溶液,溶质质量分数一定变大D.两种化合物生成另两种化合物的反应一定是复分解反应二、填空题(本题包括4个小题,每小题7分,共28分)13.镁被誉为“国防金属”。(1)由图1可知,镁的相对原子质量为___________。(2)图2为镁元素的某种微粒结构示意图,它的质子数为________,该微粒的符号为_______。(3)以化合价为纵坐标、物质类别为横坐标所绘制的图像叫价类二维图。图3为镁的价类二维图,则A处的化学式:__________,B处的物质类别是_________。(4)镁铝合金是镁和铝在高温真空条件下熔炼而成的。该合金不在空气中熔炼的原因是______。该合金是一种储氢材料,完全吸氢后得到MgH2和Al,“储氢过程”属于_______(填“物理”或“化学”)变化。14.下图中①、②为氧元素、铝元素在元素周期...

1、当您付费下载文档后,您只拥有了使用权限,并不意味着购买了版权,文档只能用于自身使用,不得用于其他商业用途(如 [转卖]进行直接盈利或[编辑后售卖]进行间接盈利)。
2、本站所有内容均由合作方或网友上传,本站不对文档的完整性、权威性及其观点立场正确性做任何保证或承诺!文档内容仅供研究参考,付费前请自行鉴别。
3、如文档内容存在违规,或者侵犯商业秘密、侵犯著作权等,请点击“违规举报”。

碎片内容

安徽省豪州涡阳县2024届中考冲刺卷化学试题含解析.doc

确认删除?