电脑桌面
添加内谋知识网--内谋文库,文书,范文下载到电脑桌面
安装后可以在桌面快捷访问

山东省临沂市名校2024年中考化学猜题卷含解析.doc

山东省临沂市名校2024年中考化学猜题卷含解析.doc_第1页
1/11
山东省临沂市名校2024年中考化学猜题卷含解析.doc_第2页
2/11
山东省临沂市名校2024年中考化学猜题卷含解析.doc_第3页
3/11
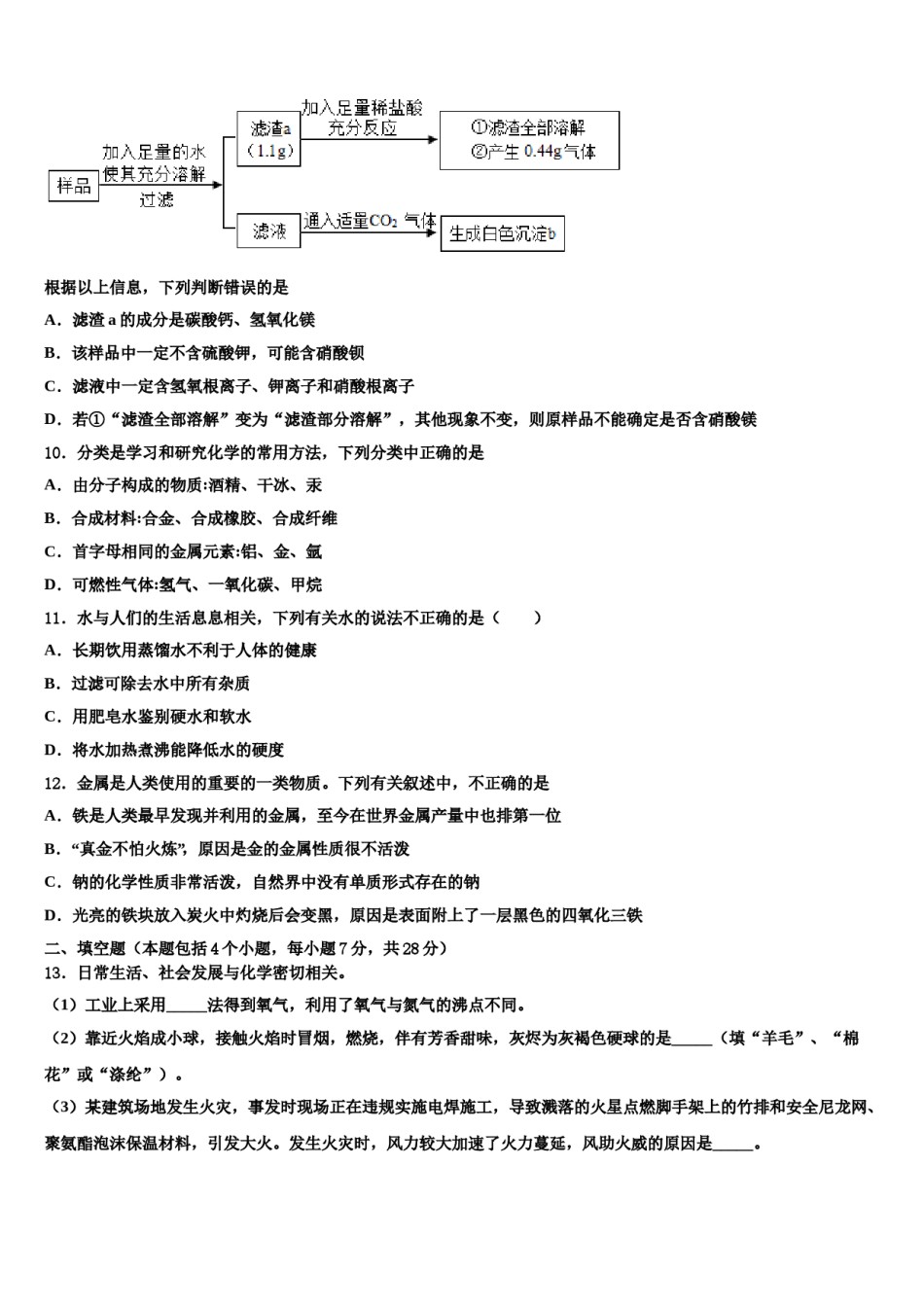
山东省临沂市名校2024年中考化学猜题卷注意事项1.考试结束后,请将本试卷和答题卡一并交回.2.答题前,请务必将自己的姓名、准考证号用0.5毫米黑色墨水的签字笔填写在试卷及答题卡的规定位置.3.请认真核对监考员在答题卡上所粘贴的条形码上的姓名、准考证号与本人是否相符.4.作答选择题,必须用2B铅笔将答题卡上对应选项的方框涂满、涂黑;如需改动,请用橡皮擦干净后,再选涂其他答案.作答非选择题,必须用05毫米黑色墨水的签字笔在答题卡上的指定位置作答,在其他位置作答一律无效.5.如需作图,须用2B铅笔绘、写清楚,线条、符号等须加黑、加粗.一、选择题(本题包括12个小题,每小题3分,共36分.每小题只有一个选项符合题意)1.下列反应的化学方程式书写错误的是A.铁丝伸入稀盐酸中:2Fe+6HCl=2FeCl3+3H2↑B.硝酸银溶液与盐酸混合:AgNO3+HCl=AgCl↓+HNO3C.二氧化碳通入石灰水中:CO2+Ca(OH)2=CaCO3↓+H2OD.氢氧化钡溶液与稀硫酸混合:Ba(OH)2+H2SO4=BaSO4↓+2H2O2.学习了单质、氧化物、酸、碱、盐的性质后,发现有很多不同类别的物质在发生反应时都有盐生成(其它物质省略),如图所示。下列说法错误的是()A.若生成的盐是硫酸钾,则①中发生的反应可称为中和反应B.若生成的盐是硫酸亚铁,则通过置换反应来实现只有⑥C.若生成盐是碳酸钙,由③来实现的反应物可以是纯碱和熟石灰D.图中⑤处应补充的文字可以是金属氧化物和酸或非金属氧化物和碱3.下列叙述正确的是A.食用碘盐可预防贫血B.合成材料特指合金、合成纤维、合成橡胶C.使用一些新型的、可降解的塑料,可适当减少“白色污染”D.人体缺少必需微量元素会得病。因此要尽量多吃含这些元素的营养补剂4.下列实验方法中,不可行的是A.鉴别氯化钠固体和硝酸铵固体——取样,分别加水,观察现象B.证明某固体物质中含有铵根离子——取样,与熟石灰混合研磨,有氨味C.除去CaCl2溶液中混有的少量HCl——加入过量的CaCO3,充分反应后过滤D.检验露置于空气中的氢氧化钠溶液是否变质——取样,滴入几滴稀硫酸,观察现象5.下列图示的实验操作中,正确的是()A.倾倒液体B.点燃酒精灯C.过滤D.给固体加热6.人体健康离不开化学。下列叙述正确的是()A.铁、锌、钙是人体所需的微量元素B.香烟的烟气中含有许多有毒物质,吸烟有害健康C.健康人体血浆的pH范围是0.9~1.5D.为防止甲状腺肿大,应在食盐中添加大量的碘元素7.水是生命之源,下列关于水的说法正确的是()A.工业废水需要处理达标后才能排放B.明矾可以使硬水转化为软水C.蒸馏海水和电解水的过程中水发生的都是物理变化D.蒸馏水、自来水都是纯净物8.材料在人类生产、生活中有着重要的作用。下列对材料的分类判断正确的是()A.陶瓷属于合成材料B.棉线、蚕丝属于天然纤维C.不锈钢属于复合材料D.玻璃钢属于金属材料9.一包白色固体,可能由硫酸钾、氢氧化钾、碳酸钙、硝酸钡、硝酸镁中的一种或几种物质组成,为探究该固体的成分,某同学取适量样品实验如下:根据以上信息,下列判断错误的是A.滤渣a的成分是碳酸钙、氢氧化镁B.该样品中一定不含硫酸钾,可能含硝酸钡C.滤液中一定含氢氧根离子、钾离子和硝酸根离子D.若①“滤渣全部溶解”变为“滤渣部分溶解”,其他现象不变,则原样品不能确定是否含硝酸镁10.分类是学习和研究化学的常用方法,下列分类中正确的是A.由分子构成的物质:酒精、干冰、汞B.合成材料:合金、合成橡胶、合成纤维C.首字母相同的金属元素:铝、金、氩D.可燃性气体:氢气、一氧化碳、甲烷11.水与人们的生活息息相关,下列有关水的说法不正确的是()A.长期饮用蒸馏水不利于人体的健康B.过滤可除去水中所有杂质C.用肥皂水鉴别硬水和软水D.将水加热煮沸能降低水的硬度12.金属是人类使用的重要的一类物质。下列有关叙述中,不正确的是A.铁是人类最早发现并利用的金属,至今在世界金属产量中也排第一位B.“真金不怕火炼”,原因是金的金属性质很不活泼C.钠的化学性质非常活泼,自然界中没有单质形式存在的钠D.光亮的铁块放入炭火中灼烧后会变黑,原因是表面附上了一层黑色的四氧化三铁二、填空题...

1、当您付费下载文档后,您只拥有了使用权限,并不意味着购买了版权,文档只能用于自身使用,不得用于其他商业用途(如 [转卖]进行直接盈利或[编辑后售卖]进行间接盈利)。
2、本站所有内容均由合作方或网友上传,本站不对文档的完整性、权威性及其观点立场正确性做任何保证或承诺!文档内容仅供研究参考,付费前请自行鉴别。
3、如文档内容存在违规,或者侵犯商业秘密、侵犯著作权等,请点击“违规举报”。

碎片内容

山东省临沂市名校2024年中考化学猜题卷含解析.doc

确认删除?