电脑桌面
添加内谋知识网--内谋文库,文书,范文下载到电脑桌面
安装后可以在桌面快捷访问

山东省沂水县重点名校2024年中考联考化学试卷含解析.doc

山东省沂水县重点名校2024年中考联考化学试卷含解析.doc_第1页
1/13
山东省沂水县重点名校2024年中考联考化学试卷含解析.doc_第2页
2/13
山东省沂水县重点名校2024年中考联考化学试卷含解析.doc_第3页
3/13
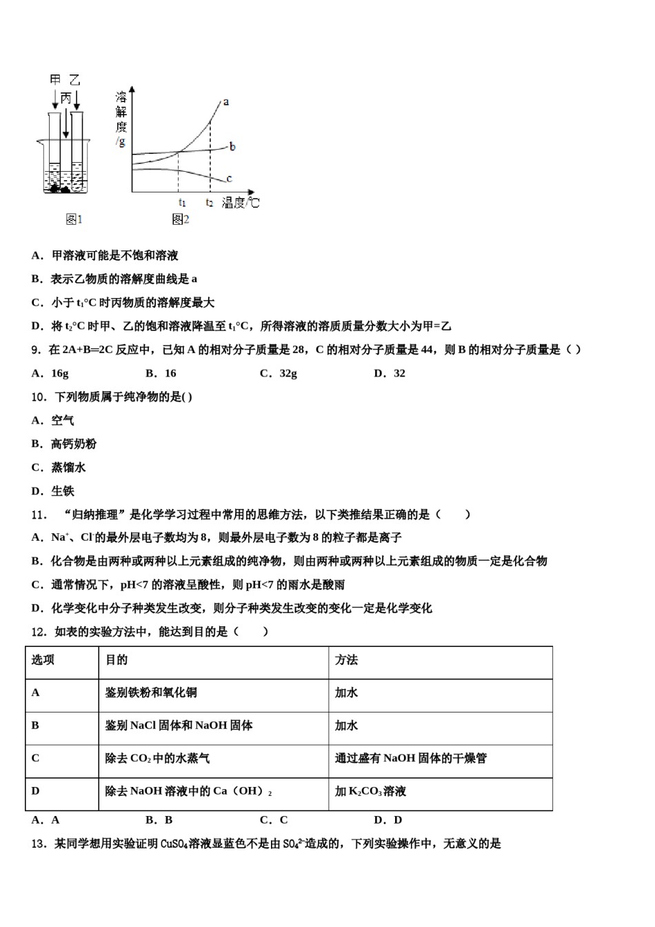
山东省沂水县重点名校2024年中考联考化学试卷考生须知:1.全卷分选择题和非选择题两部分,全部在答题纸上作答。选择题必须用2B铅笔填涂;非选择题的答案必须用黑色字迹的钢笔或答字笔写在“答题纸”相应位置上。2.请用黑色字迹的钢笔或答字笔在“答题纸”上先填写姓名和准考证号。3.保持卡面清洁,不要折叠,不要弄破、弄皱,在草稿纸、试题卷上答题无效。一、单选题(本大题共15小题,共30分)1.下列过程包含化学变化的是()A.水结成冰B.干冰制冷C.铁矿石炼铁D.铁杵磨成针2.2019年央视春晚,刘谦表演的节目《魔壶》给观众留下了深刻的印象。小红也准备了一把“魔壶”,她预先在魔壶中盛入澄清石灰水,然后将魔壶中的液体倒入盛有下列溶液的杯子中,无明显现象的是A.紫色石蕊溶液B.硝酸钾溶液C.碳酸钾溶液D.硫酸铜溶液3.下列图象分别与选项中的操作相对应,其中合理的是A.向一定量的NaOH和BaCl2混合溶液中滴加稀硫酸B.向一定量的MnO2固体中加入一定量的过氧化氢溶液C.向一定量的NaOH溶液中滴加稀盐酸D.向含有一定量稀盐酸和氯化钙的混合溶液中逐滴加入碳酸钠溶液4.2014年5月7日在南京丢失的放射源铱﹣192,于5月10日安全回收。铱﹣192是高危放射源,会危害人体健康、据如图判断,有关铱的说法不正确的是:A.铱的元素符号是IrB.铱原子的原子序数为77C.铱元素是非金属元素D.铱元素的相对原子量为192.25.物质名称与化学式都正确的是()A.氧化二氮:N2OB.碳酸:CO3C.碳酸氢铵:NH4HCO3D.氯化钾:KCl26.某物质在空气中燃烧的化学方程式为:X+3O2点燃2CO2+2H2O,下列说法正确的是A.X的化学式是C2H4B.该反应属于置换反应C.O2中氧元素的化合价为﹣2D.CO2中碳、氧元素的质量比为1:27.“绿水青山就是金山银山”,说的是自然环境与人们的生活关系密切,倡导大家要爱护自然环境。下列做法符合这一理念的是A.农业上为增加农作物产量,可以大量施用化肥农药B.任意排放工业产生的废气、废水、废渣C.大量植树造林,严禁乱砍滥伐森林D.采取就地掩埋的方法来处理各种生活垃圾8.室温下,甲、乙、两三种固体分别溶于两支试管和一个烧杯的水中,现象图1所示,甲、丙还有剩余固体,乙固体全部溶解。升温到80°C时,发现甲固体全部溶解,乙固体析出,丙固体没有明显变化。下列说法正确的是A.甲溶液可能是不饱和溶液B.表示乙物质的溶解度曲线是aC.小于t1°C时丙物质的溶解度最大D.将t2°C时甲、乙的饱和溶液降温至t1°C,所得溶液的溶质质量分数大小为甲=乙9.在2A+B═2C反应中,已知A的相对分子质量是28,C的相对分子质量是44,则B的相对分子质量是()A.16gB.16C.32gD.3210.下列物质属于纯净物的是()A.空气B.高钙奶粉C.蒸馏水D.生铁11.“归纳推理”是化学学习过程中常用的思维方法,以下类推结果正确的是()A.Na+、Cl-的最外层电子数均为8,则最外层电子数为8的粒子都是离子B.化合物是由两种或两种以上元素组成的纯净物,则由两种或两种以上元素组成的物质一定是化合物C.通常情况下,pH<7的溶液呈酸性,则pH<7的雨水是酸雨D.化学变化中分子种类发生改变,则分子种类发生改变的变化一定是化学变化12.如表的实验方法中,能达到目的是()选项目的方法A鉴别铁粉和氧化铜加水B鉴别NaCl固体和NaOH固体加水C除去CO2中的水蒸气通过盛有NaOH固体的干燥管D除去NaOH溶液中的Ca(OH)2加K2CO3溶液A.AB.BC.CD.D13.某同学想用实验证明CuSO4溶液显蓝色不是由SO42-造成的,下列实验操作中,无意义的是A.观察Na2SO4溶液,溶液没有颜色B.向CuSO4溶液中滴加足量氯化钡溶液,充分反应后,溶液颜色未消失C.对比不同浓度的CuSO4溶液的颜色差异,浓度小的溶液颜色较浅D.向CuSO4溶液中滴加足量氢氧化钠溶液,充分反应后,溶液颜色消失14.下图表示某化学反应的微观过程,有关该反应的说法正确的是A.该反应属于复分解反应B.甲物质中氮、氢元素的质量比为1:3C.反应前后分子种类和数目不变D.参加反应甲、乙物质的分子个数比为4:515.铜锈的主要成分是碱式碳酸铜。碱式碳酸铜受热分解的化学方程式为:,下列说法正确的是A.反应前后固体物质中铜元素的质量...

1、当您付费下载文档后,您只拥有了使用权限,并不意味着购买了版权,文档只能用于自身使用,不得用于其他商业用途(如 [转卖]进行直接盈利或[编辑后售卖]进行间接盈利)。
2、本站所有内容均由合作方或网友上传,本站不对文档的完整性、权威性及其观点立场正确性做任何保证或承诺!文档内容仅供研究参考,付费前请自行鉴别。
3、如文档内容存在违规,或者侵犯商业秘密、侵犯著作权等,请点击“违规举报”。

碎片内容

山东省沂水县重点名校2024年中考联考化学试卷含解析.doc

确认删除?