电脑桌面
添加内谋知识网--内谋文库,文书,范文下载到电脑桌面
安装后可以在桌面快捷访问

山东省济宁市市中学区2024届中考化学押题试卷含解析.doc

山东省济宁市市中学区2024届中考化学押题试卷含解析.doc_第1页
1/13
山东省济宁市市中学区2024届中考化学押题试卷含解析.doc_第2页
2/13
山东省济宁市市中学区2024届中考化学押题试卷含解析.doc_第3页
3/13
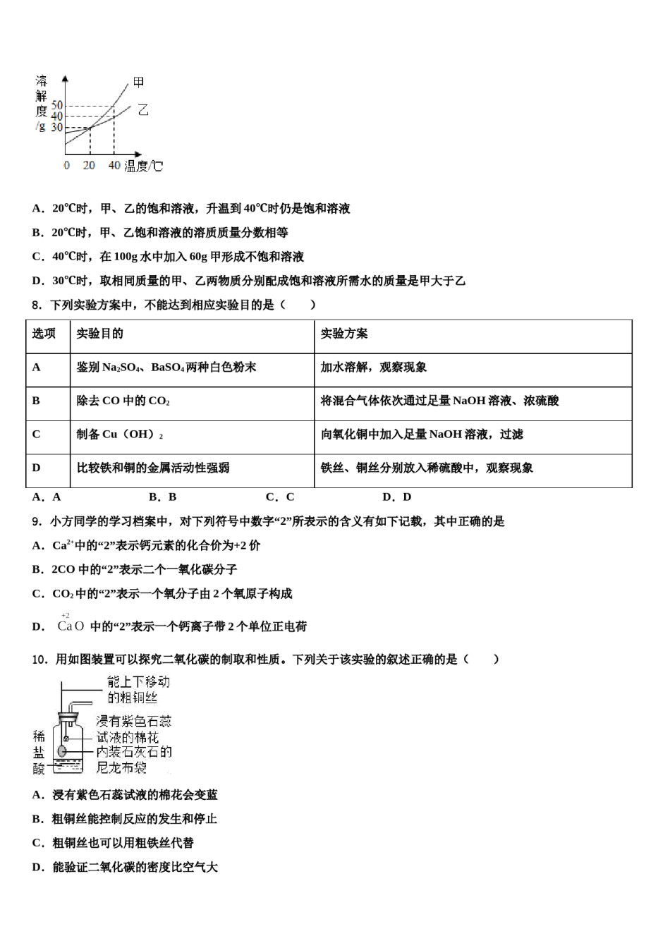
山东省济宁市市中学区2024届中考化学押题试卷考生须知:1.全卷分选择题和非选择题两部分,全部在答题纸上作答。选择题必须用2B铅笔填涂;非选择题的答案必须用黑色字迹的钢笔或答字笔写在“答题纸”相应位置上。2.请用黑色字迹的钢笔或答字笔在“答题纸”上先填写姓名和准考证号。3.保持卡面清洁,不要折叠,不要弄破、弄皱,在草稿纸、试题卷上答题无效。一、选择题(本题包括12个小题,每小题3分,共36分.每小题只有一个选项符合题意)1.工业上用甲、乙制备化学肥料丙,同时生成丁。根据下图得出的结论中,不正确的是A.甲的化学式为NH3B.丙的相对分子质量为60C.丙中氮元素质量分数约为23.3%D.反应中的甲和乙分子个数比为2:12.中国古诗词既蕴含人文思想,又焕发理性光辉。从化学角度,下列认识不正确的是()A.有麝自来香,不用大风扬——分子总在不断运动B.春蚕到死丝方尽,蜡炬成灰泪始干——蜡烛燃烧既有化学变化,又伴随物理变化C.炉火照天地,红星乱紫烟——高炉炼铁,利用焦炭直接还原赤铁矿中的氧化铁D.千锤万凿出深山,烈火焚烧若等闲——煅烧石灰石,实现了CaCO3→CaO的转化3.下列反应属于分解反应的是A.B.C.D.4.下列分离或提纯物质的方法中,所依据的原理正确的是选项混合物的分离或提纯分离原理A分离液态空气制取氧气利用氮气和氧气的熔点不同石油中各成分的密度不同B将石油分馏得到石油产品硝酸钾和氯化钠分解温度不同氯化钠和泥沙的溶解性不同C分离硝酸钾和氯化钠组成的混合物D.DD除去粗盐中的泥沙A.AB.BC.C5.下列实验操作正确的是A.B.C.D.6.下列方案能达到实验目的是选项实验目的实验方法A除去NaNO3中的Na2SO4加入过量的Ba(NO3)2溶液B除去铁粉中的铜粉加入足量稀硫酸C鉴别NaCl和NH4NO3固体分别加少量水溶解,触摸容器外壁D检验某物质中是否含有碳酸根加入稀盐酸,观察是否有气泡冒出A.AB.BC.CD.D7.下图是甲、乙两种固体物质的溶解度曲线图,下列说法正确的是A.20℃时,甲、乙的饱和溶液,升温到40℃时仍是饱和溶液B.20℃时,甲、乙饱和溶液的溶质质量分数相等C.40℃时,在100g水中加入60g甲形成不饱和溶液D.30℃时,取相同质量的甲、乙两物质分别配成饱和溶液所需水的质量是甲大于乙8.下列实验方案中,不能达到相应实验目的是()选项实验目的实验方案A鉴别Na2SO4、BaSO4两种白色粉末加水溶解,观察现象B除去CO中的CO2将混合气体依次通过足量NaOH溶液、浓硫酸C制备Cu(OH)2向氧化铜中加入足量NaOH溶液,过滤D比较铁和铜的金属活动性强弱铁丝、铜丝分别放入稀硫酸中,观察现象A.AB.BC.CD.D9.小方同学的学习档案中,对下列符号中数字“2”所表示的含义有如下记载,其中正确的是A.Ca2+中的“2”表示钙元素的化合价为+2价B.2CO中的“2”表示二个一氧化碳分子C.CO2中的“2”表示一个氧分子由2个氧原子构成D.中的“2”表示一个钙离子带2个单位正电荷10.用如图装置可以探究二氧化碳的制取和性质。下列关于该实验的叙述正确的是()A.浸有紫色石蕊试液的棉花会变蓝B.粗铜丝能控制反应的发生和停止C.粗铜丝也可以用粗铁丝代替D.能验证二氧化碳的密度比空气大11.常温下,下列各组离子能在pH=13的无色透明溶液中大量共存的是A.K+、Cu2+、Cl-、SO42-B.Na+、Ba2+、Cl-、NO3-C.Mg2+、Na+、Cl、CO32-D.H+、NH4+、NO3-、HCO3-12.下列化学实验基本操作正确的是()A.B.C.D.二、填空题(本题包括4个小题,每小题7分,共28分)13.某同学对蜡烛(主要成分是石蜡)的性质,燃烧产物,及其组成进行了如下探究,请回答相关间题及填写下列空白。(1)取一支蜡烛,用小刀切下一块,把它放入水里,蜡烛块浮在水面上,可以得出的结论有_____;(2)点燃蜡烛,观察到蜡烛火焰分为外焰、内焰、焰心三层。把一根火柴梗横放在蜡烛的火焰中(如图),约1s后取出,可以看到火柴梗处_____(填“外焰”、“内焰”、“焰心")部分最先变黑,结论是_____;(3)再将一只干燥的烧杯罩在蜡烛火焰上方,烧杯内壁出现水雾。片刻后取下烧杯,迅速向烧杯内倒入少量澄清石灰水,振荡,澄清石灰水变为白色浑浊。结论;蜡烛燃烧的产物有_____...

1、当您付费下载文档后,您只拥有了使用权限,并不意味着购买了版权,文档只能用于自身使用,不得用于其他商业用途(如 [转卖]进行直接盈利或[编辑后售卖]进行间接盈利)。
2、本站所有内容均由合作方或网友上传,本站不对文档的完整性、权威性及其观点立场正确性做任何保证或承诺!文档内容仅供研究参考,付费前请自行鉴别。
3、如文档内容存在违规,或者侵犯商业秘密、侵犯著作权等,请点击“违规举报”。

碎片内容

山东省济宁市市中学区2024届中考化学押题试卷含解析.doc

确认删除?