电脑桌面
添加内谋知识网--内谋文库,文书,范文下载到电脑桌面
安装后可以在桌面快捷访问

山东省烟台芝罘区六校联考2024年中考化学猜题卷含解析.doc

山东省烟台芝罘区六校联考2024年中考化学猜题卷含解析.doc_第1页
1/12
山东省烟台芝罘区六校联考2024年中考化学猜题卷含解析.doc_第2页
2/12
山东省烟台芝罘区六校联考2024年中考化学猜题卷含解析.doc_第3页
3/12
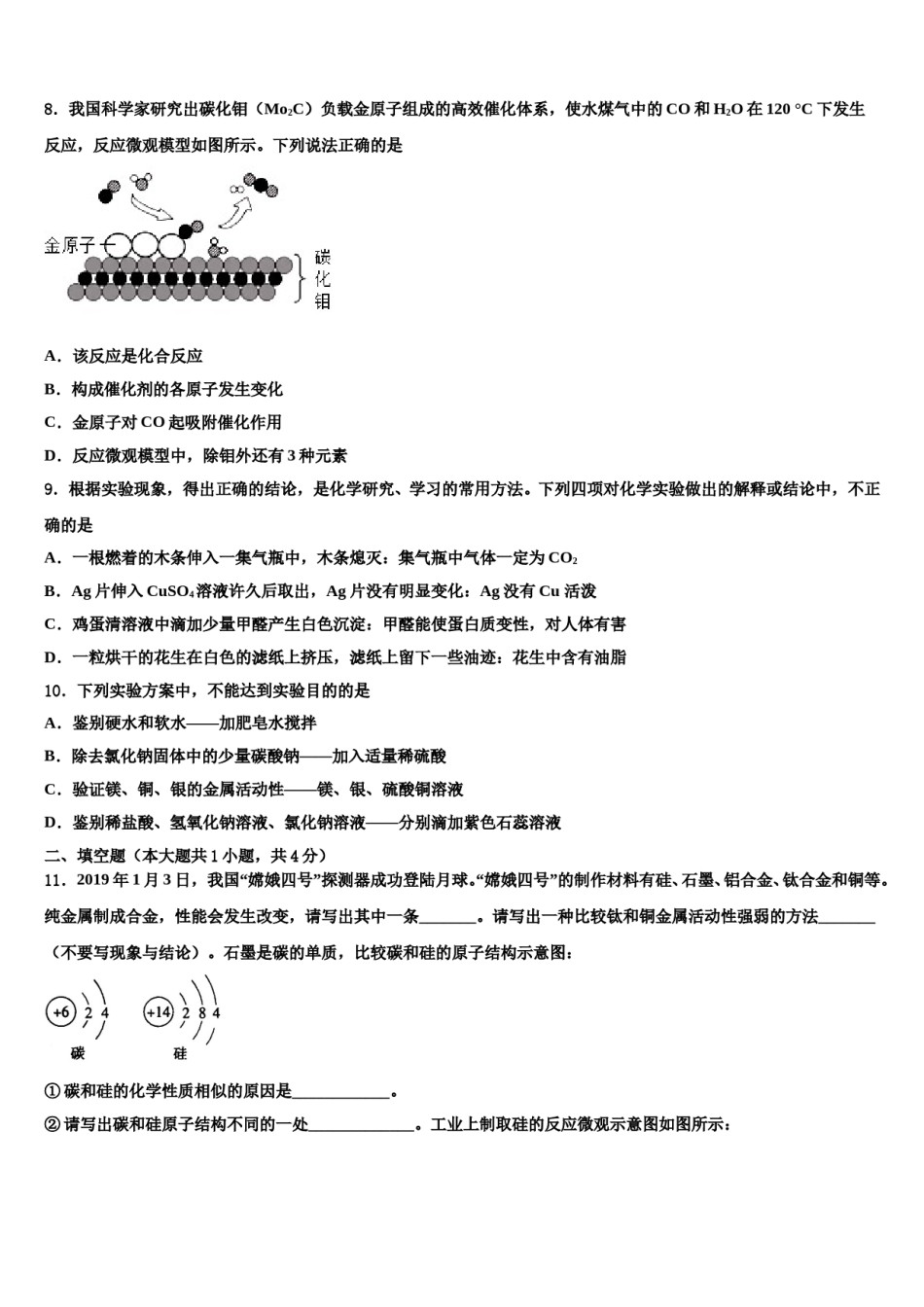
山东省烟台芝罘区六校联考2024年中考化学猜题卷考生请注意:1.答题前请将考场、试室号、座位号、考生号、姓名写在试卷密封线内,不得在试卷上作任何标记。2.第一部分选择题每小题选出答案后,需将答案写在试卷指定的括号内,第二部分非选择题答案写在试卷题目指定的位置上。3.考生必须保证答题卡的整洁。考试结束后,请将本试卷和答题卡一并交回。一、单选题(本大题共10小题,共20分)1.下列物质的化学式、俗称与所属的物质分类正确的是()选项化学式俗名物质的分类ANa2CO3烧碱盐BHg水银单质CCaO熟石灰氧化物DNaOH纯碱碱A.AB.BC.CD.D2.如图是某化学反应的微观示意图,下列说法正确的是()A.反应后原子个数增加B.反应生成两种化合物C.该反应属于置换反应D.参加反应的物质分子个数比为1:13.一定条件下,在一个密闭器内发生某反应,测得反应前后各物质的质量如表所示,下列说法正确的是()物质WO2H2OCO2反应前质量(g)235856反应后质量(g)01032XA.X的值为44B.W是一种由碳、氢两种元素组成的化合物C.W是一种由碳、氢、氧三种元素组成的化合物D.该反应属于化合反应4.分析推理是化学学习中常用的思维方法,下列说法正确的是A.氢氧化钠和氢氧化钙在水溶液中都能解离出OH-,所以两者的化学性质相似B.活泼金属能与稀硫酸反应放出气体,能与稀硫酸反应放出气体的一定是活泼金属C.置换反应中有单质生成,所以有单质生成的反应一定是置换反应D.金属能导电是因为金属中有自由移动的电子,所以溶液能导电也是因为溶液中有自由移动的电子5.目前世界上最精确的钟是以锶做钟摆的钟,锶的原子结构示意图及元素周期表中某些信息如图所示,下列说法正确的是A.x的值为8B.锶属于非金属元素C.锶的相对原子质量为87.62gD.锶原子在化学反应中易失去电子6.如图所示实验操作正确的是()A.滴加液体B.闻气体气味C.熄灭酒精灯D.稀释浓硫酸7.下列关于家庭小实验的说法正确的是A.用淬火后的钢针制钓鱼钩B.用加热的方法修补电木等热固性塑料C.用食盐除去热水瓶内的水垢D.用食品级小苏打和柠檬酸等自制汽水8.我国科学家研究出碳化钼(Mo2C)负载金原子组成的高效催化体系,使水煤气中的CO和H2O在120°C下发生反应,反应微观模型如图所示。下列说法正确的是A.该反应是化合反应B.构成催化剂的各原子发生变化C.金原子对CO起吸附催化作用D.反应微观模型中,除钼外还有3种元素9.根据实验现象,得出正确的结论,是化学研究、学习的常用方法。下列四项对化学实验做出的解释或结论中,不正确的是A.一根燃着的木条伸入一集气瓶中,木条熄灭:集气瓶中气体一定为CO2B.Ag片伸入CuSO4溶液许久后取出,Ag片没有明显变化:Ag没有Cu活泼C.鸡蛋清溶液中滴加少量甲醛产生白色沉淀:甲醛能使蛋白质变性,对人体有害D.一粒烘干的花生在白色的滤纸上挤压,滤纸上留下一些油迹:花生中含有油脂10.下列实验方案中,不能达到实验目的的是A.鉴别硬水和软水——加肥皂水搅拌B.除去氯化钠固体中的少量碳酸钠——加入适量稀硫酸C.验证镁、铜、银的金属活动性——镁、银、硫酸铜溶液D.鉴别稀盐酸、氢氧化钠溶液、氯化钠溶液——分别滴加紫色石蕊溶液二、填空题(本大题共1小题,共4分)11.2019年1月3日,我国“嫦娥四号”探测器成功登陆月球。“嫦娥四号”的制作材料有硅、石墨、铝合金、钛合金和铜等。纯金属制成合金,性能会发生改变,请写出其中一条_______。请写出一种比较钛和铜金属活动性强弱的方法_______(不要写现象与结论)。石墨是碳的单质,比较碳和硅的原子结构示意图:①碳和硅的化学性质相似的原因是____________。②请写出碳和硅原子结构不同的一处_____________。工业上制取硅的反应微观示意图如图所示:①该反应的化学方程式为______________,其所属的基本反应类型为________。②根据上述反应的微观示意图,你还能获得一条信息是___________。三、计算题(本大题共1小题,共5分)12.化学兴趣小组取26g石灰石样品(杂质不参加反应,也不溶于水)放在烧杯中,向其中加入90g稀盐酸,恰好完全反应,反应后烧杯中物质的总质量为105g,计算:生成二氧化碳的质量是____...

1、当您付费下载文档后,您只拥有了使用权限,并不意味着购买了版权,文档只能用于自身使用,不得用于其他商业用途(如 [转卖]进行直接盈利或[编辑后售卖]进行间接盈利)。
2、本站所有内容均由合作方或网友上传,本站不对文档的完整性、权威性及其观点立场正确性做任何保证或承诺!文档内容仅供研究参考,付费前请自行鉴别。
3、如文档内容存在违规,或者侵犯商业秘密、侵犯著作权等,请点击“违规举报”。

碎片内容

山东省烟台芝罘区六校联考2024年中考化学猜题卷含解析.doc

确认删除?