电脑桌面
添加内谋知识网--内谋文库,文书,范文下载到电脑桌面
安装后可以在桌面快捷访问

山东省莒南县重点名校2024届中考猜题化学试卷含解析.doc

山东省莒南县重点名校2024届中考猜题化学试卷含解析.doc_第1页
1/10
山东省莒南县重点名校2024届中考猜题化学试卷含解析.doc_第2页
2/10
山东省莒南县重点名校2024届中考猜题化学试卷含解析.doc_第3页
3/10
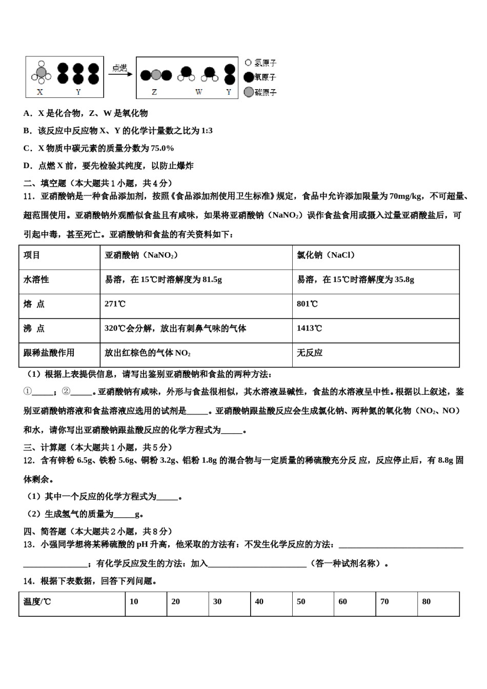
山东省莒南县重点名校2024届中考猜题化学试卷考生须知:1.全卷分选择题和非选择题两部分,全部在答题纸上作答。选择题必须用2B铅笔填涂;非选择题的答案必须用黑色字迹的钢笔或答字笔写在“答题纸”相应位置上。2.请用黑色字迹的钢笔或答字笔在“答题纸”上先填写姓名和准考证号。3.保持卡面清洁,不要折叠,不要弄破、弄皱,在草稿纸、试题卷上答题无效。一、单选题(本大题共10小题,共20分)1.下列实验现象描述正确的是A.把氯化铵固体和熟石灰混合研磨,有无色无味气体产生B.将砂纸打磨过的铁丝伸入盛有氧气的集气瓶中,无明显现象C.把适量的硝酸铵固体加入一定量水中,溶液温度明显上升D.红磷在空气中燃烧,产生大量的白色烟雾2.分类是学习和研究化学常用的方法。下列分类中错误的是A.水、生石灰都属于氧化物B.硝酸钾、磷酸二氢钾都属于复合肥C.金属、石墨、C60都是由原子构成的D.蛋白质、酒精、蔗糖都是有机化合物3.取甲、乙、丙、丁四种金属粉末,分别投入相同浓度的稀盐酸中,只有甲、乙能产生气体,甲反应更剧烈;再取一小块丁投入丙的硝酸盐溶液中,丁的表面有丙析出。则甲、乙、丙、丁四种金属的活动性顺序为()A.甲>乙>丁>丙B.乙>甲>丙>丁C.丁>丙>乙>甲D.乙>甲>丁>丙4.目前世界上最精确的钟是以锶做钟摆的钟,锶的原子结构示意图及元素周期表中某些信息如图所示,下列说法正确的是A.x的值为8B.锶属于非金属元素C.锶的相对原子质量为87.62gD.锶原子在化学反应中易失去电子5.下列做法不符合“节约资源、保护环境”理念的是()A.减少使用一次性筷子B.工业上使用中水以节约水资源C.将废旧塑料焚烧以减少白色污染D.用电动公交车代替燃油公交车6.氨碱法生产纯碱的主要反应原理如下:(1)NaCl+NH3+CO2+H2O=NaHCO3+NH4Cl(2)2NaHCO3Na2CO3+CO2↑+H2O。对上述信息的有关理解错误的是A.用食盐制纯碱需要含碳、氧元素的物质B.氨盐水比食盐水更易吸收二氧化碳C.(1)中析出晶体后剩余溶液中只有一种溶质D.碳酸氢钠比碳酸钠受热更易分解7.下列对实验现象的观察或记录中正确的是()A.电解水时正负两极产生气体的体积比为2:1B.铁丝插入硫酸铜溶液中,铁丝表面出现红色物质,溶液变成蓝色C.20℃氯化钠饱和溶液中加入硫酸铜固体,固体溶解D.打开浓盐酸的瓶塞,瓶口冒白烟8.甲乙丙丁四种物质混合后,在一定的条件下充分反应,测得反应前后各物质的质量分数如下表所示。说法正确的是甲乙丙丁反应前质量分数/%70156.258.75反应后质量分数/%357.548.758.75A.丁一定是这个反应的催化剂B.参加反应的甲和乙的质量之和一定等于生成的丙的质量C.甲一定是化合物,乙一定是单质D.该反应可能是分解反应9.下列说法正确的是()A.物质的量表示约6.02×1023个微粒的集合体B.1mol氧气的质量为32g/molC.等质量的N2和CO的原子个数比为1:1D.1molCO2中含有2mol氧10.下图为某一反应的微观示意图,下列说法错误的是()A.X是化合物,Z、W是氧化物B.该反应中反应物X、Y的化学计量数之比为1:3C.X物质中碳元素的质量分数为75.0%D.点燃X前,要先检验其纯度,以防止爆炸二、填空题(本大题共1小题,共4分)11.亚硝酸钠是一种食品添加剂,按照《食品添加剂使用卫生标准》规定,食品中允许添加限量为70mg/kg,不可超量、超范围使用。亚硝酸钠外观酷似食盐且有咸味,如果将亚硝酸钠(NaNO2)误作食盐食用或摄入过量亚硝酸盐后,可引起中毒,甚至死亡。亚硝酸钠和食盐的有关资料如下:项目亚硝酸钠(NaNO2)氯化钠(NaCl)水溶性易溶,在15℃时溶解度为81.5g易溶,在15℃时溶解度为35.8g熔点271℃801℃沸点320℃会分解,放出有刺鼻气味的气体1413℃跟稀盐酸作用放出红棕色的气体NO2无反应(1)根据上表提供信息,请写出鉴别亚硝酸钠和食盐的两种方法:①_____;②_____。亚硝酸钠有咸味,外形与食盐很相似,其水溶液显碱性,食盐的水溶液呈中性。根据以上叙述,鉴别亚硝酸钠溶液和食盐溶液应选用的试剂是_____。亚硝酸钠跟盐酸反应会生成氯化钠、两种氮的氧化物(NO2、NO)和水,请你写出亚硝酸钠跟盐酸反应的化学方程式为_____。三、计算题(本大题...

1、当您付费下载文档后,您只拥有了使用权限,并不意味着购买了版权,文档只能用于自身使用,不得用于其他商业用途(如 [转卖]进行直接盈利或[编辑后售卖]进行间接盈利)。
2、本站所有内容均由合作方或网友上传,本站不对文档的完整性、权威性及其观点立场正确性做任何保证或承诺!文档内容仅供研究参考,付费前请自行鉴别。
3、如文档内容存在违规,或者侵犯商业秘密、侵犯著作权等,请点击“违规举报”。

碎片内容

山东省莒南县重点名校2024届中考猜题化学试卷含解析.doc

确认删除?