电脑桌面
添加内谋知识网--内谋文库,文书,范文下载到电脑桌面
安装后可以在桌面快捷访问

山东省邹城八中学2023-2024学年中考化学模拟试题含解析.doc

山东省邹城八中学2023-2024学年中考化学模拟试题含解析.doc_第1页
1/13
山东省邹城八中学2023-2024学年中考化学模拟试题含解析.doc_第2页
2/13
山东省邹城八中学2023-2024学年中考化学模拟试题含解析.doc_第3页
3/13
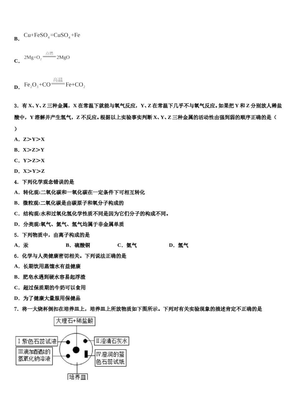
山东省邹城八中学2023-2024学年中考化学模拟试题注意事项:1.答卷前,考生务必将自己的姓名、准考证号填写在答题卡上。2.回答选择题时,选出每小题答案后,用铅笔把答题卡上对应题目的答案标号涂黑,如需改动,用橡皮擦干净后,再选涂其它答案标号。回答非选择题时,将答案写在答题卡上,写在本试卷上无效。3.考试结束后,将本试卷和答题卡一并交回。一、单选题(本大题共15小题,共30分)1.下列实验不能达到实验目的的是A.鉴别氯化钾和氯化铵B.探究可燃物的燃烧条件C.探究同种物质在不同溶剂中的溶解性D.探究铁生锈的条件2.下列化学方程式书写正确的是A.B.C.D.3.有X、Y、Z三种金属,X在常温下就能与氧气反应,Y、Z在常温下几乎不与氧气反应。如果把Y和Z分别放人稀盐酸中,Y溶解并产生氢气,Z不反应。根据以上实验事实判断X、Y、Z三种金属的活动性由强到弱的顺序正确的是()A.Z>Y>XB.X>Z>YC.Y>Z>XD.X>Y>Z4.下列化学观念错误的是A.转化观:二氧化碳和一氧化碳在一定条件下可相互转化B.微粒观:二氧化碳是由碳原子和氧分子构成的C.结构观:水和过氧化氢化学性质不同是因为它们分子的构成不同。D.分类观:氧气、氮气、氢气均属于非金属单质5.下列物质中,由离子构成的是A.汞B.硫酸铜C.氨气D.氢气6.化学与人类健康密切相关。下列说法正确的是A.长期饮用蒸馏水有益健康B.肥皂水遇到硬水容易起浮渣C.超过保质期的牛奶可以食用D.为了健康大量服用保健品7.将一大烧杯倒扣在培养皿上,培养皿上所放物质如下图所示。下列对有关实验现象的描述肯定不正确的是A.I处试液变蓝紫色B.Ⅱ处溶液变浑浊C.Ⅲ处溶液颜色逐渐变浅D.IV处试纸变红8.2018年2月,在马来西亚吉隆坡举办的第九届世界城市论坛上,常德分享了“海绵城市”建设﹣﹣水治理的成功经验,下列与水有关的说法错误的是()A.淡水资源是取之不尽、用之不竭的B.为减少水体污染,农药、化肥要合理使用C.工业上应该对废水做处理使之符合标准后再排放D.为节约用水,农业、园林浇灌改大水漫灌为喷灌、滴灌9.我省平和县特产水果—三红蜜柚,因外皮、海绵层、果肉均呈红色而得名,对预防坏血病有疗效,可知其含有丰富的营养素是A.维生素B.蛋白质C.油脂D.无机盐10.下列四个图像分别表示四个实验过程中某些量的变化,其中不正确的是()A.向盐酸和氯化钙的混合液中加入碳酸钠B.向氢氧化钠溶液中加水C.双氧水分解D.向饱和氯化钠溶液中加水稀释11.化学中常常出现“1+1≠2”的有趣现象,但也有例外。你认为下列有关实验操作中,符合“1+1=2”的事实是()A.1L水与1L酒精混合后体积等于2LB.1g锌粒与1g20%的稀硫酸充分反应后所得溶液质量为2gC.1g10%的稀硫酸加入1g水后溶液变为2gD.20℃,1g硝酸钾饱和溶液中加入1g硝酸钾固体能得到2g硝酸钾溶液12.下列反应的化学方程式书写错误的是A.铁丝伸入稀盐酸中:2Fe+6HCl=2FeCl3+3H2↑B.硝酸银溶液与盐酸混合:AgNO3+HCl=AgCl↓+HNO3C.二氧化碳通入石灰水中:CO2+Ca(OH)2=CaCO3↓+H2OD.氢氧化钡溶液与稀硫酸混合:Ba(OH)2+H2SO4=BaSO4↓+2H2O13.恒温条件下,向两份一定体积、一定浓度的稀Ba(OH)2溶液中分别滴加2﹣3滴无色酚酞溶液,插入电导率传感器,然后再分别滴加稀硫酸、Na2SO4溶液,分别测得溶液的电导率变化如图中甲、乙曲线所示。通过分析该图推埋出的下列结论正确的是()A.甲曲线M点时混合液体呈无色B.乙曲线N点时混合液体呈无色复分解反应C.甲曲线M点后电导率增强的原因是生成大量水D.乙曲线N点时,溶液中含有的离子是Na+、SO42﹣14.下列说法正确的一组是A.喝汽水的时候容易打嗝,是因为气体的溶解度随温度的升高而增大B.饱和澄清石灰水受热后变浑浊,是因为氢氧化钙的溶解度随温度升高而降低C.工业上分离液态空气法获得氧气是分解反应D.只有化学反应才能释放或吸收能量15.下列应用,对应的化学方程式、所属基本反应类型都正确的是()A.用X射线检查胃肠时,让病人服用钡餐:B.美丽的溶洞中钟乳石的形成:分解反应C.用木炭测空气中氧气含量:化合反成D.用铁桶盛装稀硫酸:置换反应二、填空题(本大题共1小...

1、当您付费下载文档后,您只拥有了使用权限,并不意味着购买了版权,文档只能用于自身使用,不得用于其他商业用途(如 [转卖]进行直接盈利或[编辑后售卖]进行间接盈利)。
2、本站所有内容均由合作方或网友上传,本站不对文档的完整性、权威性及其观点立场正确性做任何保证或承诺!文档内容仅供研究参考,付费前请自行鉴别。
3、如文档内容存在违规,或者侵犯商业秘密、侵犯著作权等,请点击“违规举报”。

碎片内容

山东省邹城八中学2023-2024学年中考化学模拟试题含解析.doc

确认删除?