电脑桌面
添加内谋知识网--内谋文库,文书,范文下载到电脑桌面
安装后可以在桌面快捷访问

山西省2023-2024学年中考试题猜想化学试卷含解析.doc

山西省2023-2024学年中考试题猜想化学试卷含解析.doc_第1页
1/13
山西省2023-2024学年中考试题猜想化学试卷含解析.doc_第2页
2/13
山西省2023-2024学年中考试题猜想化学试卷含解析.doc_第3页
3/13
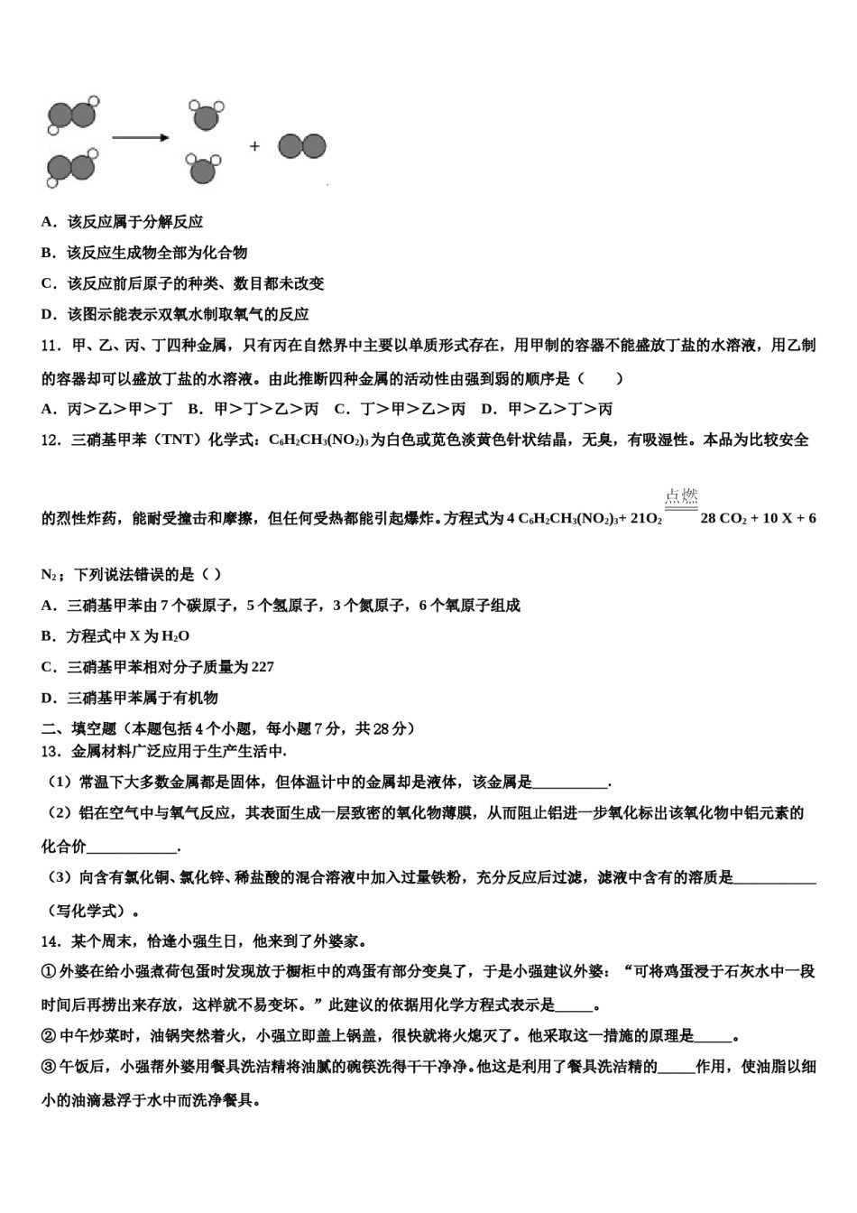
山西省2023-2024学年中考试题猜想化学试卷注意事项:1.答卷前,考生务必将自己的姓名、准考证号、考场号和座位号填写在试题卷和答题卡上。用2B铅笔将试卷类型(B)填涂在答题卡相应位置上。将条形码粘贴在答题卡右上角"条形码粘贴处"。2.作答选择题时,选出每小题答案后,用2B铅笔把答题卡上对应题目选项的答案信息点涂黑;如需改动,用橡皮擦干净后,再选涂其他答案。答案不能答在试题卷上。3.非选择题必须用黑色字迹的钢笔或签字笔作答,答案必须写在答题卡各题目指定区域内相应位置上;如需改动,先划掉原来的答案,然后再写上新答案;不准使用铅笔和涂改液。不按以上要求作答无效。4.考生必须保证答题卡的整洁。考试结束后,请将本试卷和答题卡一并交回。一、选择题(本题包括12个小题,每小题3分,共36分.每小题只有一个选项符合题意)1.下列说法:①二氧化硫和臭氧都是空气污染物;②洁净的空气和水都是纯净物;③因为水体有自净能力,所以生活污水可任意排放;④降低可燃物的着火点是灭火的途径之一;⑤烧碱和熟石灰的溶液都显碱性;⑥复合肥中一定要含有氮、磷、钾三种元素;⑦如果将化合物按有机化合物和无机化合物两大类划分,则葡萄糖和尿素应属于有机化合物。其中正确的是C.④⑤⑦D.①②⑤⑥A.①⑤⑦B.①②④⑥2.用CO2和NH3合成尿素CO(NH2)2是固定和利用CO2的成功范例,其反应的化学方程式为:CO2+2NH3═CO(NH2)2+X,下列说法不正确的是()A.NH3中氮的化合价为-3价B.该反应是充分利用CO2的一种有效途径C.X的化学式是H2OD.参加反应的CO2与NH3的质量比是44:173.实验室可用“高锰酸钾、氯酸钾、双氧水”分解制取氧气。关于这三个反应原理,下列说法正确的是()A.都需要加催化剂B.都有两种元素的化合价发生了变化C.都生成氧化物D.生成等量的O2消耗KMnO4的质量最大4.下列食品中富含蛋白质的是A.菠菜B.米饭C.鲤鱼D.豆油5.下列化学符号中数字“2”表示的意义正确的是A.2N:两个氮元素B.CO2:表示1个二氧化碳分子中含有2个氧原子C.:表示1个镁离子带两个单位的正电荷D.S2-:表示硫元素的化合价为-26.控制变量是化学实验中常用的一种研究方法。下列实验方案设计不合理的是()A.用两个相同型号的塑料瓶各收集一瓶氧气和二氧化碳,再分别注入等量的水,旋紧瓶盖,振荡,通过观察塑料瓶变瘪的程度,比较氧气和二氧化碳在水中溶解度性的强弱B.用等体积等质量分数的双氧水和不同质量的二氧化锰混合,测定收集相同体积氧气所需要的时间,探究催化剂用量对反应速率的影响C.取等体积不同地区的两种天然水,分别加入不同体积的同种肥皂水,振荡.观察产生泡沫的多少,比较两种天然水中Ca2+、Mg2+含量的高低D.在相同规格的烧杯中分别加入等体积的热水和冷水,分别在其中加一滴红墨水,比较红墨水在水中的扩散速率,探究温度对分子运动速率的影响7.用“”和“”分别代表两种不同单质A2和B2分子,A2和B2在一定条件下发生化学反应,其反应的微观示意图如下,下列说法正确的是()A.在反应过程中分子保持不变B.该反应为化学变化C.参加反应的A2和B2分子数之比为3:2D.生成物有两种8.下列元素中,缺乏会导致幼儿和青少年会患佝偻病,老年人会患骨质疏松是()A.ZnB.FeC.CaD.Na9.在一个密闭容器中放入M、N、Q、P四种物质,在一定条件下发生化学反应,一段时间后,测得有关数据如下表,则关于此反应认识不正确的是()物质MNQP反应前质量(g)181232反应后质量(g)X26212A.该变化的基本反应类型是分解反应B.反应后物质M的质量为l3gC.反应中N、P的质量比为5:4D.物质Q可能是该反应的催化剂10.如图为某反应的微观示意图,不同的球代表不同的元素的原子,下列说法错误的是()A.该反应属于分解反应B.该反应生成物全部为化合物C.该反应前后原子的种类、数目都未改变D.该图示能表示双氧水制取氧气的反应11.甲、乙、丙、丁四种金属,只有丙在自然界中主要以单质形式存在,用甲制的容器不能盛放丁盐的水溶液,用乙制的容器却可以盛放丁盐的水溶液。由此推断四种金属的活动性由强到弱的顺序是()A.丙>乙>甲>丁B.甲>丁>乙>丙C.丁>甲>乙...

1、当您付费下载文档后,您只拥有了使用权限,并不意味着购买了版权,文档只能用于自身使用,不得用于其他商业用途(如 [转卖]进行直接盈利或[编辑后售卖]进行间接盈利)。
2、本站所有内容均由合作方或网友上传,本站不对文档的完整性、权威性及其观点立场正确性做任何保证或承诺!文档内容仅供研究参考,付费前请自行鉴别。
3、如文档内容存在违规,或者侵犯商业秘密、侵犯著作权等,请点击“违规举报”。

碎片内容

山西省2023-2024学年中考试题猜想化学试卷含解析.doc

确认删除?